2020年《财务管理》科目的客观题的分值达到了60分,与往年相比增加了5分!
今年《财务管理》客观题的考查要点是那几个章节呢?难度又是什么样?
奥奥根据考生反馈,对《财务管理》科目的客观题进行了解析,我们一起看看,下面的数据吧!
第一批次考试中,客观题1星难度共涉及22道小题,2星难度涉及18道小题,3星难度未涉及;
第二批次考试中,客观题1星难度共涉及27道小题,2星难度涉及12道小题,3星难度涉及1道小题;
第三批次考试中,客观题1星难度共涉及34道小题,2星难度涉及6道小题,3星难度未涉及。
整体来看,2020年中级会计《财务管理》科目的客观题难度较低,各批次的题目都集中在1星和2星题目上,三个批次考试中3星难度题目仅涉及1道小题。
2020年《财务管理》客观题分值为60分,因此想要顺利通过《财务管理》科目的考试,答好客观题是重中之重!
而今年的客观题基本上都是1星和2星题目,因此想要在客观题上取得高分,就要扎实的掌握基础知识!
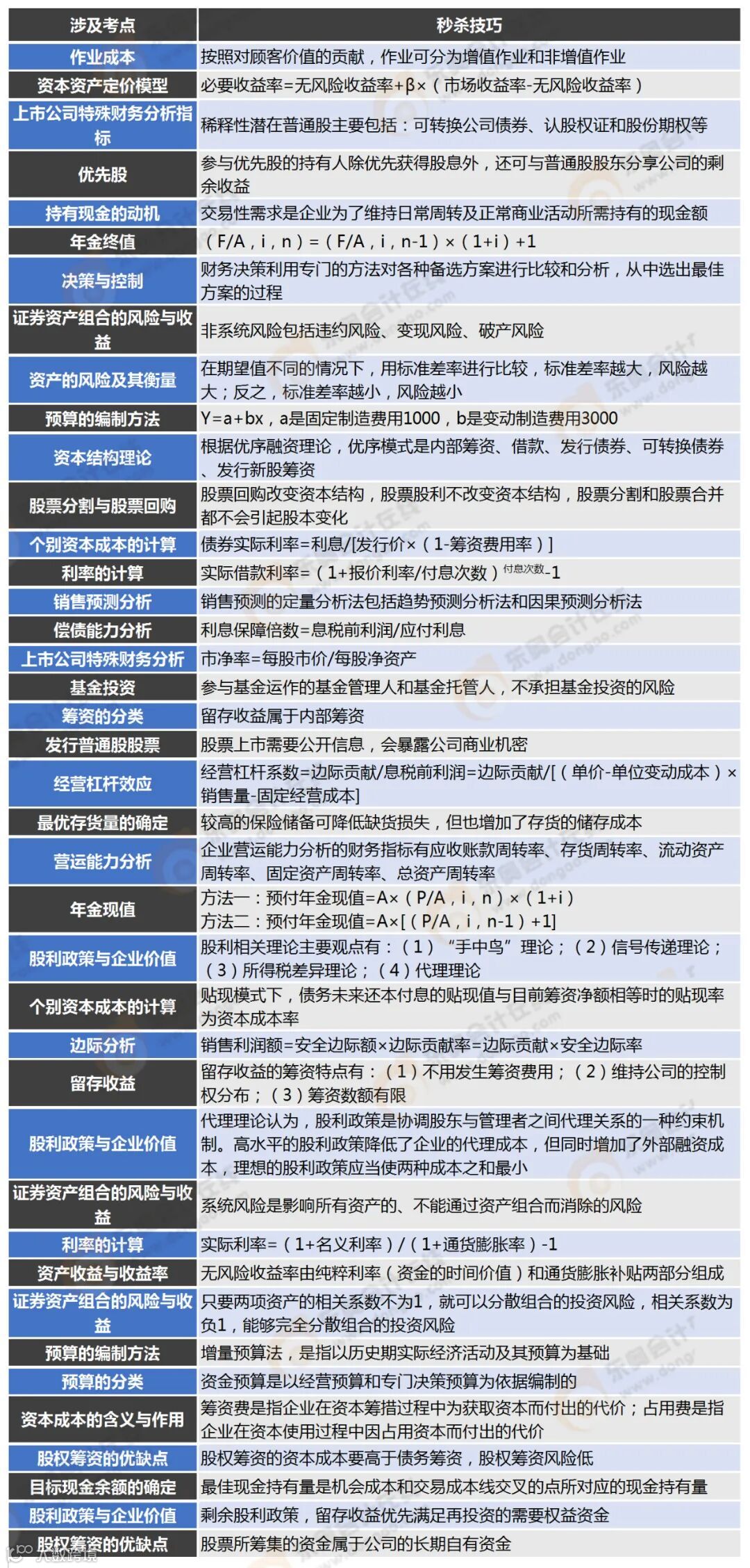
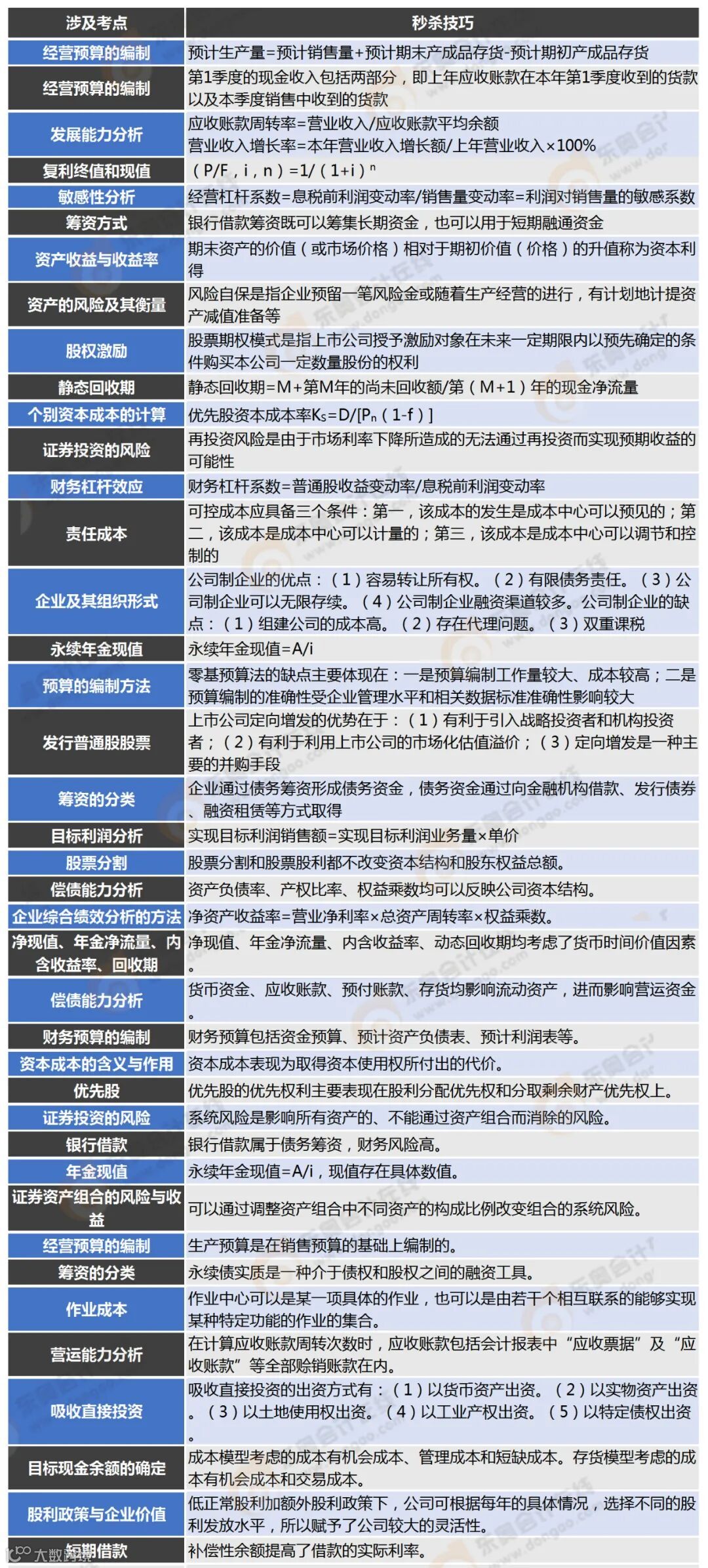
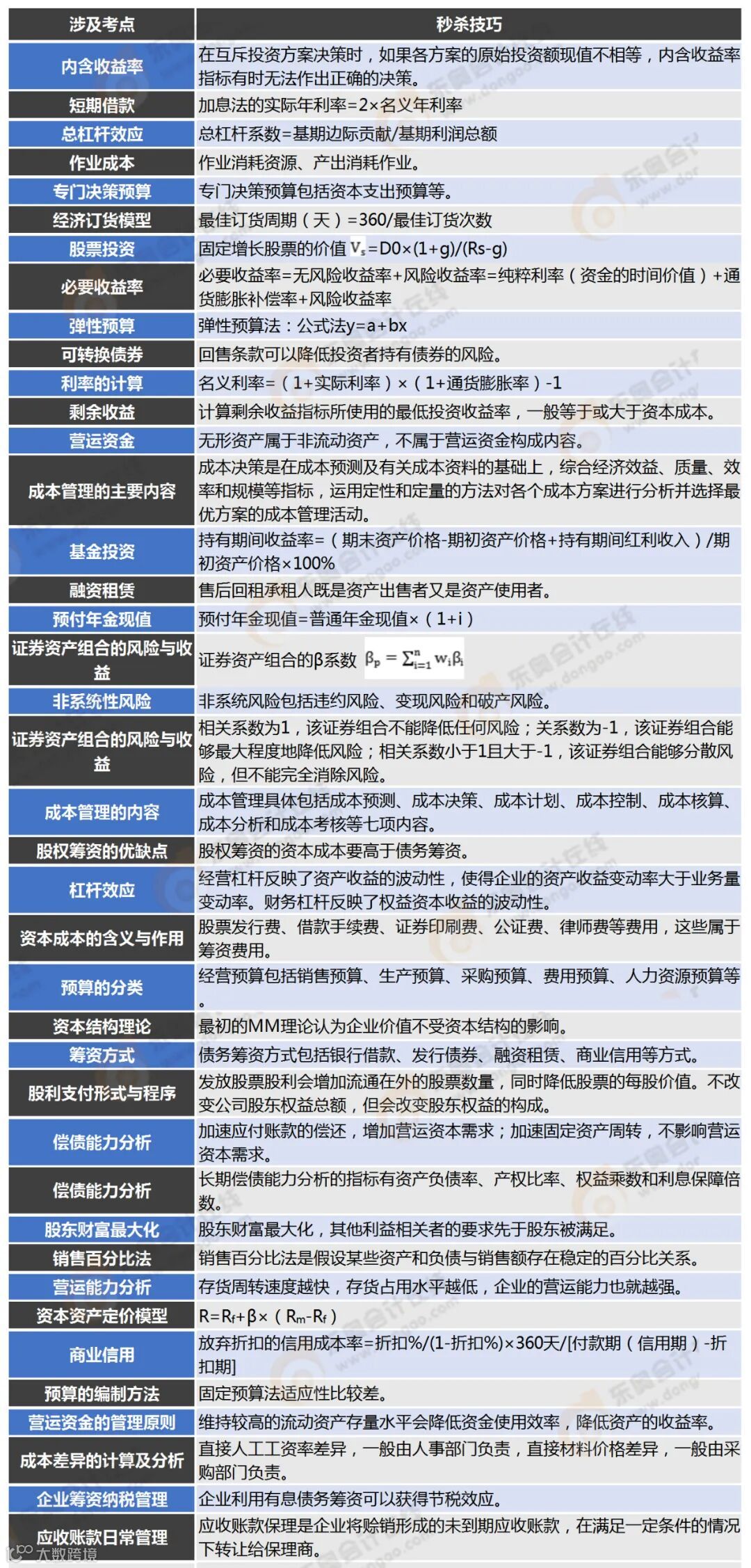
客观题考查范围较为全面,各批次考试中每一个章节都有一定的涉及!
第一批次中第2章的占比较高,共涉及10道题,第4章涉及6道题,第5章涉及5道题,第9章涉及5道题。这四章的题量就占了第一批次客观题65%;
第二批次中第2章和第4章的占比较高,各涉及7道题,第10章涉及5道题,第3章涉及5道题。这四章的题量就占了第二批次客观题60%;
第三批次中第2章的占比较高,共涉及7道题,第7章涉及6道题,第4章涉及5道题,第5章涉及5道题,第8章涉及5道题。这五章的题量就占了第一批次客观题70%;
《财务管理》客观题知识点的覆盖面较广,每一章都有一定的涉及!
但是重点仍旧比较突出,第二章、第四章在主观题的考查中涉及等较少,但是在客观题考查中却是重点章节!因此大家在学习的过程中一定要全面掌握!
中级会计财务管理客观题的考查类型较为固定,以套公式和记忆题为主。三个批次的考查的类型、方向基本一致。
在三批次考试中,每个批次都是记忆题的占比较高!第一批次中68%以上都集中考查了记忆题的相关内容;第二批次中78%以上都集中考查了记忆题的相关内容;第三批次中85%以上都集中考查了记忆题的相关内容。
《财务管理》科目的客观题中虽然记忆题占的比重比较大,但是仍涉及其他的题目类型,因此大家在学习的过程中不仅要记忆知识点,还要将知识点理解透彻!
知其然并知其所以然,才能在《财务管理》考试中取得理想的成绩!
说明:以上内容由考生回忆反馈,东奥教研专业团队统计分析得出数据,因考试政策、内容不断变化与调整,东奥会计在线提供的以上中级会计考试试题数据、难度分析等信息仅供参考,如有异议,请考生以权威部门公布的内容为准。
2021年东奥中级全新升级课程抢先上线
遇到难点——听双名师交叉解读,瞬间突破!
全新升级双师学习体系
C班《双名师轻松过关班》
⬇️


看完文章记得给奥奥点亮“在看”哦~
这样才能及时看到奥奥精心准备的内容
希望我们永远不走散

丨本文由东奥会计在线(ID:dongaocom) 原创发布,若须引用或转载,请务必与我们联系并在文首注明以上信息。未经过授权擅自转载者将被依法追究法律责任。
⊙东奥会计在线 保留所有权利。

