2020年初级会计考试已经开考第4天了
今天的考情如何?
上午场的小伙伴依然反映
▼



不过下午场的小伙伴们可高兴坏了
反映都很简单
▼

所以奥奥还是提醒大家:复习时抓牢基础
并及时掌握第一手考后反馈
▼
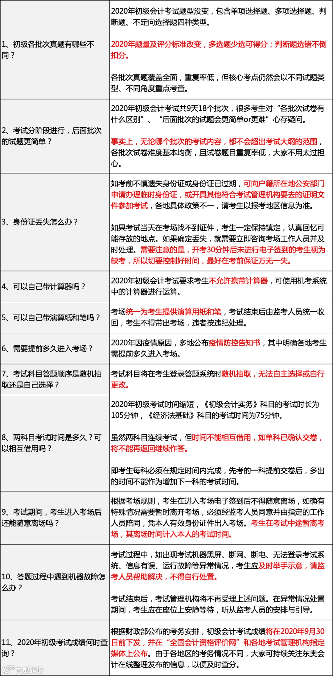
留言中奥奥依旧看到了对批次难度的推测等问题,为帮助大家快速解答疑问奥奥整理了2020年初级会计考试考生关注11问答案详解,希望对大家有所帮助!

“看到很多人说,已经看不进去书了,看到别人考后的反馈,心态更是快要崩溃了!”淡定,为了帮助大家调理好备考心态,以最好的心态迎接初级会计考试。
咱们东奥的老师们为大家进行一系列的考后点评,直播回顾文章,戳这里➡️
考后直播火热进行中
■ 如果你已经购买了2020初级课程
挤也要挤出11小时,再看一遍
王颖老师《初级会计实务》“习题精析班”!
■ 如果你未购买此班次
可通过以下2种方式
免费获得“习题精析班”
>>>【方式二】
直接购买2021年东奥初级课程
不仅考前可以通过赠送的
2020“习题精析班”冲刺提分
如果没有十足把握通过考试
还可以多一年学习期
▼

丨本文由东奥会计在线(ID:dongaocom) 原创发布,若须引用或转载,请务必与我们联系并在文首注明以上信息。未经过授权擅自转载者将被依法追究法律责任。
⊙东奥会计在线 保留所有权利。

