又免一个税!即日起,就按这个优惠政策和税率表来。同时,国家还明确,这类车辆:免征车辆购置税!
恭喜,又免一个税!

根据规定,免征车辆购置税的设有固定装置的非运输专用作业车辆,通过发布《免征车辆购置税的设有固定装置的非运输专用作业车辆目录》实施管理。
文件对申请列入《目录》的车型的技术要求、材料要求、审查要求、办理手续等作出了明确规定。

自2021年1月1日至2022年12月31日,对购置的新能源汽车免征车辆购置税。免征车辆购置税的新能源汽车是指纯电动汽车、插电式混合动力(含增程式)汽车、燃料电池汽车。
同时,对于二手车销售,2020年也有新政策:
自2020年5月1日至2023年12月31日,从事二手车经销的纳税人销售其收购的二手车,由原按照简易办法依3%征收率减按2%征收增值税,改为减按0.5%征收增值税,并按下列公式计算销售额:销售额=含税销售额/(1+0.5%)。
纳税人应当开具二手车销售统一发票。购买方索取增值税专用发票的,应当再开具征收率为0.5的增值税专用发票。
我叫车辆购置税,今天起
这是我最新最全的税率表和优惠政策

外国驻华使馆、领事馆和国际组织驻华机构及其有关人员自用的车辆。
解放军和中国人民武装警察部队列入装备订货计划的车辆
悬挂应急救援专用号牌的国家综合性消防救援车辆
舍友说固定装置的非运输专用作业车辆
城市公交企业购置的公共汽电车辆
另外,对于自2021年1月1日至2022年12月31日,对购置的新能源汽车免征车辆购置税。具体来看:


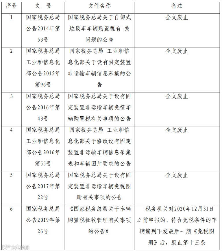
车辆购置税全文废止和部分条款废止的文件目录

你是否学会了呢?
你是否学会了呢?
丨来源:财务第一教室,税务大讲堂,梅松讲税,税台,财务职场,若须引用或转载,请注明以上信息。

