
2021年中级会计备考的序幕已经拉开
中级会计考试备考还是越早越好
好好的把握时间进行学习
只有真正把握住每分每秒才能迈向成功!
都到2020年最后一天了
竟然被奥奥发现那么多提前备考的考生
原来你的竞争对手在偷偷的努力
这位考生已经打卡6天了
预科班学到第六讲




早点唤醒账号里的课程哟
为了助力大家备考,奥奥整理了中级三个科目的详细介绍,包括科目特点、考情分析、学习重点概述,想要明年过三科的同学一定要收藏!
从历年考生反馈的考试情况来看,《中级会计实务》科目在中级会计考试中难度最大,内容最多,在中级会计考试中稳居C位!
《中级会计实务》科目的综合性非常强,涉及的分录是非常多的,是对于经济业务的不断分类!
但是由于经济业务非常复杂,因此大家在备考的时候需要付出的努力是非常多的!
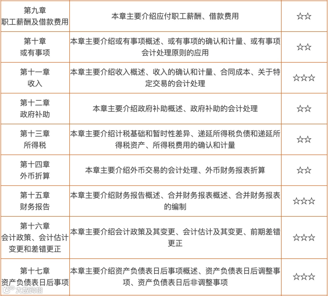
从近几年中级会计实务的考试真题来看,考试难度并不是很大,考试从整体上更侧重于考生对基础概念、基本理论知识和基础业务处理能力的考核,所以掌握基础才是硬道理。相信考生只要掌握好基础知识及基础业务处理,应对考试就绰绰有余!



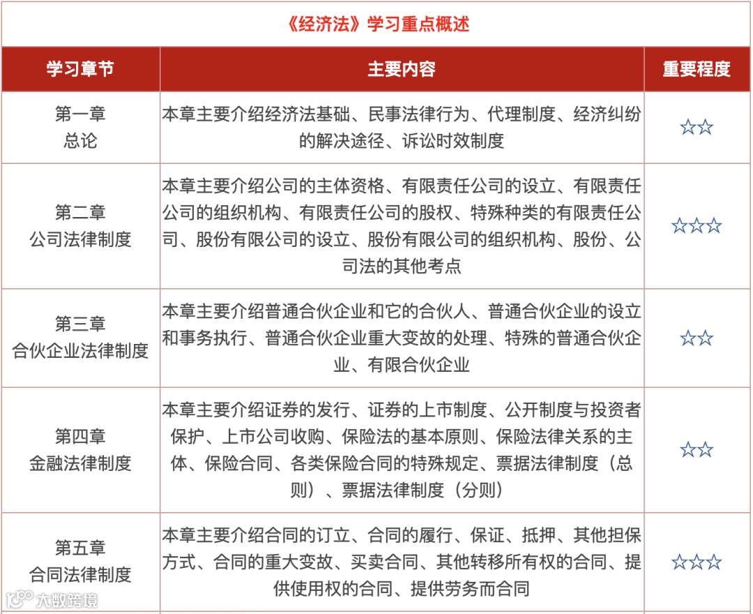
从近几年中级《经济法》的考试真题来看,考试难度并不是很大,考试从整体上更侧重于考生对基础的考察,所以掌握基础才是硬道理。
相信考生只要掌握好基础知识及基础业务处理,应对考试就绰绰有余!
图表数据分析
1星题目共8道,占总数的14.55%;2星题目共43道,占总数81.82%,3星题目共4道,占总数7.27%,难度分布比较合理,2星题目占绝大多数!
第二批次客观题中1星难度题目为8道;2星难度题目为43道,3星难度题目为4道。
中级会计经济法科目客观题包括单项选择题、多项选择题和判断题,1星及2星题目占比达92.73%,是考生们得分的关键点。
因此基础知识对于经济法的客观题来说是十分重要的,想要顺利通过中级会计考试,掌握基础是关键!
图表数据分析
第二批次考试中,主观题2星难度涉及的题目数量最多,共13道小题;1星与3星难度涉及的题目数量均为1道题;
整体来看,2020年中级会计《经济法》科目第二批次的主观题难度还是比较适中的,基本上集中在2星难度上。
从近几年《经济法》考试的试题中可以看到,《经济法》科目的考试比较注重基础知识点的考查,考试试题并没有涉及到特别难的知识点!
其中税法部分是考试中的重要章节,大家在学习的时候要全面的掌握;非税法部分的内容也不要忽视。



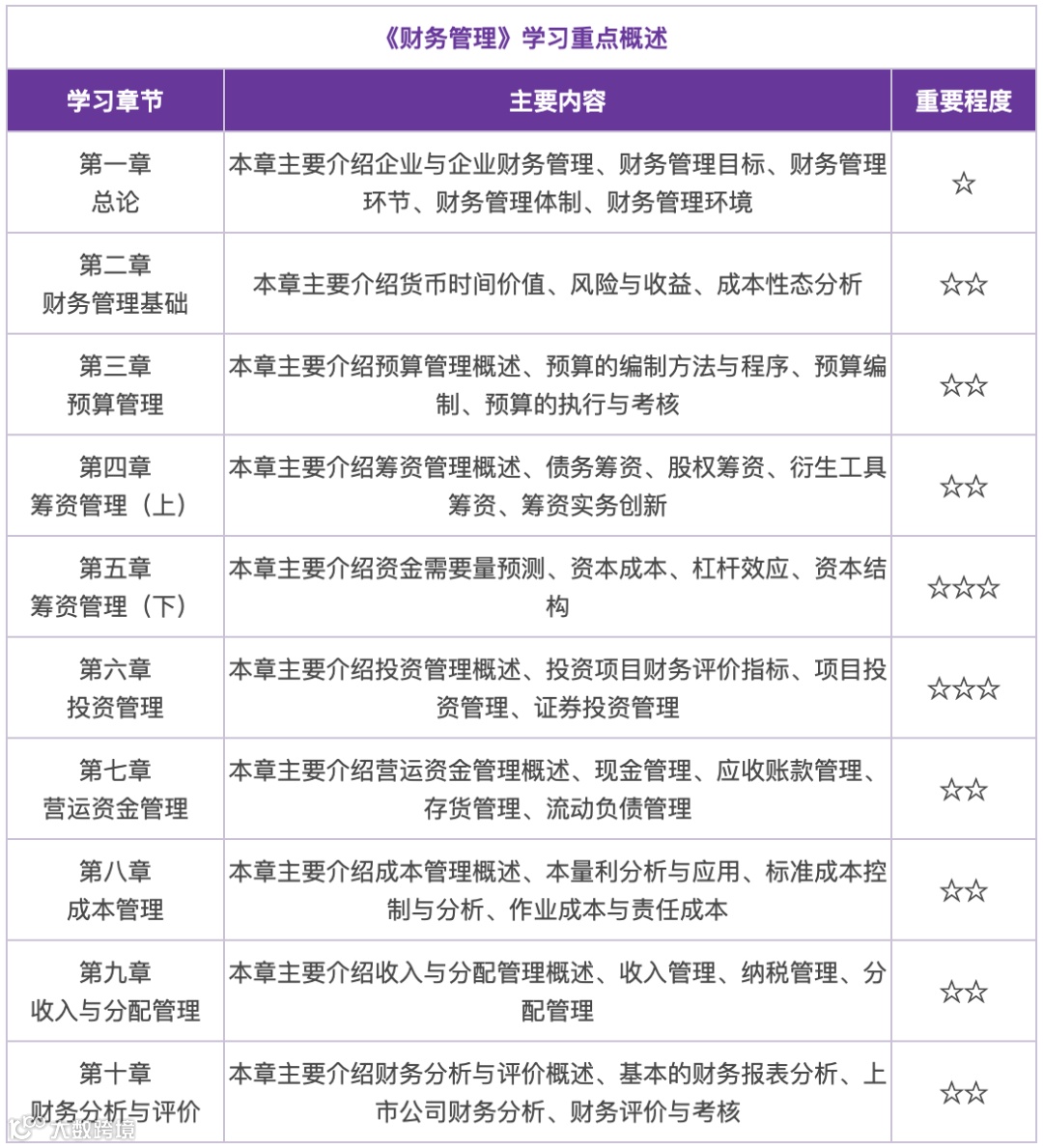
通过历年考试题目可以看出,财务管理考试考核内容全面、计算量大且计算分析题和综合题分值所占的比重较大,需要考生们记忆并熟练运用很多公式。
中级财务管理难度中等,难点在于对于很多财务人员来说平时使用的频率并不高,内容学起来比较抽象。财务管理具有如下特点:
1、公式多,计算量大
中级财务管理在每年的中级会计考试中差不多都有一半以上的分值涉及到计算,这些计算需要考生能够熟练的运用公式并具有一定的运算能力。
2、各章关系紧密
中级财务管理各章节之间联系紧密,有很多内容是相通的,考生在复习的时候要注意掌握各章之间的联系,可以把有关联的章节放在一起复习。
从近几年中级《财务管理》的考试真题来看,考试难度并不是很大,考试从整体上更侧重于考生对基础的考察,所以掌握基础才是硬道理。相信考生只要掌握好基础知识及基础业务处理,应对考试就绰绰有余!
图表数据分析
第一批次考试中,客观题1星难度共涉及22道小题,2星难度涉及18道小题,3星难度未涉及;
第二批次考试中,客观题1星难度共涉及27道小题,2星难度涉及12道小题,3星难度涉及1道小题;
第三批次考试中,客观题1星难度共涉及34道小题,2星难度涉及6道小题,3星难度未涉及。
整体来看,2020年中级会计《财务管理》科目的客观题难度较低,各批次的题目都集中在1星和2星题目上,三个批次考试中3星难度题目仅涉及1道小题。
图表数据分析
第一批次考试中,主观题2星难度共涉及15道小题,3星难度涉及1道小题;
第二批次考试中,主观题1星难度共涉及4道小题,2星难度涉及18道小题,3星难度未涉及;
第三批次考试中,主观题1星难度共涉及3道小题,2星难度涉及15道小题,3星难度未涉及。
整体来看,2020年中级会计《财务管理》科目的主观题难度适中,各批次的难度基本上都集中在2星题目上,整体来看,《财务管理》科目的难度不高。
中级《财务管理》的重点已经为大家整理好,现在预习的考生可以参照下面的重点,对这个科目有一个整体的把握。


丨本文由东奥会计在线(ID:dongaocom) 原创发布,若须引用或转载,请务必与我们联系并在文首注明以上信息。未经过授权擅自转载者将被依法追究法律责任。
⊙东奥会计在线 保留所有权利。

