
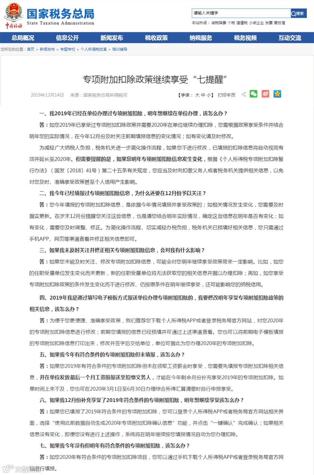
你领到19年证书了吗?
都说中级会计师证书有一定的含金量,但是含金量体现在何处呢?
很多人说可以领取职业技能补贴,还有人说在很多城市享受落户积分奖励等等,但是还有一点,就是享受个人所得税专享附加的扣除,具体金额是多少呢?我们一起看看:

取得中级会计师证书后,升职加薪其实离大家就不远了,那大家此时需要关注的就是个税缴纳相关信息,根据《个人所得税专项附加扣除暂行办法》规定,纳税人接受技能人员职业资格继续教育、专业技术人员资格继续教育的支出,在取得相关证书的当年扣除3600元;
是不是不敢相信,取得中级会计师证书后还有这样的福利。

(注:图片来源于中华人民共和国财政部)
由于取得中级会计师资格证后,则属于会计专业技术人员,是需要大家参加继续教育的,所以根据《个人所得税专项附加扣除暂行办法》规定是可以进行个税的抵扣;
但是想要抵扣个税,该如何进行申报呢?扣除范围什么样?有哪些标准吗?需不需要保存什么资料?
相信大家有很多问题需要咨询,一起看看国家税务总局是如何解答的吧:





(注:以上图片来源于国家税务总局所得税司)
看了以上的问题解答是不是出乎大家的预料?如果纳税人在接受学历继续教育的同时,取得技能人员职业资格证书或专业技术职业资格证书,当年可以累积扣除8400元!
但是申报的流程什么样?该如何操作呢?大家是不是更加期待?奥奥为方便大家申报个税抵扣,为大家整理了具体的操作步骤,快来一起看看如何操作吧:
(注:图片来源于中华人民共和国财政部)
在以上的信息中我们可以看到具体填报方式有四种:下载手机APP“个人所得税”填写;登陆各省税务局网站填写;
填写电子信息表;填写纸质信息表!其中电子和纸质信息表都可以在税务局网站上下载!奥奥为大家整理了移动端如何申报个税扣除。
下载“个人所得税”APP,找到继续教育信息填写,选择职业资格继续教育→专业技术人员职业资格→会计专业技术资格,再填写具体的信息,就可以啦!是不是非常简单:
在2019年已经填报过信息的,可以选择2020年度继续享受专项附加扣除,没有填报的,选择申报专项附加扣除填写相关信息:
点击相应年份和模块进行填写就可以了!很多人领取证书当年已经享受了个税扣除的相关福利,想要继续享受个税扣除的福利,这样可以吗?国家税务总局发布了相关提醒,一起看看:
因此想要继续享受个税专项附加扣除政策,就要认真研究以上的问题。
通过中级会计考试不仅让我们的能力得到一定的提升,在某些政策上也会得到相应的支持,甚至在个税上都有一定的福利可以享受!不要羡慕别人,想要获得什么从现在开始就为自己努力的去争取,期待大家收获成功的那一天!

如果你想取得中级会计考试的成功,在学习的时候就要自律,克服拖延,虽然在一开始会很难,但是坚持下去就会有意想不到的收获;
当学习动摇的念头萌发的时候,就要约束自己做出正确的选择。坚持自律的学习下去就会和不自律的同学拉开差距!相信坚持到底就一定会有所收获。
2020年中级会计考试备考已经处于预习阶段,想要在2020年的考试中取得优异的成绩,在报名之前就要做好充分的准备。
凡事预则立不预则废,提前做好规划,让自己的努力付出成就自己美好的明天,奥奥祝各位都能顺利取得中级会计资格证。
说明:因考试政策、内容不断变化与调整,东奥会计在线提供的以上中级会计师考试等政策解读信息仅供参考,如有异议,请考生以权威部门公布的内容为准

针对不同考生,我们开设了4款课程
要高效,就选C班名师高效班,轻1名师授课,问题简单化,一听即懂
没基础,就选AorB,名师,好课,零基础逐章精讲
省钱省心,优选D班畅听无忧班,名师+高效+好课=让你轻松过关通
还限时赠送逆袭提分班+真题抢分班!!!
丨本文由东奥会计在线(ID:dongaocom) 原创发布,若须引用或转载,请务必与我们联系并在文首注明以上信息。未经过授权擅自转载者将被依法追究法律责任。
⊙东奥会计在线 保留所有权利。



