2020年注册会计师备考已经开始,很多考生还没想好自己今年要报考哪几个科目。
不同的人群适合不同的科目搭配方案,科学合理的搭配方案往往能对通关考试起到事半功倍的效果。
今天,奥奥就为大家分析几种合理的搭配方案。
知己知彼方能百战不殆,对于零基础考生来说,对每一个科目的内容和特点都不了解又怎能高效备考呢?
以下是奥奥整理的注会6科特点及难易程度分析,仅供考生参考。

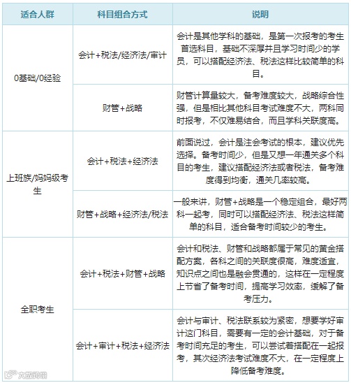
1.注意科目之间关联性
注册会计师考试科目之间是具有一定联系的,会计与审计、税法关联度较高,财管与战略联系紧密,所以考生在选择科目时要注意它们之间的延续性,将关联度较高的科目放在一起备考,可以起到相互促进的作用。
2.注意学科难度
注会成绩有效期是5年,对于备考时间少的考生来说,合理搭配考试科目通关几率更大。
会计、审计、财管这三科常被考生喻为注会考试的“三座大山”,一起报考的话,难度较大;税法、经济法、公司战略与风险管理这三科难度相对较低,考生在选择科目时要注意难易结合,将难度高的和难度低的进行搭配学习,均衡考试难度。
3.依据自身情况进行选择
每个考生的学习基础、学习能力、备考时间都不相同,考生要结合自身实际情况,量力而行。
对于备考时间较少的考生。可以选择一年通关2-3科,对于全职考生,可以选择一年通关3-4科。如果考生是零基础考生,建议大家首选会计科目,会计是注会考试的入门科目,通关会计考试对于其他科目的学习是非常有帮助的。
常规备考方案
奥奥根据不同考生的特点进行分析,整理了注会科目搭配常规方案。
零基础考生基础薄弱,可以尝试一年通关1-2科;上班族和妈妈级考生备考时间较少,建议一年通关2-3科;全职考生备考时间充足建议报考4-5科,如果是会计相关专业的应届毕业生,也可以尝试一年通关全部科目。

东奥推荐方案
虽然注会专业阶段成绩有效期是5年,但对于大部分学员来说,如果备考方法高效、并且有名师指点,在2-3年内就能通过注会专业阶段考试。
奥奥为考生准备了两种3年通过注册会计师考试的方案,“稳扎稳打”和“争三保二”,具体安排如下:
方案1:稳扎稳打

方案2:争三保二

上文奥奥提到的注会科目搭配方案不一定适合所有考生,毕竟每位考生的学习能力和基础都不相同,考生可以结合自己的实际情况合理选择报考科目。
以下是奥奥整理的2013-2018年注会各科目历年合格情况,考生可以根据自己擅长的专业进行合理搭配。

(注:表格内容摘自中注协)
声明:活动详情一切以东奥官网注会畅听无忧班招生方案为准。
识别上方海报中二维码
即可购课
丨本文由东奥会计在线(ID:dongaocom) 原创发布,若须引用或转载,请务必与我们联系并在文首注明以上信息。未经过授权擅自转载者将被依法追究法律责任。
⊙东奥会计在线 保留所有权利。

