2021年已经正式拉开帷幕
想要稳过初级会计考试的同学
备考也要排到日程上啦~

那么,现在的当务之急
就是我们必须要掌握
两个科目的考试重点内容
以及每年必考的恒重点分布
今天奥奥给同学们汇总了
2021年《初级会计实务》
各章节重难点分析
以便同学们合理分配学习时间
2021一次通关上岸!

本章是会计基础理论知识,难度两颗星,以记忆为主。此章节是会计学习的基础,基础不好,地动山摇。
因为是第一章的缘故,大家听不懂很正常,不要着急,反复多听、多做习题去理解即可。
本章是《初级会计实务》科目重点章节之一,历年考试重点。考点比较多,但每个考点难度不大。只要在学习中每个考点逐个攻克,就会轻松拿下这一章。
本章今年考试大纲变动较大,本着初级考试“逢变必考”的命题原则,建议大家重点学习。
本章内容比较多,需要考生在备考是了解相关概念及分录的编制。应付职工薪酬分录的考查在不定项选择题上应用较多,需要着重把握。
第四章备考难度不大,会在单选题、多选题以及判断题中出现,需要考生熟悉相关概念及分录的编制。
本章属于重点章节,考点多、琐碎且复习难度大。与去年大纲对比中也有变动,需要大家掌握。
理解有关概念,掌握不同情况下案例的应用及分录的编制,特别是针对利润的计算考查也是考试的重点,可多分配备考时间在此章。
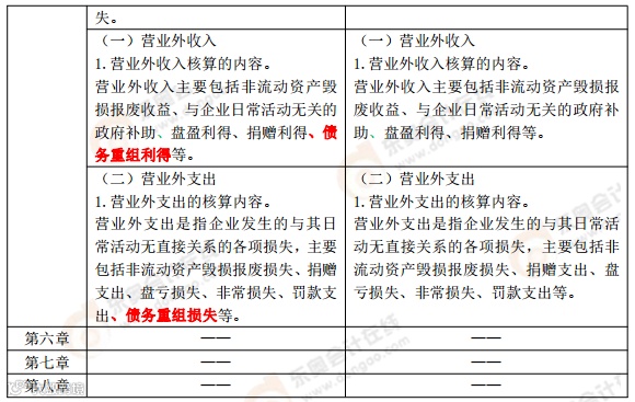
本章主要考查:报表项目包含的内容及金额的计算填列,特别是易错易混的项目,例如:存货、固定资产、应收账款、应付账款、预付账款、预收账款项目。
因记忆内容较多,建议在理解的基础上准确记忆。
本章属于重点章节,内容虽多,重点考查内容却比较少,且比较明确,涉及到计算比较多,会以单选题、多选题以及判断题出现,建议做题多加巩固。
本章内容多且难,但是在历年考试中分数占比却比较少,建议大家可以在其他章节都掌握的比较好的情况下,再学习本章。
本章重点内容为第一节,需要好好把握。


因考试政策、内容不断变化与调整,东奥会计在线提供的以上初级会计考试等信息仅供参考,如有异议,请考生以权威部门公布的内容为准。
如果你开始备考但却无从下手
阶段性迷茫,没有复习计划
不了解自己的复习进度,无人答疑
全阶段初级备考学习,21年《轻一书课包》
《轻一》经济法图书示例


轻一书课包+《轻二》+《轻三》
丨本文由东奥会计在线(ID:dongaocom) 原创发布,若须引用或转载,请务必与我们联系并在文首注明以上信息。未经过授权擅自转载者将被依法追究法律责任。
⊙东奥会计在线 保留所有权利。

