怎么过那么快
我还没挣到钱呢?
by 莉莉
最后一个月
努力拼搏吧,中级已开启
by sily
2020年,不寻常
继续努力奋斗
by 吃遍天下
不要放弃
万一最后一个月实现所有理想呢?
by 潇洒公举
中级各科重点考察章节
根据2020年考生的考后反馈,中级考试的三个科目均呈现出了考查全面、重点突出的特质,以某一批次的考生回忆版真题为例:

如图所示,实务科目教材共19个章节,财管科目共10个章节,经济法科目共8个章节,在考试中级,几乎每个章节的内容都被考查到了。其中:
划重点:
全面考查意味着考生要全面的备考、学习,这就要求考生在备考时要有计划、有重点。
21年教材变化预测
《中级会计实务》科目:
2020年考试大纲共19章(结合往年考试情况应为21章,2020 年教材删除了非货币性资产交换和债务重组章节),预计可能涉及变化的章节有第八章、第十一章、第十五章、非货币性资产交换和债务重组等章节。
2021年预计总体内容变化比例为 30%左右。

《财务管理》科目:
共10章,预计可能涉及变化的章节为第四章。
2021年预计总体内容变化比率为8%左右。


《经济法》科目:
共8章,预计可能涉及变化的章节有第一章、第五章、第六章、第七章、第八章。
2021年预计总体内容变化比例为25%左右。



划重点:
一般来说,每一年中级会计职称考试辅导教材的内容都会根据当年的考试大纲进行调改,无论是否有基础,考生在学习时一定要注意弃故纳新,紧跟考试方向的变化。
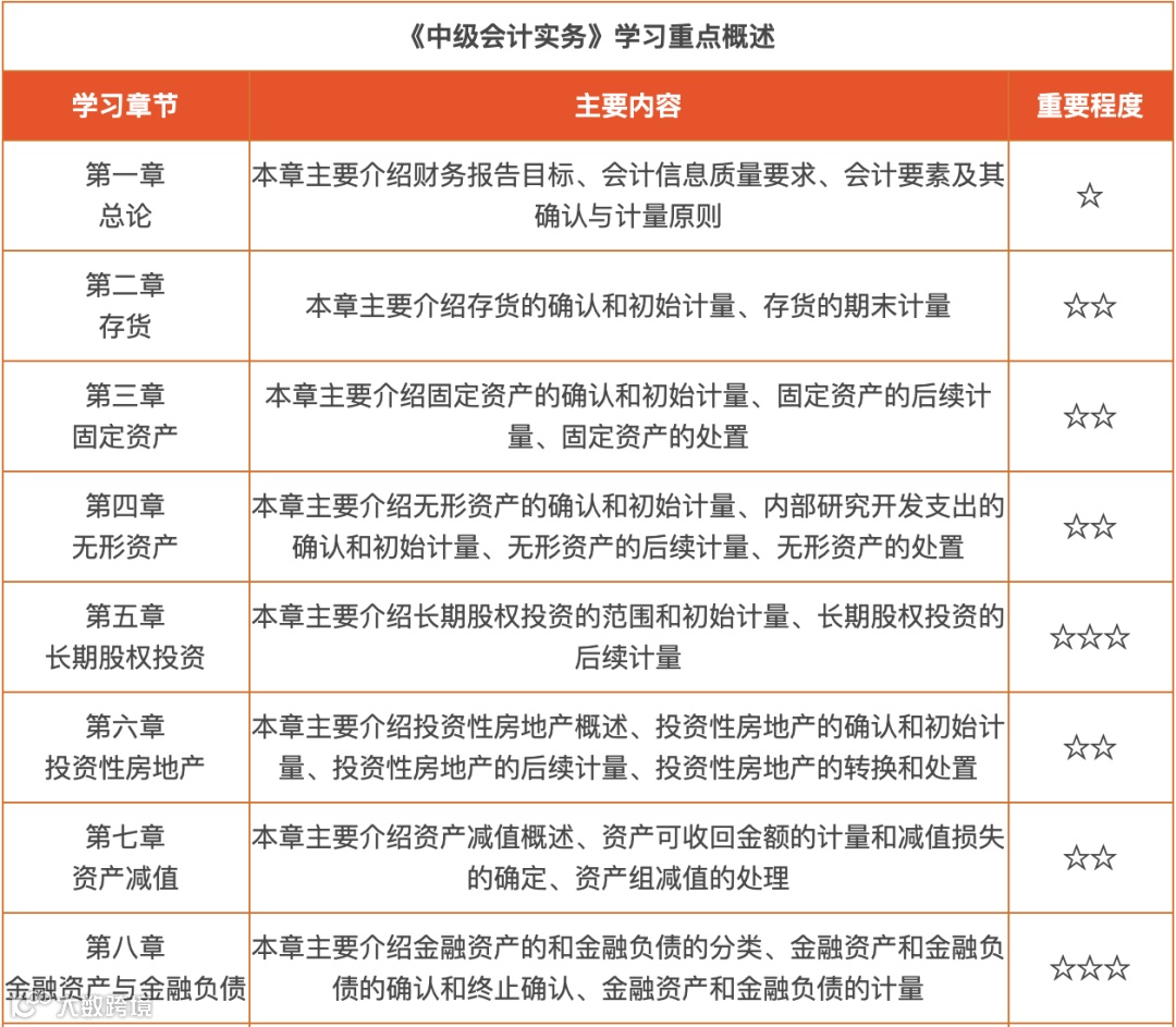
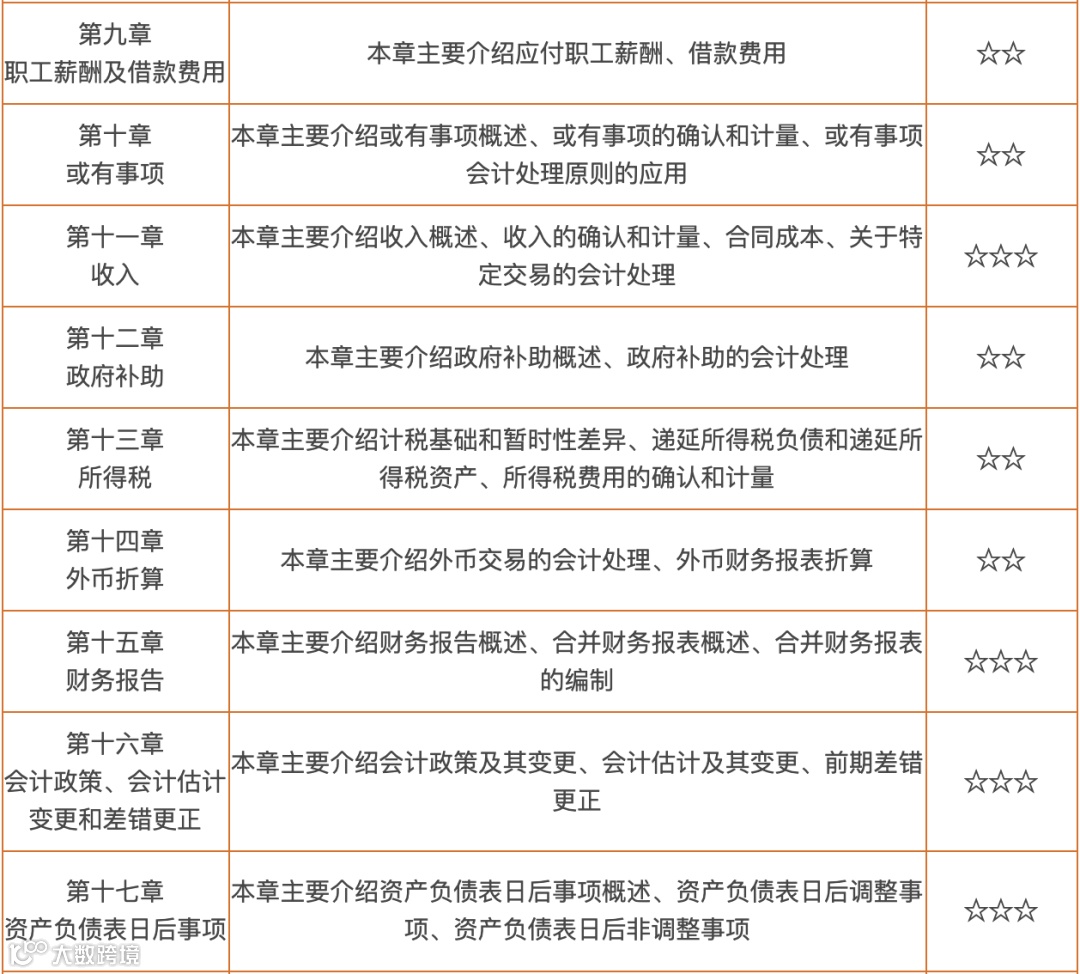
中级考试学习重点
◆《中级会计实务》
《中级会计实务》是难度较大的一门科目,从近3年的试题来看,其具有以下4个特点:
(1)严格按照考试大纲命题;
(2)重点突出。长期股权投资和合并财务报表、与资产负债表日后事项有关的差错更正、所得税、金融资产和金融负债、收入、固定资产、无形资产和投资性房地产等各章内容在试题中占比很高;
(3)综合性较强,会计师在处理业务时,要面对企业大量的财务数据,具有较强的综合分析能力也是会计师应具备的基本素质之一。因此实务试题中跨章节的内容、综合题占比较高;
(4)题量和难度适中,达到会计师基本要求的考生基本能够顺利通关考试。
那么如何才能顺利通关实务科目的考试呢?
首先,考生应全面深入掌握考试大纲和教材的基本内容及重点内容,做到知识融会贯通;
其次,要熟悉实务科目的命题规律;
最后,要在考试时保持良好的心态,使考试成绩达到理想水平



◆ 中级《财务管理》
《财务管理》科目的试题具有考核全面、计算量大、试题灵活、结合实际等特点。
2020年财管教材共有10个章节,几乎教材中的每一章都有考题,节的覆盖率也达到了70%,因此考生一定要牢固掌握专业知识,对教材内容也要相当熟悉才可以。
由于《财务管理》科目计算分析题和综合题分值所占比重较大,需要记忆和运用很多公式,而从事财务会计工作的人员,多数是以文科为背景的,考生普遍反映在学习过程中难度较大,很多考生临考前放弃了这门考试。
但实际上,《财务管理》上并不难,只要把握了正确的复习方法和应试技巧,大家是能够顺利通关这门考试的。
首先,考生应按照考试大纲规定的范围和指定的辅导教材进行全面、系统的复习。
然后抓住重点章节和重点内容进行强化学习。
最后,要有针对性的多做一些练习,以掌握答题思路和技巧,同时加深对重点、难点的理解和把握

◆ 中级《经济法》
《经济法》科目的内容可以分成两个部分,税法部分和非税法部分。
税法部分的考点可分成两种,计算应用型考点和机械记忆型考点,学习时,应先解决计算应用型考点,掌握程度应达到主观题的程度,对只能在字面上考查的考点,读懂、找到关键词,然后在冲刺复习时收入网中级可以了。
非税法部分,应先解决客观题,然后再集中背诵重点法条应对主观题。非税法部分的主观题,标准答案通常分为三个层次:
(1)明确回答问题
(2)引用法律规定说明理由
(3)结合案例,指明案情与法律规定的契合点,以支撑结论。
经济法的核心复习技巧:
找准法条关键词、理清关键词的逻辑关系。对应试而言,把握好法条关键词就能有效识别题眼(考题关键词),从而快速、准确的解题。


GO


丨本文由东奥会计在线(ID:dongaocom) 原创发布,若须引用或转载,请务必与我们联系并在文首注明以上信息。未经过授权擅自转载者将被依法追究法律责任。
⊙东奥会计在线 保留所有权利。

