突发!又一考试出台新政策:无故弃考2020年的考试,将被禁止参加2021年考试!
就在近日,广西民族大学一个通报登上了微博热搜!
为了遏制缺考现象,官方出手了:无故缺考的考生,将取消2021年的考试报考资格!
不止四六级,查阅国内相关大型考试,发现确实是有不少考试已经在实施弃考惩罚措施的地区!其中“自考”考试就是典型的案例!
据官方资料显示:从2019年起部分地区自考缺考将会有一些影响,甚至影响诚信记录。
也就是说广东省对自考考试实行诚信考试记录,考生每次考试都会计入档案,对于那些没有任何理由不去参加考试的考生,报考科目的次数还会受到限制。再也不是想考多少科就报多少科了。
虽然目前,其他省份的考生缺考是不会影响接下来的考试,更不会有禁考之类的严厉处罚。但是,广东限制考试次数政策、四六级取消弃考生次年考试资格等都是未来一个风向标。
那么,除了四六级、自考考试之外,我们会计考生的职称类考试和注会考试目前是什么样的状况呢?
看到其他考试的通知,有的考生也比较慌:缺考会不会影响单位绩效考核,影响奖金?影响以后的考试?
针对会计类考试缺考,目前虽然还没有官方发声,但是从实际工作来讲,总报名也不去考,确实对个人在领导和同事心目中的形象有一定影响。
并且由于考生没有按时参加考试,在支付了不必要的费用的同时,也浪费了相关考试管理工作资源。因此,建议广大考生合理并慎重地决定是否报名考试及选择报考科目。报名了就尽量参加考试!
近年来,会计职称类考试和CPA考试的缺考情况到底是怎样的呢?奥奥为大家整理如下:
2020年中级考后,各地财政局陆续公布了各地出考率情况:
从表格中咱们可以看出,2020年各地中级考试平均出考率仅41%,不是特别乐观。也就是说,超过50%多的考生没有参加考试。
2020年初级考后,各地财政局陆续公布了各地出考率情况:
从上表我们可以看出:各地初级考试平均出考率低于60%,虽然初级比中级简单,但是每年仍有40%的考生不去参加考试。
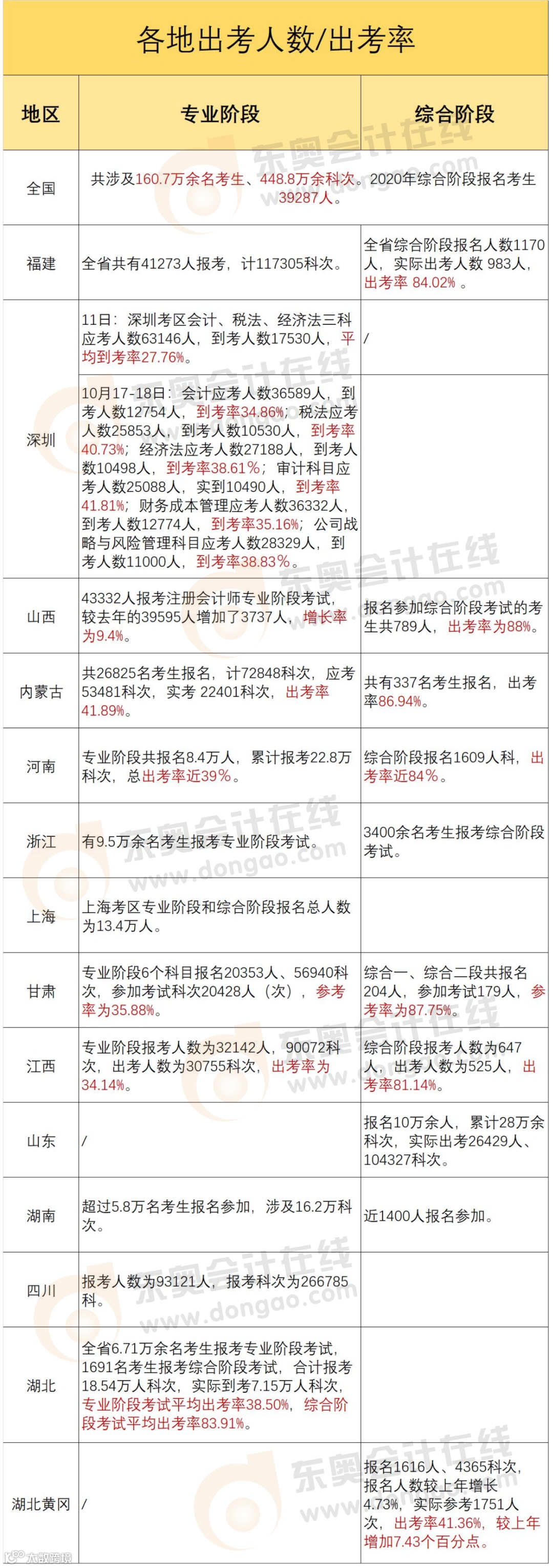
2020年注会考后,各地注协陆续公布了各地出考率情况:

注会的数据更全面细致一些,从专业阶段的出考数据来看,2020年注会考试出考率与职称类会计考试相比,普遍较低,各地平均出考率不到40%,最高的是深圳的《审计》科目与内蒙古。
这三个考试虽然报考人数多,但是每年都有近乎一半的人弃考,这到底是为什么呢?
每次考试结束后,我们可以看到大量考生关于弃考的吐槽,理由真是五花八门:
会计证书繁多,其中以初级、中级与CPA最为热门,取得证书后也更受市场的认可,但是有些人对会计兴趣不足,或者工作、家庭琐事太多,并没有做好时间规划,茫然地跟随考证大军,证书没有拿到,白白增加了一些负担!
一些考生很想拿下证书,也认可这些证书的价值,工作家庭也没有太多压力。
然而,考取证书是一个艰难的过程,熬夜早起复习,挤压休闲娱乐的时间等等,这些都是导致大部分考生不能坚持的原因。
正是有以上两种原因,使得考生们在临考前,因为没有准备好,看不到通过考试的希望,只能放弃。
一年不去参加考试一时爽,一直不去参加考试可就爽不起来了,好多弃考考生因为没有这些会计证书可是吃了不少亏。
小雯在上一家公司已经工作三年了,经验也累积了不少,但薪酬却无法再提升,于是,今年小雯换了一家新的公司,工资比之前提高了20%,小雯本来挺开心。
但是到了新公司之后发现,公司有一个奖励政策,有中级会计职称的财务人员可以每个月多领500元奖金,因为自己没有中级证书一下子就损失了两年的奖金,12000元钱,真是亏大了。
大兵工作能力很强,在现在的单位已经担任会计主管工作,年后,他的朋友联系他说自己所在的公司因职位空缺,要招聘一位财务经理,他有内部推荐的名额,推荐成功的机会很大,所以想到了大兵。
大兵看了开头就懵了,第一条就是要求具备中级会计以上职称证书,但是他因为工作忙报名之后一直没能参加考试。自己能力其实没得说,这么难得的机会就因为一个证书失之交臂,大头真是悔不当初。
双双本科毕业后进入了一家待遇不错的国企,公司规模大,财务部门岗位划分很细,弊端就是从出纳会计到核算会计一做就是7年,看起来也没有什么升职的机会。
前几个月,公司内部突然进行调动,总账会计有空缺,是公司几年一遇的机会,然而硬性指标是需要取得中级会计职称,双双无缘参加,不知道核算会计岗位还要再做几年。
职场上,机会看起来总是来得很突然,但其实它也已经给你足够的时间准备,准备充分的人就能领到入场券,没有准备的人只能黯然离开。
你是否弃考过?你是否因为没有考到证书而错过了很多机会?留言区说一说你的故事!
快来看看吧↓↓↓

丨本文由东奥会计在线(ID:dongaocom) 原创整理发布,部分内容来源:各地财政局网站、各地注协网站、网络等。若须引用或转载,请务必与我们联系并在文首注明以上信息。