全国各地到处都有会计
不管你是世界五百强还是城镇小工厂
都不能没有会计人员
那么,各地会计有什么区别呢?
今天奥奥先带你看看
大城市会计与小城镇会计的区别~






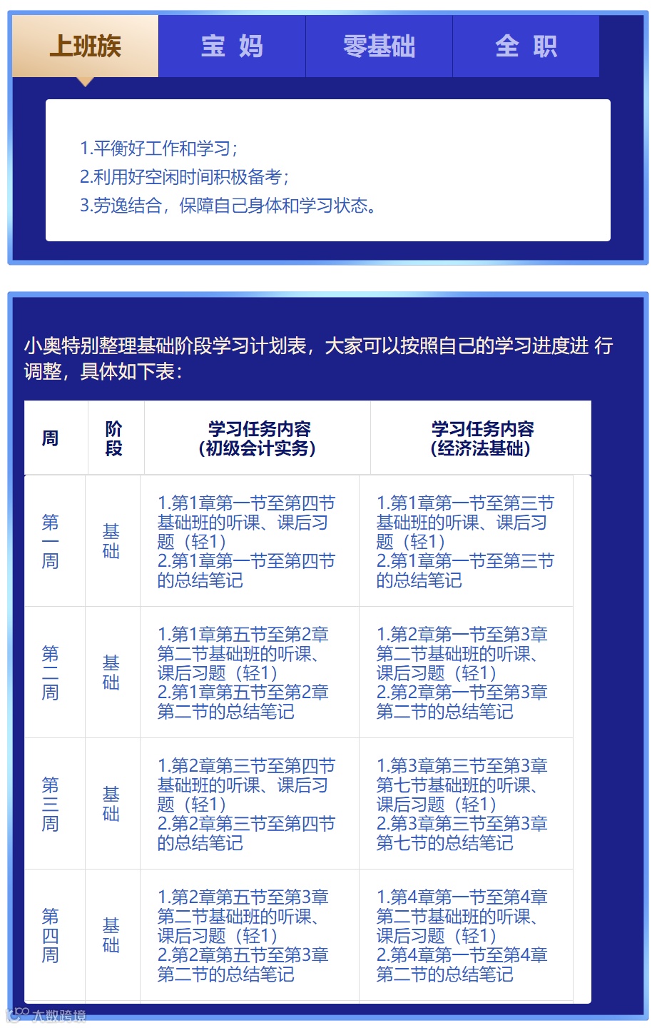
距离21年初级考试仅剩94天
乾坤未定,你我皆是黑马
21年考生如何合理规划备考?
仅需五步,东奥带你轻松通关初级!
初级科目要点精析
快速掌握学习要点、命题规律
为你定制专属学习计划
初级备考礼包
超值课程免费抢!

名师课程指导
带你更快抓住重点

书课一体带你系统学习
限时优惠助你决胜初级考试

现在扫码领初级备考福利

丨本文由东奥会计在线(ID:dongaocom) 原创发布,若须引用或转载,请务必与我们联系并在文首注明以上信息。未经过授权擅自转载者将被依法追究法律责任。
⊙东奥会计在线 保留所有权利。

