注册会计师、中级会计师、税务师在财会领域内都拥有举足轻重的地位,想要逐个攻破需要花费大量的时间,所以每年都有考生想要一备多考,这种“三师”同时备考可行吗?
今天奥奥就跟大家聊一聊如何同时备考,一起来了解:


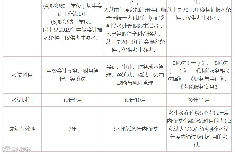
从表格中我们可以看出,如果各个考种单独备考会耗费很多时间,要知道长时间备考对考生来说也绝非易事,如果能够同时备考,既能节省时间成本,也能缩短整体所需时间。
从报名条件来看,由于税务师和中级的报名条件限制,能够报考三门考试的考生一般都是相关专业毕业,并且具有一定工作经验,学习起来比其他考生更具优势。
注册会计师考试科目有6科,中级考试科目是3科,税务师是5科,很多考生担心一起备考,备考难度会不会增加?
其实并不是这样的,注会、中级、税务师看似考试科目较多,但是很多科目关联性较高,同时备考可以起到相互促进的作用,奥奥将注会+中级+税务师三门考试相关联的科目进行了整理,仅供考生参考。

上文奥奥将三门考试的考试科目进行了分析,考生可以把关联度较大的科目进行搭配报考,可以主攻难度最高、涵盖知识最广的科目;
再将同类型科目的知识梳理一遍,就能达到举一反三的效果,使备考更加轻松,并且节省了大量的重复备考时间。以下是奥奥整理的科目搭配方案,仅供考生参考。

税务师考试共有5个科目,其内容涵盖了税法、税收相关法律、会计、财务管理,以及实务操作等知识。虽然考试涉及了众多知识,但每个科目也有其核心的考试要点。在预习阶段中,同学们可以先对2019年的重要考点进行学习,熟悉税务师考试的整体框架。下面便是税务师5个科目的预习考点汇总。

*阅读原文获取*
注:预习考点来源于东奥名师的授课讲义。若考试内容和政策发生变化,考生应以2020年的考试要求为准。

与其慌乱无序耗时备考
不如借力名师轻松过关
想通关税务师更有保障
现在购买,价格亲民
扫码了解2020税务师招生方案

【扫码了解详情】
丨本文由东奥会计在线(ID:dongaocom) 原创发布,若须引用或转载,请务必与我们联系并在文首注明以上信息。未经过授权擅自转载者将被依法追究法律责任。
⊙东奥会计在线 保留所有权利。



