关注并将「东奥会计在线」设为标星
一手考试信息助你轻松过关
近日要点
全文共1872字,阅读需要6分钟
21年中级报名已结束,各地财政局陆续公布了报考人数。
截止到目前,21年安徽宣城地区较20年报名人数同比增加21.4%,河南平顶山同比增加20%……多地创历史新高,详情往下看!
各地报考人数公布
1、河南省
河南开封地区:全市中级报考考生3408人,比上年增加360人,增长11.81%;
图片来源:河南省会计管理服务平台
河南郑州地区:
网上报名人数4.3万余人,较上年增长8.24%。再创历史新高。
河南鹤壁地区:
全市报名人数1648人,完成报名缴费1610人。
河南平顶山地区:
全市会计中级职称考试报名4524人,11484科次,较上年增长20%。再创历史新高。
2、内蒙古通辽地区
内蒙古通辽地区:共有3122人报名,高于去年的2778人。
图片来源:通辽市财政局
3、江苏兴化地区
江苏兴化地区:今年报考人员共计589人,连续两年大幅增加,创历年报考人数新高。
图片来源:兴化市人民政府
4、安徽宣城地区
安徽宣城地区:全市2021年度全国会计专业技术中级资格考试报名注册人数为3093人,较上年度增长21.4%。
图片来源:宣城市财政局
由于篇幅有限,其他地区就不一一列举了,大家可以到当地财政局网站查看。
通过以上地区报名人数的增长比例,预测21年中级报名人数将会再创新高!
21年中级备考已在紧张进行中!参加考试的你对21年中级会计考试各科目内容、题型题量及分值了解吗?奥奥来告诉你~
21年中级考试科目梳理
考试题型&题量
1、考试科目梳理
中级会计考试共有《中级会计实务》、《财务管理》、《经济法》三个科目,奥奥从考试题型、考试特点、学习关键点等方面对各科目进行了梳理,内容如下!
图片来源:东奥会计在线
科目特点
《中级会计实务》科目2021年共19章,考查的重点较明确,考查知识点范围较广,重点知识一般会出大题。
《财务管理》科目2021年共10章内容!但是财务管理科目公式多,计算量大,计算题多是建立在复杂的计算公式和计算步骤基础之上。
《经济法》科目2021年依旧是8章的内容,知识点多为固定法条,考试多为记忆型习题。
学习关键点
中级会计实务:
2021年考试大纲中除了第五章部分知识点有变化外,其余均没有变化!该科目综合性较强,除了要求考生们学习教材章节,熟记分录之外,还要注意知识点间的逻辑联系,培养自己的综合分析能力。
同时,注重思考,多把知识点和现实事件联系在一起,将所学内容活学活用。
财务管理:
2021年考试大纲仅有第四章与第五章部分知识点有一定的变化!大家要着重学习!而且此科目计算性较强,因此,考生要熟记重点的公式,同时多刷好题、真题,注意错题的整理。
同时,部分章节可能比较难,是通过中级会计考试的关键。此外,公式、符号输入方法和答题时间的把握也要注意。
经济法:
2021年考试大纲的变化较大,大家在学习的时候一定要注意。该科虽然难度偏小,但记忆的东西较多,其语言逻辑严密,理解和记忆方面有一定难度。
关键是要理清楚教材脉络,以便系统性复习,同时要熟记法条中的关键词,围绕关键词展开记忆,会事半功倍。
2、考试题型题量
与2019年相比,2020年《财管管理》科目单项选择题减少了5道题,计算分析题减少了1道题。
2021年中级会计考试题量暂时还未公布,奥奥会在第一时间为大家整理相关信息,敬请期待!
图片来源:东奥会计在线
以上数据参考2020年中级会计考试题量整理
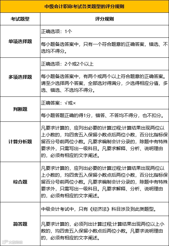
中级会计考试
各类题型评分规则
21年是中级通关的幸运之年,由于每科考试时长与20年一致,预测21年的考试题型及评分规则也不会有很大变化。
大家可以参照20年考试题型的评分规则,做到心中有数。
图片来源:东奥会计在线
以上内容参考2020年中级会计考试评分标准整理
21年中级
高效备考3步走
1、夯实基础
中级会计考试备考已经进入到了学习的基础阶段!因此大家此时也就正式的进入到2021年中级会计的学习中来了!在学习时要循序渐进,张弛有度。只有在基础阶段打好基础,爱后续的学习中才能稳步提高。
在看书的同时多做习题,加深对知识点的理解和掌握,在做题过程中掌握经验,认真对待历年真题,从真题中找到出题者的出题思路,做错的题目认真总结,逐个击破重点难点。
2、提升效率
备考中级会计考试并不容易,因此想要顺利通过中级会计考试就要付出一定的努力,并提升自己学习的效率!首先要做到劳逸结合,不要一味地学习,从而产生疲惫感;
其次备考中级会计耗时很长,考生们一定要让身体时刻保持健康的状态;
最后制定适合自己的计划,坚持学习下去!
3、规划时间
大部分的中级会计考生都是上班族,工作的时候没有时间复习,因此想要顺利通关,就要合理的规划自己的时间!
首先可以先把自己的复习任务列出来,看看每天时间要如何分配;
其次分清轻重缓急,抓住碎片化时间,听课件或者看书,主动把控时间;
最后还是要坚持下去,三天打鱼两天晒网,是不会收获想要的结果的!
希望以上内容能够有所帮助,大家一定要抓紧时间努力复习,还要充分利用好课程的辅助,这样通关更轻松!
2021年东奥中级畅听无忧班(D班)是中级考生的高性价比优选班型,更是82%以上东奥学员的共同选择。
D班包含以下所有名师课程、教学服务:
1、东奥中级全名师课程随时畅听
本班包括A超值精品班+B名师导学班+C双名师 · 轻松过关班+逆袭班+真题班,具有多年会计考试辅导经验的东奥中级17位名师,从基础班到习题班再到考前冲刺班......全部课程开放,随时畅听。
2、2年3科,保障开课
D班学员均享受东奥【无忧保障】计划,即不管你有没有参加考试,2年内,每年均可开通全部课程。
3、硬核服务,助你通关
价值200元一科的机考系统,100道高频考点题库任你学,2套名师编纂模拟题助你考前轻松过关。
还送逆袭提分班和真题抢分班,在考前,有名师带刷,真题实战。
畅听无忧班已开讲
现在购买立减500元
一班在手,五班尽有
适合各类考生
推荐阅读
丨本文由东奥会计在线(ID:dongaocom) 原创。
若须引用或转载,请务必与我们联系并在文首注明以上信息。未经授权擅自转载者将被依法追究法律责任。⊙东奥会计在线 保留所有权利。
点分享
点收藏
点点赞
点在看

