
刚刚!中税协发布2020年税务师考试大纲
同时公布报名工作将在5月8日开启!!
↓↓↓

△△△

【扫码获取公告原文】
2020年税务师考试大纲现已公布
各位考生可以正式开启自己的备考之旅了
税务师的备考内容离不开考试大纲
弄清楚考纲的内容和变化
将对我们的备考增添助力
快来看看奥奥今日分享
2020年税务师
考试大纲变化对比
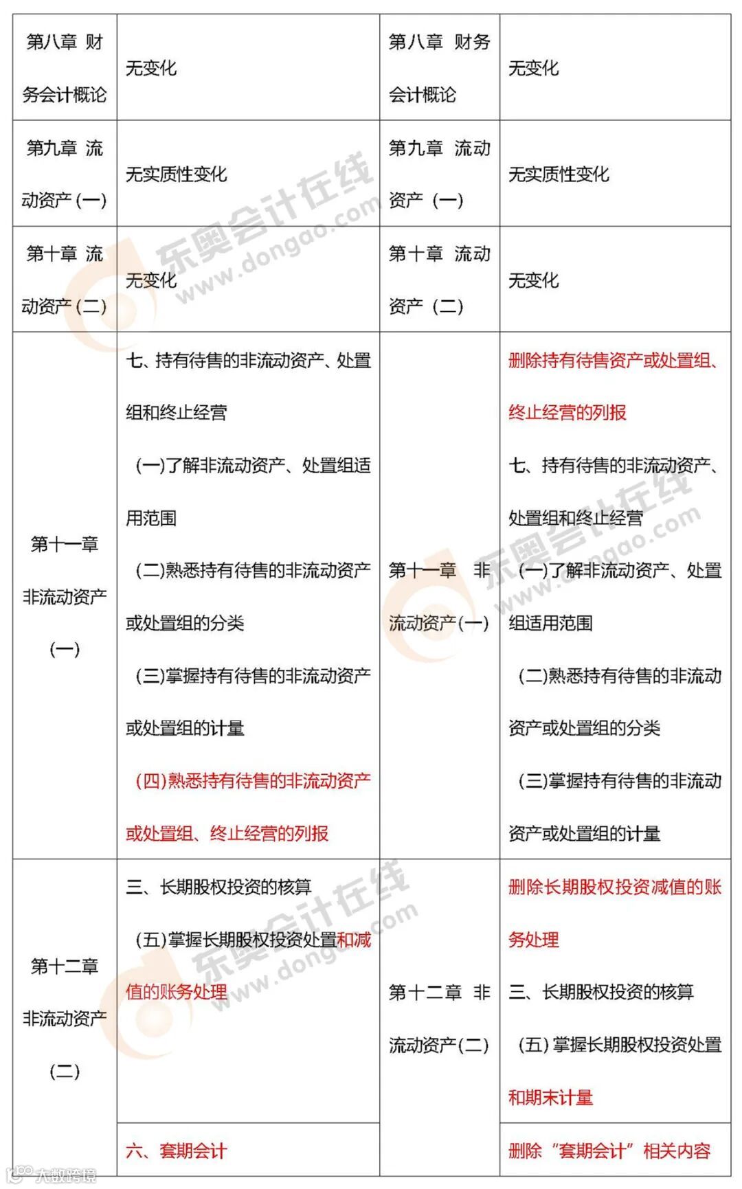
⚪20年税务师《财务与会计》大纲











20年税务师考试
报名入口
20年税务师报名时间已明确延期,正式报名时间为5月8日,知道大家都会提前收藏好报名入口,别担心,届时奥奥会提醒大家(4月下旬官方公布报名简章后奥奥也会同步给大家)
小伙伴们也可关注“东奥”服务号
关注推送入口
↓↓↓

【东奥服务号】
税务师报名条件
近几年税务师报名的整体要求未出现过大的变化,奥奥暂时整理了2019年税务师考试的报名条件,以供同学们参考。

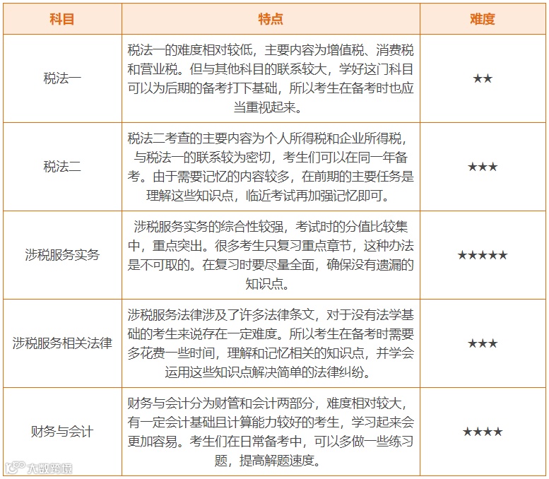
税务师报考科目搭配
5月8日税务师就要开始报名了,税务师各个科目的特点是什么?报考时应该遵循哪些原则?不同人群又该如何进行搭配?
首先要先了解各个科目的特点是什么:

很多人为了快速通过税务师考试,准备全职备考。
这类考生的时间比较充足,可以考虑一年报考5个科目,争取在一年内通过税务师考试。
税务师考试科目多,难度虽不及注会,但要想顺利通过也并非易事。
奥奥建议大家在备考时制定合理的学习计划,提高备考效率。此外,掌握正确的学习方法也是十分有必要的。
不少上班族为了升职加薪,提升个人能力,选择参加税务师考试。
对于工作繁忙的上班族,奥奥建议用2至3年的时间通过考试。
备考建议:
如果考生有一定的专业基础,可以考虑第一年报考税法一、税法二和涉税服务实务,第二年报考涉税服务相关法律和财务与会计。
对于基础较差的考生,可以在第一年报考税法一和税法二,为后期的学习打下基础,第二年报考涉税服务实务和涉税服务相关法律,最后一年报考财务与会计。
宝妈的精力和时间十分有限,备考难度较大。
零基础考生刚刚接触税务师考试,学习起来也比较吃力。
对于这两类考生,奥奥建议稳扎稳打,争取用3年或4年的时间通过考试即可。
备考建议:
税法一和税法二的知识较为基础,考生们可以在同一年备考,为以后的学习打下基础。
在第二年和第三年报考涉税服务实务和涉税服务相关法律。由于财务与会计与其他四个科目联系较小,放在最后一年备考也不会产生太大影响。
以上就是税务师报考科目的搭配原则,奥奥提供的搭配方案仅供参考。
税务师各阶段学习计划
税务师考试备考分为预习阶段、基础阶段、强化阶段和冲刺阶段。
每个阶段的学习内容和学习方法都有所不同,奥奥对此进行了总结和归纳,希望可以帮助到大家。
> > > > 学习目标与方法
此阶段的主要任务是了解考试的相关资讯,熟悉教材的整体框架。
由于新的教材还未上市,考生们可以参考2019年的教材及讲义,对照20年大纲学习变化较小的基础章节,为后期的备考预留出更多的时间。
> > > > 学习目标与方法
教材上市后,考生要根据大纲及教材的调整,进行全面的复习。税务师考试科目多,知识点覆盖的范围广,考生要合理把控复习进度。
由于教材是考试的根本,所以时间充足的考生,最好多读几遍教材。
> > > > 学习目标与方法
这一阶段的主要任务应从看书转变为做题。考生们需要通过做题进行查漏补缺,找出自己基础薄弱的环节,进行复习和巩固。
对于做错的题也要重视,奥奥建议大家将做错的题整理成册,方便后期使用。
> > > > 学习目标与方法
冲刺阶段,考生们大多都十分焦虑,此时不建议通过看书的方式进行复习。
考生们可以有重点的翻阅课件和笔记,做一做历年真题,归纳命题人的出题思路,总结解题技巧。
另外还要进行上机练习,熟悉机考操作,提高答题速度。
说明:本文中考试政策性内容来源于中国注册税务师协会。因考试政策、内容不断变化与调整,东奥会计在线提供的税务师报名时间等信息仅供参考,如有异议,请考生以权威部门公布的内容为准。

2020年高效通关税务师方法
在等你

税务师备考季
折上减减减
购买东奥税务师畅听无忧班的学员
2年内通过5科即可返现1000

丨本文由东奥会计在线(ID:dongaocom) 原创发布,来源:东奥会计在线、中税协官网。若须引用或转载,请务必在文首注明以上信息。


↓↓↓获取20年税务师考纲变化对比

