刚刚,财政部发布:截止到20年,拥有中级会计资格的人数已高达242.02万。
是不是被惊人的数字吓一跳?你猜21年中级会计通关人数会再破记录吗?
21年中级通过率
将再创新高?
1、截止20年中级会计资格人数
图片来源:财政部
截止20年具备初级资格人员:670.20 万人;
具备中级资格会计人员:242.02 万人;
具备高级资格会计人员:20.57 万人。
2、截止19年中级会计资格人数
图片来源:财政部
截止2019年中级资格会计人员:217万
3、20年通过率
20年中级通关人数:242.02万-217万=25.02万
20年中级报名人数:182.4万
20年中级通过率(不考虑出考率)
=20年中级通关人数/20年中级报名人数
=25.02/182.4
≈13.71%
2020年中级通过率13.71%,如果考虑到出考率及延期地区考生,那么20年中级通过率将达到约27%。
那么21年的通过率通过大家的努力也会创造新高的。
为什么超百万人报考中级?
1、行业稀缺证书,高端会计人才缺口巨大
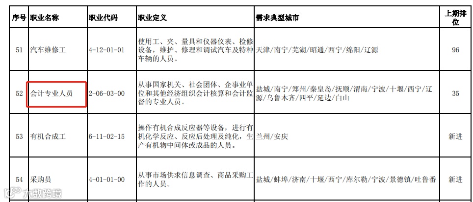
人社部公布《2020年第三季度招聘求职100个短缺职业排行》,会计从业人员排行第52名!
图片来源:人力资源社会保障部
2、取证周期短,管理层“标配”
《会计法》第三十八条明确规定:“担任单位会计机构负责人(会计主管人员)的,应当具备会计师以上专业技术职务资格或者从事会计工作三年以上经历。
换句话说,会计部门管理岗位的相关人员,最低也要具有中级会计师资格证。所以,想要让自己的职业生涯再上一个台阶,考中级会计职称就是一个绝佳的选择。
3、国家政策助推
事实上,国家为了激励行业人员向高端人才迈进,对于中级会计职称的持证人员也提供了大量的政策福利。
各地区纷纷出台落户积分、租房/购房补贴、技能提升奖励等多方面的福利。
各类考生如何高效备考?
在中级的备考大军中,不仅有上班族考生,还有宝妈考生、零基础考生等。
那么在接下来的备考过程中,大家需要根据自身情况进行规划。
1、上班族考生
上班族考生既要上班又要备考,学习时间没有任何保障,这时就需要更加高效、省时的备考攻略。
备考攻略:
首先要给自己制定规划与目标。
其次,一定要听老师讲课再结合备考资料进行。
然后,在理解的基础上做笔记,全面理解基础班讲到的重点,有没弄懂的知识点,反复去听课,一遍不行两遍两遍不行三遍,做到真正的理解。
2、妈妈级考生
她们肩负着工作、带娃、备考的三重压力,是比上班族考生更加需要短期高效备考的人群,占比相对较少。
备考攻略:
根据自己的日计划表利用上下班途中、午休时间、晚上睡觉前这几个关键时间点,抽空背几个会计分录、经济法条、财管公式,时常拿出手机听一节《畅听无忧班》课程。
使用《轻一》做题查漏补缺,不需要疯狂的刷题,因为做再多的题都是要回到知识点的,知识点才是根本,正所谓万变不离其宗。
3、零基础考生
没有参加过初级、中级考生的人群,这类群体在中级考生中占比相对较大。
备考攻略:
这类考生从0开始备考,做一个全面、具体的备考计划,并按照备考计划将预习、基础、冲刺、强化四个阶段步步为营,逐步攻克中级考试。
最重要的还要选择备考辅助资料,一定要选择适合自己书与课程。
适合以上考生的课程与书,奥奥已经为大家准备好了!
2021年东奥中级畅听无忧班(D班)是中级考生的高性价比优选班型,更是82%以上东奥学员的共同选择。、
D班包含以下所有名师课程、教学服务:
1、东奥中级全名师课程随时畅听
本班包括A超值精品班+B名师导学班+C双名师 · 轻松过关班+逆袭班+真题班,具有多年会计考试辅导经验的东奥中级17位名师,从基础班到习题班再到考前冲刺班......全部课程开放,随时畅听。
2、2年3科,保障开课
D班学员均享受东奥【无忧保障】计划,即不管你有没有参加考试,2年内,每年均可开通全部课程。
3、硬核服务,助你通关
价值200元一科的机考系统,100道高频考点题库任你学,2套名师编纂模拟题助你考前轻松过关。
还送逆袭提分班和真题抢分班,在考前,有名师带刷,真题实战。
畅听无忧班已开讲
现在购买立减500元
一班在手,五班尽有
适合各类考生
D班搭配《轻松过关1》,学习更轻松
《轻1》内容,体例,每年依据考试形式的变化,考试命题的变化,不断推陈出新,主观题分值占比越来越高,这部分又难,《轻1》就主观题演练,加入讲解模块,中级学员不再畏惧。
现在购《轻1》独享3套考前密卷。
轻松过关1
人手一本的《轻1》
考试通关的好助手
21年是易通关的幸运之年,大家一定要抓住机会,做好充足的准备,应战21年中级考试,加油!
推荐阅读
丨本文由东奥会计在线(ID:dongaocom) 原创。
来源:财政部、东奥会计职称,若须引用或转载,请注明以上信息。

点分享
点收藏
点点赞
点在看

