21年初级会计职称考试已结束,每年这个时候正是骗子出没的时候。
考试之前有答案、初级开考能保过、考试之后又说能改分……
奥奥在这里郑重提醒大家:以上统统都是谎言!
我们要相信自己备考时所付出的时间与努力,参加了21年考试的小伙伴们千万警惕,绝对不能相信有泄题、改分的可能!
极速抢跑,初级考后如何转战中级?
5月27日(今晚)19:00
于欢老师带你用初级知识快速衔接中级
点击下方按钮,预约坐等直播!
初级改分谎言有哪些?
现如今,骗子的手法层出不穷,短信、微信、邮件、群聊都是他们传播谣言的途径,好在同学们现在都有所防范,不会轻易上当。
图片来源:新浪微博
图片来源:新浪微博
Tips:最近还有同学收到带有自己个人信息的成绩链接,真的是细思极恐,同学们务必警惕起来!
当然,按耐不住的想估分的小伙伴,可以扫码进入东奥小程序预估成绩哦!
初级成绩查询流程及时间
初级会计职称考试将于2021年6月15日前,下发考试成绩。并在“全国会计资格评价网”和各地考试管理机构指定媒体上公布。
图片来源:财政部
2021年初级会计考试成绩查询流程暂未公布,以下为2020年初级会计成绩查询流程,仅供大家参考!
初级成绩查询流程
第一步:进入“财政部会计资格评价中心”,选择2020年初级会计成绩查询入口
图片来源:财政部
第二步:选择报考省市,填写证件号(身份证号码最后一位为"X"的使用大写字母"X")查询初级会计职称考试成绩。
图片来源:财政部
第三步:点击成绩查询,获取自己的初级会计考试分数。
图片来源:财政部
根据往年初级考生的反馈,成绩查询开通的第一时间,由于查询人数较多,常常会导致网站崩溃,奥奥建议同学们可以错峰查询哦~
成绩合格标准及审核要求
目前21年初级会计考试成绩合格标准暂未公布,但预计不会发生太大变化,同学们可以先参考2020年的成绩合格标准:
1、各科目合格标准均为60分,满分100分。
2、考生必须在一个考试年度内通过全部科目考试,如果只通过其中一科,则两科成绩全部作废,下一年需重新参加考试。
3、21年部分地区实行考后资格审核,即在考试成绩公布后,对成绩合格考生进行资格审核,对不符合报名条件、提供虚假信息者,即使考试通过,也不予核发初级会计职称证书。
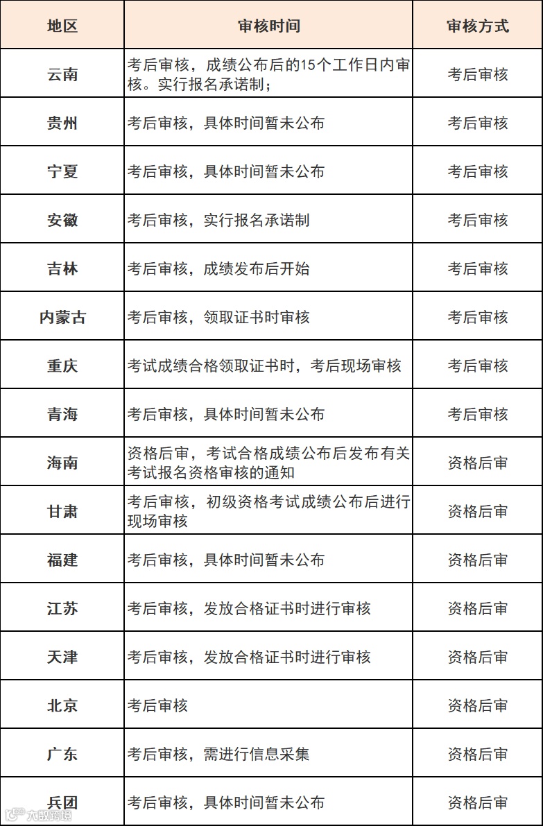
初级会计考试审核方式分为现场资格审核、考后资格审核,以及网上资格审核。
1)各地区考后审核汇总
报考人员于报名时间段内登录网报系统填写报名信息、上传照片。
成绩公布后,合格人员持学历证书、居民身份证等材料,在规定时间内,到报名地会计考试管理机构进行资格审查,未通过资格审查的将不能获得会计初级资格证书。
2)各地区网上审核汇总
3)审核时一般需要提交的材料
身份证明类:
1、考生本人二代居民身份证原件及复印件,资格审核时考生需提交身份证原件,且身份证必须是本人合法、有效的身份证。
2、现役军人报考提交军官证、士官证(各地政策不一)
3、香港、澳门、台湾居民应提交本人有效身份证明。
学历(学位)证书原件及复印件:
考生需提交本人的高中及以上学历(学位)证书原件及复印件(各地政策不一)。
2021年度初级会计考生报名信息表:
部分地区要求考生在报考时打印报名信息表,在考后审核时,需考生本人在报名信息表签名并经所在单位或学校加盖公章(各地政策不一)。
户籍证明:在户籍或居住地报考的考生,需提供户籍证或是居住证,具体标准各地不同。
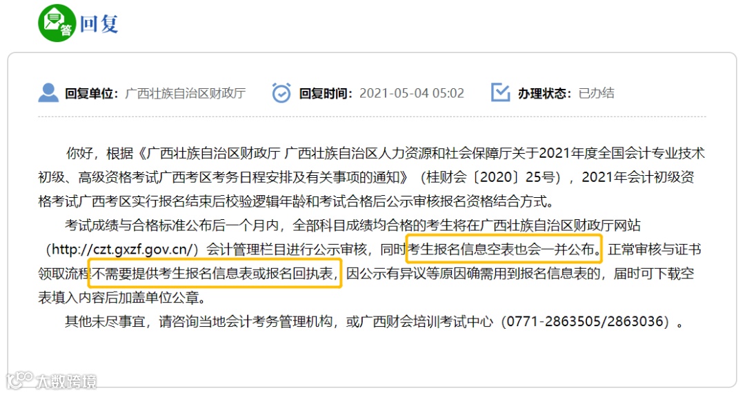
Tips:之前有考生在后台询问奥奥:“报名表遗失了怎么办?
例如:广西是需要考后审核的,广西的小伙伴们忘记打印网上报名信息表何报名回执表该怎么办?
早在四月底,就有考生咨询过此问题,同时当地财政部门也对此做出了解答!
图片来源:广西财政厅
图片来源:广西财政厅
奥奥划重点:
正常考试审核与证书领取是不用打印报名信息表的,如果有要求打印的地区,可在初级考试成绩公布时下载空表打印,或者电话联系当地财政部门询问解决办法哦~
初级是初入财会界的第一场试炼,只有不断向上,才能在业内站稳脚跟!
奥奥为大家带来了东奥初级学员专属超级福利——攀登者计划!
攀登者计划助你实现目标
东奥——攀登者计划,让你备考无忧、前路畅通!
1、巨省钱
凡参与攀登者计划的学员可以领取专属大额优惠券,用于2022考季的中级/注会的所有课程。直一键领取,直接抵用!最高直抵1200元!
2、送大礼
在购买22考季课程后,直接免费获得21考季对应班次的所有课程!并免费获得零基础破冰班全部课程,快人一步提前学习!
3、考无优
凡参与攀登者计划,购买了22考季中级或注会课程的学员,若没通过21考季的初级考试,就都能免费获得22考季的初级网课!
准备22年考初级的你是否也心动了呢?
为了22年初级考生更快通关,东奥给大家带来了专为零基础考生打造——22年初级入门班已开讲!扫描海报二维码,听直播领优惠~

推荐阅读
丨本文由东奥会计在线(ID:dongaocom) 原创整理。
部分内容来源于财政局官网,若须引用或转载,请务必与我们联系并在文首注明以上信息。

