奥奥在前段时间提到过,成绩公布后,大家一定要注意自己所在地区是否需要进行考后审核!还不了解考后审核的小伙伴戳👉考后审核
考后审核需要考生提供资料进行资格复核,一般需要的资料有:身份证件、学历证明、报名信息表、合格成绩单以及准考证等信息资料。
其中,『报名信息表』是最容易让大家忽视的一份重要材料,可能会影响到证书的领取!
然而最近很多同学在后台私信奥奥,表示自己忘了打印报名信息表……
初级会计考后审核一定要提供报名信息表吗?忘记打印还有补救的机会吗?
初级考后审核
必须提供报名信息表吗?
关于是否需要打印初级会计报名信息表,是依据各考区财政局而定。
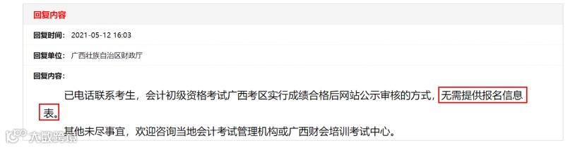
此前就有考生咨询过所在地区财政部门此类问题:
图片来源:广西财政厅
其中广西壮族自治区财政厅回复到:会计初级资格考试广西考区实行成绩合格后网站公示审核的方式,无需提供报名信息表。
图片来源:广西财政厅
忘记打印报名信息表怎么办?
很多初级考生说,报名的时候忘记打印报名信息表了,还有方法补打印或者重新打印吗?
来看看官方是怎么回答的↓
根据广州省财政厅官方回复,会计专业技术初级资格考试报名信息表一般会在考后审核时开通补打印。大家一定要留意当地考试管理机构通知哦~
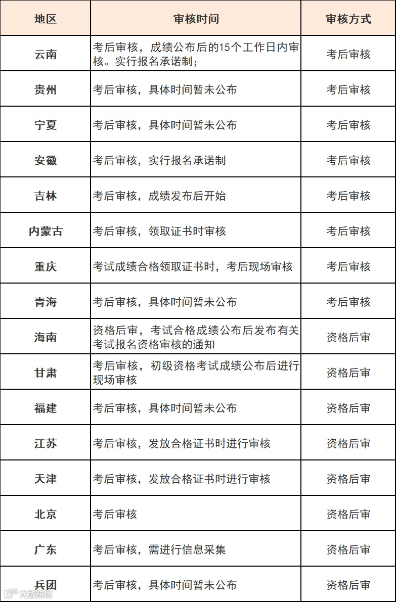
每个地区的审核方式不一样,具体哪些地区需要进行考后审核呢?
Tips:如果有最新官方消息,奥奥会第一时间通知大家,记得保持关注哦~
最后,奥奥还是要再啰嗦几句:
考后审核不通过,也就意味着你的21年初级考试成绩作废!
所以,大家务必要仔细阅读所在考区的报名简章,确定资格审核方式,以及是否需要打印报名信息表~
初级是初入财会界的第一场试炼,只有不断向上,才能在业内站稳脚跟!
奥奥为大家带来了东奥初级学员专属超级福利——攀登者计划!
攀登者计划助你实现目标
东奥——攀登者计划,让你备考无忧、前路畅通!
1、巨省钱
凡参与攀登者计划的学员可以领取专属大额优惠券,用于2022考季的中级/注会的所有课程。直一键领取,直接抵用!最高直抵1200元!
2、送大礼
在购买22考季课程后,直接免费获得21考季对应班次的所有课程!并免费获得零基础破冰班全部课程,快人一步提前学习!
3、考无优
凡参与攀登者计划,购买了22考季中级或注会课程的学员,若没通过21考季的初级考试,就都能免费获得22考季的初级网课!扫描下方二维码查看详情!
推荐阅读
丨本文由东奥会计在线(dongaocom)整理。
部分内容来源于各地区财政局,若须引用或转载,请务必与我们联系并在文首注明以上信息。

