终于终于终于
CPA官方教材发布了!!!

今年CPA教材现货消息可谓是“惊天地泣鬼神”
教材变化简直称为「巨变」
甚至有科目变化高达50%左右?!
而东奥的老师们已经整装待待,紧锣密鼓的准备解读!2021年注会6科新教材变动解析全部奉送!张志凤、郭守杰、闫华红、刘颖、刘圣妮、田明神级大咖老师齐上阵,为大家深度解读教材变动以及备考秘籍,快快预约吧!

扫描二维码立即
免费预约名师直播


21年CPA教材变化之大
让人瞠目结舌!

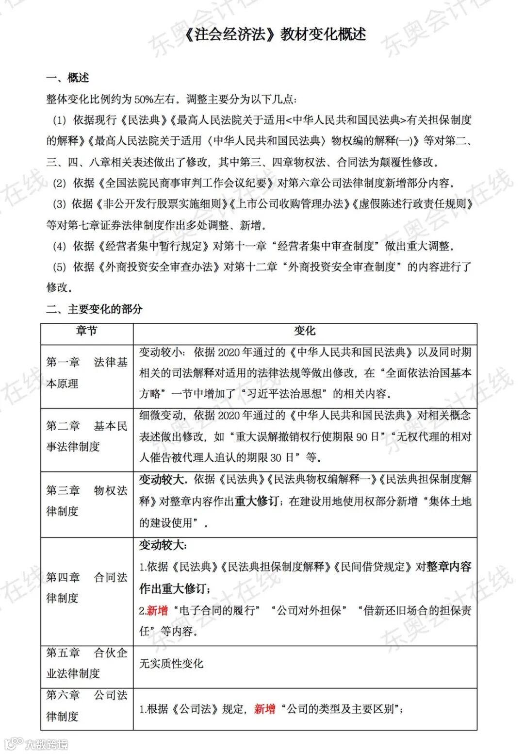
税法教材变化达35%,小税种变化大,大税种变化琐碎,有多处修改和调整。教材仍保持了14章的基本框架。




变化高达40%,预估是2009年以来变化最大的一年!新增案例及表述更贴合国际环境。
第1、3、4、6 章内容有巨大变化。
第1章“战略创新管理”和第4章“公司战略与数字化技术”为全新内容且表述抽象。
第3章“人力资源战略”重新编写,“市场营销战略”大面积改编。
第6章2/3 以上知识点重新表述,顺序重排。


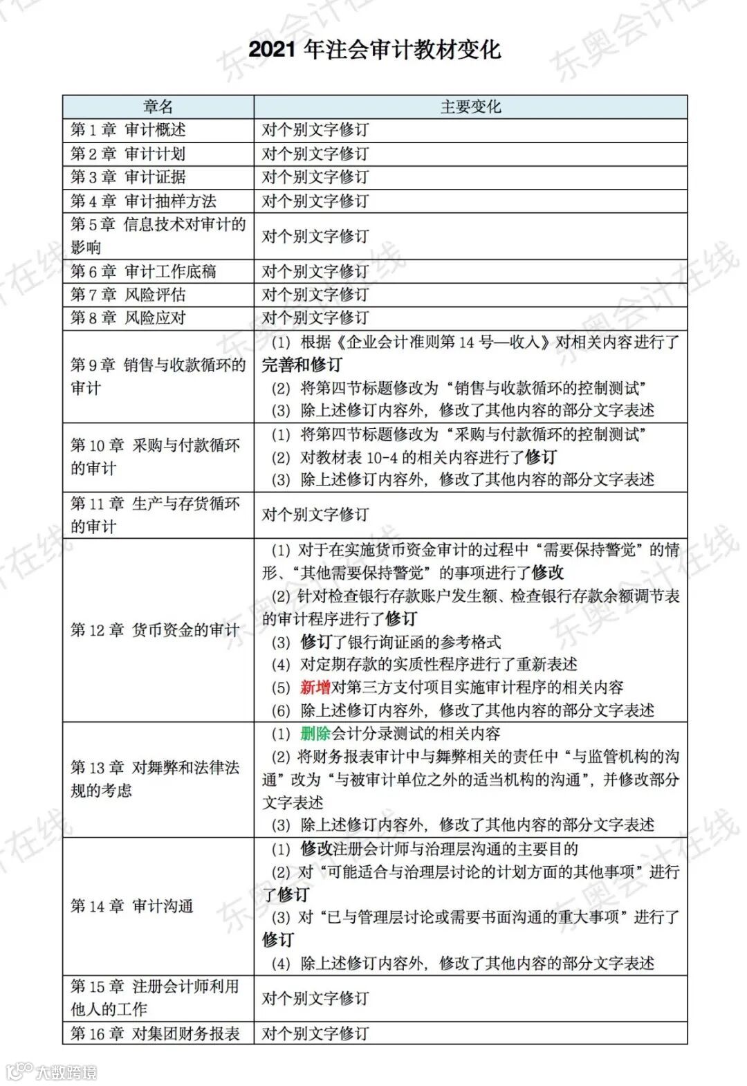
变化达30%,注会会计教材重新调整章节顺序。
第十七章收入、费用和利润增加大量的教材例题。
第三章、第五章、第六章、第八章、第十章、第十二~第十四章、第十八章、第十九章、第二十三~第二十七章、第三十章(共涉及16章)均有部分知识点的增加或删减,变化琐碎。

(⬆️此为部分展示)

变化高达40%
第21-23 章、17 章第2节、18 章第1节内容有根本性改变。
第21章因准则修改,需对全书相关内容同步修改,涉及面广。
第9-12 章、第19-20 章内容有大量细节变化。

(⬆️此为部分展示)

变化达25%,变化部分琐碎繁杂,虽变化占比较小,但财管任何一个小点都会影响一个大面知识的内容。


变化至少达50%。

(⬆️此为部分展示)
立即扫码查看
内容将会持续更新

如何应对此次新教材巨大变化
考试时间提前,教材实锤骤变,对于考生而言今年的CPA考试无疑是巨大的挑战,不得不重新梳理学习思路,快速适应和了解,而此时距离考试,仅剩5个月备考时间了!
知道大家现在情绪紧张,为了帮助大家从容应对考试变化,东奥特安排了名师直播,为大家详细解读教材变化以及应对的方法!


CPA难度逐年增加
今年如何快速闯关?
跟初级、中级会计职称不同,CPA课本本就艰难晦涩,现在教材更是发生巨大变化,注会考生们急需一本专业的、靠谱的辅导书。而这本书不仅是东奥名师对教材变化后的专业调整,更是东奥千人教务团队对学员备考负责的承诺!
面对今年教材突变,《轻松过关》各科名师作者与幕后千人教务团队,已开启「东奥12时辰」模式,连夜奋战,大面积重新编写、重新出题,对全书相关内容同步修改,绝不让过时政策和题目出现在《轻1》中。

除了根据“教材变化”做调整,《轻1》更是根据各科属性做了以“高效、强化记忆”为导向的系统性归纳。
(以下为2021《轻1》闪光“小角落”)
扫码至东奥官网购买
加赠独家“名师精编考前模拟卷”
限时送抢学训练营



扫码至东奥官网购买
《轻一》+《轻二》
+《轻三》+《学霸笔记》
特享4.9折优惠
部分科目的《轻松过关》还没有现货,为让大家尽快拿到,东奥老师们正在不眠不休的工作,小轻将很快与所有注会考生见面,请耐心等待。
为帮助大家适应教材变化,东奥为注会考生精心准备了【抢学训练营】,只要你预定了轻松过关系列任意图书,就可免费领取学习。
现购买《轻松过关》系列图书
立享以下免费好礼—抢学·训练营
1、新课抢学:
-
东奥各科名师直播,详析教材变化 -
21年注会A、B、C班基础班课程,部分免费畅听
2、备考新计划:
-
人气名师教你手把手定制学习计划 -
高分学霸点对点传授备考方法 -
每天一场直播,现场连麦学员答疑解惑
3、《轻松过关》电子版图书抢先畅读:
只要你预订了2021年《轻松过关》系列图书(包括领学过关)的任意一本,即送对应的全本电子书。
扫码至东奥官网购买
《轻一》+《轻二》
+《轻三》+《学霸笔记》
特享4.9折优惠

#东奥21年产品开箱庆典# 要来了
今年各财会类考试瞬息万变



丨本文由东奥会计在线(ID:dongaocom) 原创发布,若须引用或转载,请务必与我们联系并在文首注明以上信息。未经过授权擅自转载者将被依法追究法律责任。
⊙东奥会计在线 保留所有权利。
↓点击 阅读原文 购买《轻松过关》

