
中级考务速报!
共9个地区可打印准考证


【打印入口已开通】
守住奥奥第一时间查看考务资讯

提示:获得每日一大题练习题
关注东奥中级会计职称
在公众号对话框回复关键字:大题
中级最后的冲刺,奥奥陪你到最后
每天巩固一考点,每天做一练习题
考试统统都不怕
知识点:成本法转权益法
关键点:剩余持股比例部分应从取得投资时点采用权益法核算,即对剩余持股比例投资追溯调整,将其调整到权益法核算的结果。
剩余的长期股权投资成本大于按照剩余持股比例计算应享有原投资时被投资单位可辨认净资产公允价值的份额,属于投资作价中体现的商誉部分,不调整长期股权投资的账面价值;剩余的长期股权投资成本小于应享有原投资时被投资单位可辨认净资产公允价值份额的,在调整长期股权投资成本的同时,应调整留存收益。
【提示】若处置日与原投资交易日在同一个会计年度,在调整长期股权投资成本的同时,应调整当期损益(营业外收入)。
【提示】调整留存收益和投资收益时,应自被投资方实现的净损益中扣除已发放或已宣告发放的现金股利或利润。
长期股权投资自成本法转为权益法后,未来期间应当按照准则规定计算确认应享有被投资单位实现的净损益、其他综合收益及所有者权益其他变动的份额。
与投资性房地产有关的后续支出,满足投资性房地产确认条件的应当计入投资性房地产成本。企业对某项投资性房地产进行改扩建等再开发且将来仍作为投资性房地产的,再开发期间应继续将其作为投资性房地产,再开发期间不计提折旧或摊销。
与投资性房地产有关的后续支出,不满足投资性房地产确认条件的,如企业对投资性房地产进行日常维护所发生的支出,应当在发生时计入当期损益,借记“其他业务成本”等科目,贷记“银行存款”等科目。
对应练习题:
1、【真题•多选题】2017年1月1日,甲公司长期股权投资账面价值为2 000万元。当日,甲公司将持有的乙公司80%股权中的一半以1 200万元出售给非关联方,剩余对乙公司的股权投资具有重大影响。甲公司原取得乙公司股权时,乙公司可辨认净资产的账面价值为2 200万元,各项可辨认资产、负债的公允价值与其账面价值相同。自甲公司取得乙公司股权投资至处置投资日,乙公司实现净利润1 500万元,增加其他综合收益300万元。假定不考虑增值税等相关税费及其他因素。下列关于2017年1月1日甲公司个别财务报表中对长期股权投资的会计处理表述中,正确的有( )。(2017年)

2、【例题•多选题】下列关于采用公允价值模式进行后续计量的投资性房地产会计处理的表述中,正确的有( )。
D.自用房地产转换为采用公允价值模式进行后续计量的投资性房地产时,公允价值高于账面价值的差额计入其他综合收益
【解析】采用公允价值模式计量的投资性房地产不计提折旧,选项A错误;公允价值变动的金额计入公允价值变动损益,选项C错误。
——以上中级会计考试相关考点内容选自张志凤老师授课讲义
知识点:普通股筹资特点
(一)普通股股票筹资的特点

优点:(1)两权分离,有利于公司自主经营管理。(2)能增强公司的社会声誉,促进股权流通和转让。缺点:(1)资本成本较高。(2)不易及时形成生产能力。
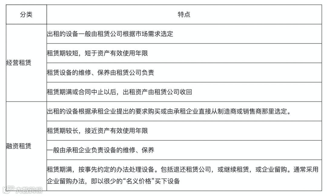
知识点:融资租赁
(一)租赁的基本特征
1.所有权与使用权相分离 2.融资与融物相结合 3.租金的分期支付
(二)租赁的分类

特点:杠杆租赁是指涉及承租人、出租人和资金出借人三方的融资租赁业务。出租人既是债权人也是债务人,既要收取租金又要支付债务。
对应练习题:
1、【例题•单选题】相对于普通股筹资,下列属于留存收益筹资特点的是( )。(2019年卷Ⅱ)
A.资本成本较高
B.筹资数额较大
C.增强公司的声誉
D.不发生筹资费用
【答案】D
2、【解析】与普通股筹资相比较,留存收益筹资不需要发生筹资费用,资本成本较低。vv
【例题·多选题】下列筹资方式中,一般属于间接筹资方式的有( )。(2018年卷Ⅱ)
A.优先股筹资
B.融资租赁
C.银行借款筹资
D.债券筹资
【答案】BC
【解析】间接筹资,是企业借助于银行和非银行金融机构而筹集资金。间接筹资的基本方式是银行借款,此外还有融资租赁等方式。
——以上相关练习题选自闫华红老师授课讲义
1.国有独资公司是指国家单独出资、由国务院或者地方人民政府授权本级人民政府国有资产监督管理机构履行出资人职责的有限责任公司。
【提示】甲国有独资公司和乙国有独资公司共同投资设立A有限责任公司,A公司不属于国有独资公司,因为其股东并非国有资产监督管理机构。A公司属于由“两个以上的国有企业或者其他两个以上的国有投资主体投资设立的有限责任公司”(董事会中应当有职工代表)。
国有独资公司章程由国有资产监督管理机构制定,或者由董事会制订报国有资产监督管理机构批准。
(1)国有独资公司不设股东会,由国有资产监督管理机构行使股东会职权;国有资产监督管理机构可以授权公司董事会行使股东会的部分职权。

(1)国有独资公司的董事会成员中应当有公司职工代表。
(2)国有独资公司董事会成员由国有资产监督管理机构委派;董事会成员中的职工代表由公司职工代表大会选举产生。
(3)董事长、副董事长由国有资产监督管理机构从董事会成员中指定。
②经国有资产监督管理机构同意,董事会成员可以兼任经理。
(5)国有独资公司的董事长、副董事长、董事、高级管理人员,未经国有资产监督管理机构同意,不得在其他公司或经济组织兼职。
【相关链接】未经股东(大)会同意,公司董事、高级管理人员不得利用职务便利为自己或者他人谋取属于公司的商业机会,自营或者为他人经营与所任职公司同类的业务。
(1)监事会成员不得少于5人,其中职工代表的比例不得低于1/3。
(2)监事会成员由国有资产监督管理机构委派,但监事会中的职工代表由职工代表大会选举产生。
(3)监事会主席由国有资产监督管理机构从监事会成员中指定。
股份有限公司可以采取发起设立或者募集设立的方式设立:
1.以发起设立方式设立的股份有限公司,在其发行新股之前,其全部股份都由发起人持有,公司的全部股东都是设立公司的发起人。
2.以募集设立方式设立股份有限公司的,在公司设立时,认购公司应发行股份的人不仅有发起人,而且还有发起人以外的人。
1.设立股份有限公司,应当有2人以上200人以下为发起人,其中,须有半数以上的发起人在中国境内有住所。
【提示】在中国境内有住所≠中国公民,因为“发起人在中国境内有住所”是指:①中国公民其户籍所在地或者其经常居住地在中国境内;②外国公民其经常居住地在中国境内;③法人其主要办事机构所在地在中国境内。
①股份有限公司采取发起设立方式设立的,注册资本为在公司登记机关登记的全体发起人认购的股本总额;法律、行政法规以及国务院决定对股份有限公司注册资本实缴、注册资本最低限额另有规定的,从其规定。
①股份有限公司采取募集方式设立的,注册资本为在公司登记机关登记的实收股本总额。
②发起人认购的股份不得少于公司股份总数的35%,但法律、行政法规另有规定的,从其规定。
(1)以发起设立方式设立的股份有限公司,由全体发起人共同制订公司章程。
(2)以募集设立方式设立的股份有限公司,发起人制订的公司章程,还应当经出席创立大会的认股人所持表决权过半数通过。
(3)股份有限公司章程应当载明下列事项(必备事项):
⑤发起人的姓名或者名称、认购的股份数、出资方式和出资时间;
5.有公司名称,建立符合股份有限公司要求的组织机构。
【提示】股份有限公司应当“三会”(股东大会、董事会和监事会)俱全,不存在不设股东大会、董事会或监事会的情形。
1、【例题·多选题】根据公司法律制度的规定,下列关于国有独资公司组织机构的表述中,正确的有( )。(2019年)
B.国有独资公司不设立股东会,由国有资产监督管理机构行使股东会职权
【解析】选项D:国有独资公司设监事会,其成员不得少于5人。
2、【例题·多选题】根据公司法律制度的规定,下列关于股份有限公司发起设立的表述中,正确的有( )。(2019年)
【解析】(1)选项C:“发起设立”的股份有限公司实行认缴资本制,除另有规定外,注册资本为在公司登记机关登记的全体发起人认购的股本总额。(2)选项D:在中国境内有住所≠中国公民。
获取更多可关注
【东奥中级会计职称】
提示:获得每日一大题练习题
关注东奥中级会计职称
在公众号对话框回复关键字:大题
如果你遇到:
不会的题没人指导
自己不能悟出做题的技巧与方法
更不会提炼核心练习题
你可以选择下面的班次哟
逆袭班、真题班钜惠来袭
买2科送一科

如有疑问
可以扫下方二维码咨询客服
👇


▲长按二维码关注▲
看完文章记得给奥奥点亮“在看”哦~
这样才能及时看到奥奥精心准备的内容
希望我们永远不走散

丨本文由东奥会计在线(ID:dongaocom) 原创发布,若须引用或转载,请务必与我们联系并在文首注明以上信息。未经过授权擅自转载者将被依法追究法律责任。
⊙东奥会计在线 保留所有权利。