21年税务师教材公布,也牵动着广大备考生的心!
经过东奥教辅老师们的整理解读,21年税务师教材《涉税服务相关法律》科目教材变动解读已公布,详情请查看:21年税务师教材变化解读(1)
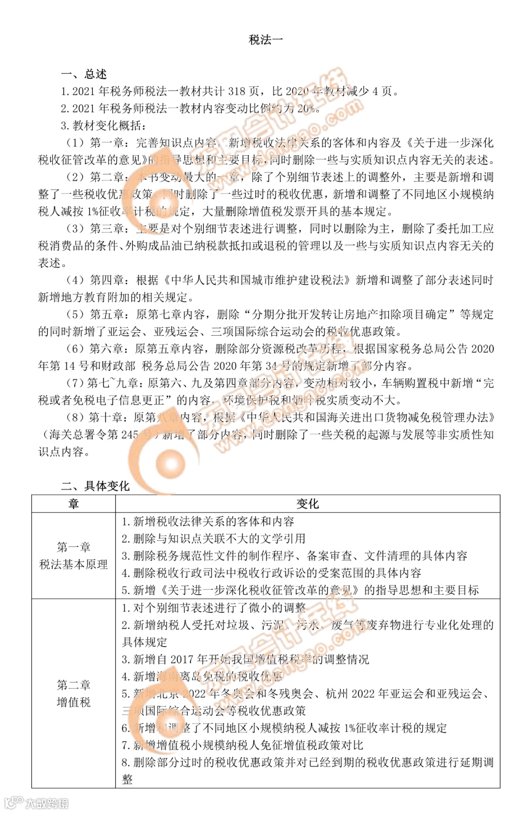
今天就跟着奥奥一起来看看,2021年税务师《税法一》的变化及深度解读!2021年《税法一》教材变化也不小,整体变化比例约为40%!
6月21日(今天)19:30
刘颖老师在线为大家解读
《税法一》科目教材变化解读
赶快点击按钮预约,坐等直播!
同学们一定要了解新教材对于新增与删减做出哪些调整,从而对于接下来的备考作出相应调整与规划。
想要具体了解教材发生了什么变化?奥奥已经为你整理好啦!一起来看看有哪些变化吧!
《涉税服务相关法律》
新旧教材变化解读
看完教材变化一脸懵,还不知道从何下手?
先别慌!6月21日→税务师新教材变化分析指导系列直播,已经为你安排上了!
6月21日(今天)19:30
刘颖老师在线为大家解读
《税法一》科目教材变化解读
赶快扫描海报二维码,坐等直播!
税务师报名火热进行中
黄金备战年,双证在手升职无忧!
学一次,拿双证!
更有大额优惠券等你来抢!
现在扫描海报二维码
👇即刻开启你的备考之路吧👇
推荐阅读
丨本文由东奥会计在线(ID:dongaocom) 原创发布。
若须引用或转载,请务必与我们联系并在文首注明以上信息。未经授权擅自转载者将被依法追究法律责任。⊙东奥会计在线 保留所有权利。

