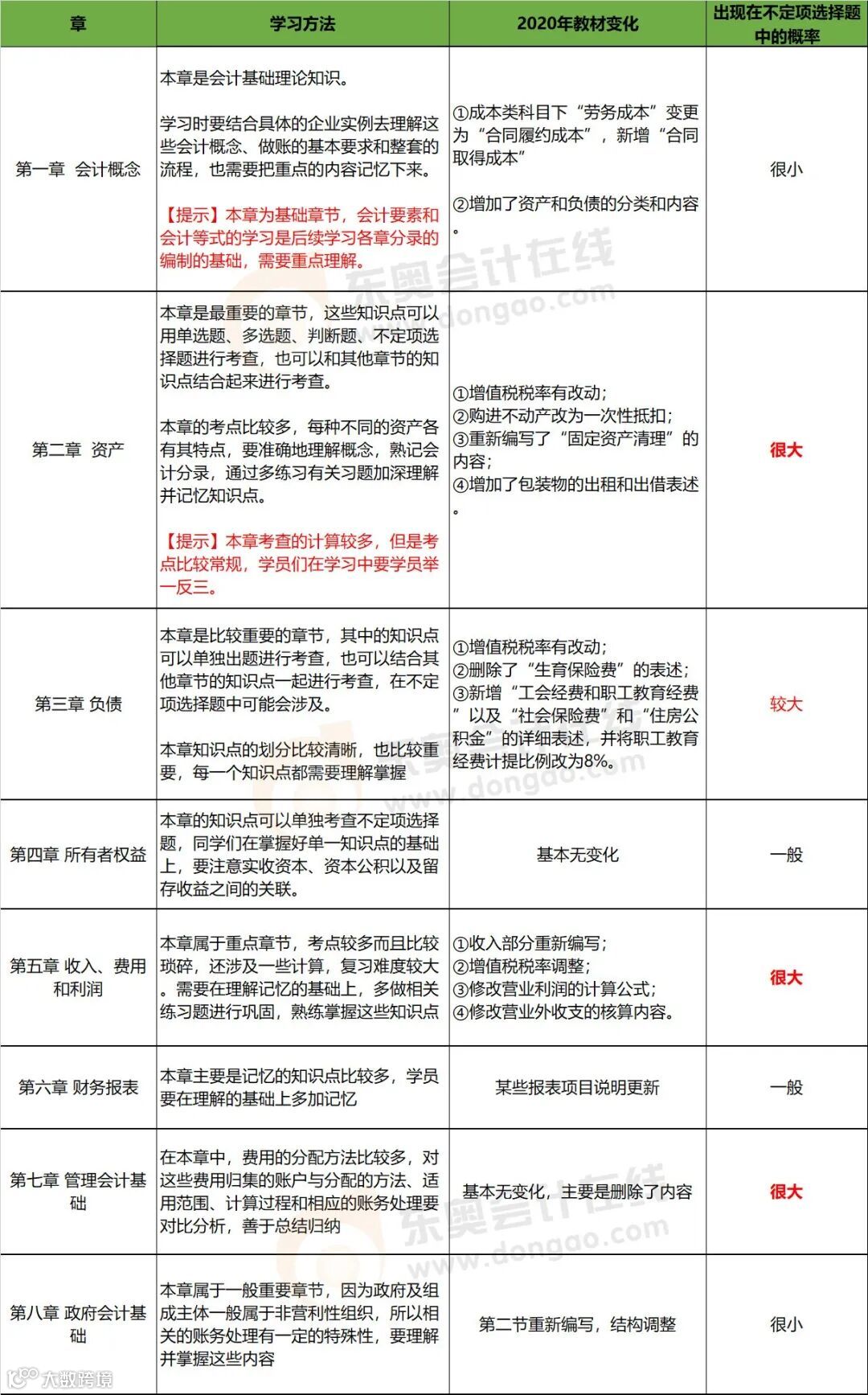
《初级会计实务》
这份计划排出了重要章节和优先级,各章节按重要性的排序依次是:第二章、第五章、第七章、第三章、第一章、第四章、第六章、第八章。
第二章和第五章是最重要的章节,在2017年和2018年的考卷中,第二章的分值平均占总分值的30%以上,第五章的分值平均占总分值的25%。
但是在2019年由于教材未收录新的收入政策,导致第五章分值有所降低,第七章分值有很大提升,预计2020年教材第五章会做出调整,分值会回升到之前的水平。
其它的章节的平均分值基本上在10%或者10%以下,所以学好第二章和第五章对通过考试的意义很大。
因为考虑到时间的不稳定性,计划细化到了每周,大家可以根据自己的时间安排日计划。

对每章的知识点要准确地理解并掌握
把不会的和做错的习题记录下来,多研究
对整本书要有一个逻辑框架结构,融会贯通
注重复习,相关联的章节可以一起进行复习
研究真题,考前模拟,找好做题的感觉
调整心态,为考试做好准备。
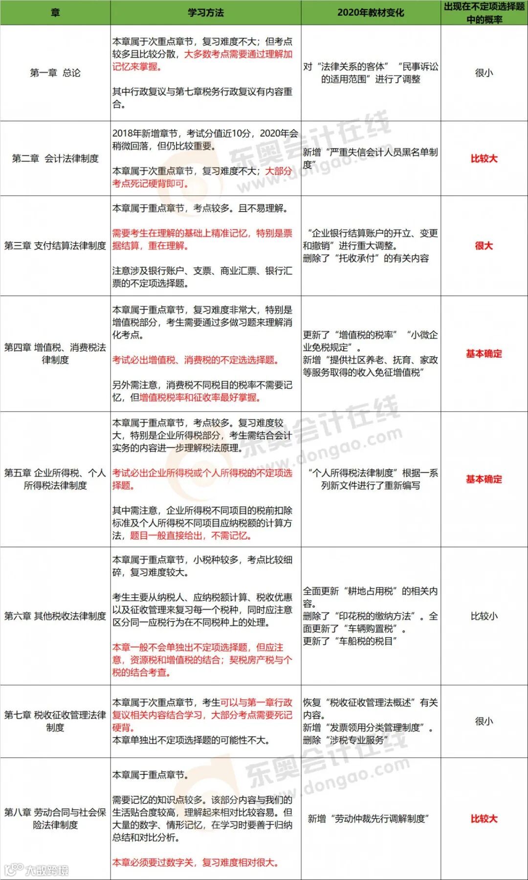
《经济法基础》
共分为两部分,一部分是经济法(第1-3章+第8章),一部分是税法(第4-7章)。
其中税法部分分值占比60%以上,特别是第4、5章在全书中都非常重要,另外第3理解难度较大,分值占比也相对较高。
60天学习计划:
因为考虑到时间的不稳定性,计划细化到了每周,大家可以根据自己的时间安排日计划。
*建议长按保存图片并转发收藏哦*
具体学习指导:
对于基本概念、基本法律规定必须全面把握,深刻理解,并标记一些关键词和关键句子,尤其是一些涉及到金额、日期、百分比等的知识点要特别注意。
因为考试中60%以上的题目是涉及到基本的法律常识和规定的。

*建议长按保存图片并转发收藏哦*


看完文章记得给奥奥点亮“在看”哦~
这样才能及时看到奥奥精心准备的内容
希望我们永远不走散

丨本文由东奥会计在线(ID:dongaocom) 原创发布,若须引用或转载,请务必与我们联系并在文首注明以上信息。未经过授权擅自转载者将被依法追究法律责任。
⊙东奥会计在线 保留所有权利。


