关注并将「东奥会计在线」设为标星
一手考试信息助你轻松过关
近日要点
全文共2892字,阅读需要9分钟
2021年税务师报名即将开启,具体报名时间与考试时间👉戳我看详情
你想好要报考哪些科目了吗?你对税务师考试科目了解吗?
奥奥为大家带来了税务师考试超全科目分析与大纲变化对比,还附有科目搭配方案哦,相信看完你会有所收获的!
税务师考试科目全面分析
1、《税法一》
|
难度系数 |
★★ |
|
考试时长 |
150分钟 |
|
考试题型 |
单项选择题、多项选择题、计算题、综合分析题 |
|
科目特点 |
税法一的难度相对较低,主要内容为与日常生活密切相关的税种。 该科目与其他科目的联系较大,学好这门科目可为其他科目打基础。 |
体量分析
2020年税务师《税法一》考试的考点主要集中在第2章,分值达到78分,是重中之重。
除此之外其他章节也均有涉及,其中第3章、第7章也比较重要,所占分值分别为17分和16分。
备考技巧
第2章增值税的相关内容永远都是《税法一》重点考查的对象,2021年的考生在备考时,一定要额外重点学习增值税的内容。
对于这一章节要重复学习,熟练掌握教材上知识点的同时,还要辅以一定的练习题进行巩固。
2、《税法二》
|
难度系数 |
★★★ |
|
考试时长 |
150分钟 |
|
考试题型 |
单项选择题、多项选择题、计算题、综合分析题 |
|
科目特点 |
税法二考查的主要内容为个人所得税和企业所得税,与税法一的联系较为密切,考生可以将两个科目放在一起备考。 |
题量分析
在2020年《税法二》考试中,各个章节均有出题,其中,第1章和第2章出题最多,分值分别为52.5分和36分。
第3章为次重点章节,考查分值12.5分。其他章节所考查的分值较为平均。
备考技巧
《税法二》第1章和第2章讲述的是企业所得税和个人所得税的内容,这两章都是《税法二》考试的重点章节,考生们在学习《税法二》时,一定要着重学习这两个章节的内容。
可以搭配《轻一》加深理解,把握考试重点。
3、《涉税服务实务》
|
难度系数 |
★★★★★ |
|
考试时长 |
150分钟 |
|
考试题型 |
单项选择题、多项选择题、简答题、综合分析题 |
|
科目特点 |
涉税服务实务的综合性较强,是考生普遍认为最难的科目。 因为涉及到简答题以及综合分析题,需要考生用大量文字进行作答,有一定的难度。 |
题量分析
《涉税服务实务》主要涉及三种类型考题,分别为记忆题、套公式题、陷阱题。
在2020年考试中,记忆题占比最大,考查了48道题目,分值为103分;套公式题考查7道,分值为22.5分;陷阱题考查5道,分值为14.5分。
备考技巧
《涉税服务实务》是比较特殊的一门科目,因为只有该科目涉及到主观题,一直是考生反馈比较难拿分的,因为涉及文字性表述的内容较多,需要大量记忆。
所以,在学习《涉税服务实务》科目时,考生要多花时间在理解的基础上去记忆考点。
4、《涉税服务相关法律》
|
难度系数 |
★★★ |
|
考试时长 |
150分钟 |
|
考试题型 |
单项选择题、多项选择题、综合分析题 |
|
科目特点 |
涉税服务法律涉及了许多法律条文,对于没有法学基础的考生来说存在一定难度。 所以考生在备考时需要多花费一些时间,理解和记忆相关的知识点,并学会运用这些知识点解决简单的法律纠纷。 |
题量分析
《涉税服务相关法律》满分为140分,从上述数据图中可以看出,第7章、第8章、第9章、第10章以及第14章、18章考查的分值较多,分别是14分、18.5分、19分、12.5分、11.5分以及11分。其他章节涉及的考题较少。
备考技巧
《涉税服务相关法律》不像其他科目,侧重在某一章节出题,《涉税服务相关法律》各个章节均有出题的可能。
所以,考生在备考时,要以教材为主,尤其要注重对教材上细节性的知识点进行彻底掌握,全面阅读教材。在理解的基础上,多多记忆。
5、《财务与会计》
|
难度系数 |
★★★★ |
|
考试时长 |
150分钟 |
|
考试题型 |
单项选择题、多项选择题、计算题、综合分析题 |
|
科目特点 |
财务与会计分为财管和会计两部分,难度相对较大,会涉及到一些计算题,有一定会计基础且计算能力较好的考生,学习起来会更加容易。 |
题量分析
从以上数据图可以看出,《财务与会计》考查重点主要集中在第11章、第12章、第14章和第16章,所占分值分别为16分、13.5分、20.5分和16分。
其他章节均有出题,但所占分值较少。
备考技巧
《财务与会计》每年考查的重点内容几乎不变,希望考生能够结合上图,针对重点章节,一定要花更多时间去认真学习,做到将知识点彻底掌握和消化。
另外《财务与会计》涉及到一些计算题,所以,在学习此科目时,还少不了做题,最好是学习完一个章节的内容后要马上做题,及时巩固所学。
各科大纲变化对比
21年税务师大纲已经公布,今年与20年相比,到底有哪些变化?奥奥已经为你整理好了!
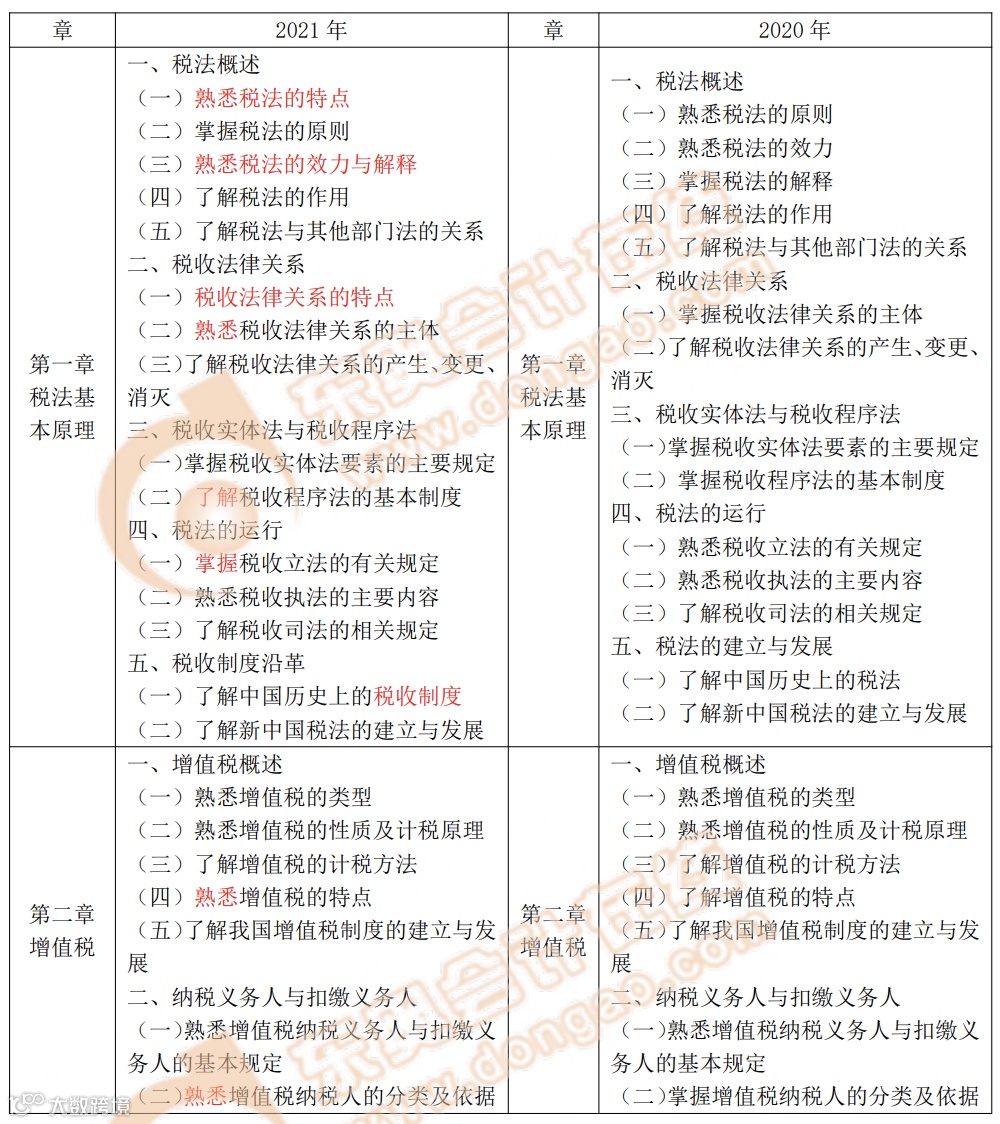
1、《税一》大纲变化对比
主要修订内容:
·进一步优化章节顺序,原第九章环境保护税调整为第八章,烟叶税单列为第九章;
·按税制要素规范了各节的顺序和内容;
·对部分章节知识点的掌握、熟悉、了解要求进行了调整;
·为使考生更熟悉税收制度的逻辑关系,增加了各税种申报主表。
《税一》大纲变化部分截图
2、《财务与会计》大纲变化对比
本年度大纲主要教材变化是:
·将第一章与第二章进行合并,内容上进行简化;
·将第四章中的第一节与第二节进行合并,内容上进行简化;
·删除第五章中的分立及分拆上市的效应分析;
·根据相关政策变化对部分章节内容进行了补充和调整。具体变化如下:
《财务与会计》大纲变化部分截图
由于本文篇幅有限,大家可以通过以下的方式获取全部的大纲变化对比。
关注【东奥会计在线】公众号
回复关键字:大纲变化
领取所有的大纲变化对比资料
👇👇👇
税务师科目搭配方案
1、一年两科
搭配方案:
《税法一》+《税法二》/《涉税服务实务》+《涉税服务相关法律》
适合考生类型:
零基础考生、基础薄弱的考生、时间紧张的上班族考生及宝妈考生
搭配方案分析:
对于基础薄弱额考生、工作繁忙的上班族考生,以及平时里忙着带娃的宝妈考生,奥奥建议大家花费3至4年的时间通过税务师考试。
在税务师考试中,《税法一》和《税法二》这两门科目都是比较基础的,学习难度较小,学习起来更加容易。
基础薄弱、时间紧张的考生可以在第一年报考这两个科目,为后期的学习打下基础,增添信心。
可以为以后的学习其他科目打下基础。想要先攻克最难的科目话,就可以选择报考《涉税服务实务》+《涉税服务相关法律》,这个组合就属于先难后易了。
2、一年三科
搭配方案:
《税法一》+《税法二》+《涉税服务实务》/《税法一》+《税法二》+《涉税服务相关法律》
适合考生类型:
有基础或者学习时间充裕的考生
搭配方案分析:
有基础或者学习时间充裕的考生可以选择用2-3年的时间通过考试。可以选择一次性报考《税法一》、《税法二》和《涉税服务实务》,因为此三科中包含了大量税法知识,被统称为“三税”。
有了税法一和税法二的基础,涉税服务实务学起来会更加轻松,在备考时可以举一反三,融会贯通。
另外,《税法一》、《税法二》和《涉税服务相关法律》三个科目中,都涉及法律条文,放在一起学习可以相互借鉴,这也是不错的报考组合选择。
3、一年四科
搭配方案:
《税法一》+《税法二》+《涉税服务实务》+《涉税服务相关法律》
适合考生类型:
基础良好、学习时间充裕、学习能力强的考生
搭配方案分析:
基础良好、学习时间充裕、学习能力强的考生,是可以选择一年备考4科的,甚至可以全报考。
如果是一年报考四科,可以选择《税法一》+《税法二》+《涉税服务实务》+《涉税服务相关法律》,四个科目彼此之间是有关联性的,放在一起备考比较合适。
如果考生想搭配其他科目,也是可以的。具体搭配方案要依据考生的实际情况。
东奥名师带你高效通关
抢2021新课,送2020课程
跨考季专享2重好礼
手慢无
👇
奥奥特别提示:
凡通过正规渠道购买东奥多年保障课程(如注会 5 年 6 科、中级 2 年 3 科等)不论是否参加考试、是否报名学员每年均可开通全部科目的课程。
购课当年默认开通全部课程,新考季课程上线后一键自助开课,下附开课方法↓↓就这么简单!
向左滑动看更多
推荐阅读
本文内容和图片引用自全国会计资格评价网《2021年度全国会计专业技术初级资格无纸化考试操作说明》。
点分享
点收藏
点点赞
点在看

