考完啦!考完啦!
2021年初级会计职称14批次考试已全部结束,奥奥现在这里提前预祝咱们参加考试的同学,全部都能顺利通关!
哪怕是周末,奥奥依旧很关注大家,最后一波考场回顾送上,已经考完的同学也要注意!奥奥为大家汇总了考后证书领取的注意事项~
收官之战考场回顾
1、今天考试难度如何?
这些天的初级考试持续着一个“魔咒”,实务和经济法两科之间必有一科难。而最后一天收官战,考生反馈两科考试难度平分秋色,考过的同学认为今天难度如何呢?
图片来源:新浪微博
图片来源:新浪微博
不过奥奥觉得,既然已经考完了,同学们也不必过于担忧,要相信自己,既然付出了努力就一定会开花结果!
2、部分考点回顾
☑《初级会计实务》
第一章:自制原始凭证的范围
第二章:计提坏账准备的会计处理、现金盘亏、取得交易性金融资产的会计处理
第三章:应交税费科目核算、计提基本养老保险
第四章:所有者权益
第五章:财务费用的核算内容
第六章:利润表中的列示项目
第七章:固定资产项目的填列依据
第八章:约当产量比例法
☑《经济法基础》
第三章:支付结算法律制度、国际信用证
第四章:按照现代服务缴纳增值税
第五章:个人所得税汇算清缴、企业所得税
第六章:应缴纳资源税、挂车车船税
第八章:竞业限制期限
考完与未考的考生想要听老师对本场次的考情分析,让自己心里更有谱,考试更自信,请大家守住直播!
每场考试结束都有直播
关注【东奥会计在线】视频号
直击考点
别错过
👇👇👇
考完之后去哪估分?
1、在哪估分?
考试完,有不少考生还不知道在哪估分?
图片来源:微博
想估分的小伙伴可以扫码进入小程序预约哟!
2、何时查成绩?
关于“查成绩”,财政部全国会计资格评价中心已经发出通知!据《关于2021年度全国会计专业技术初级、高级资格考试考务日程安排及有关事项的通知》:
2021年6月15日前下发初级资格考试成绩,6月22日前下发高级资格考试成绩,并在“全国会计资格评价网”上公布。
图片来源:财政部官网
由于今年的端午节假期是在6月12-14日,节假日财政部工作人员不可能加班的。
你觉得最有可能在哪天发布成绩呢?各位考生赶快评论区走一波吧~

初级考后狂欢夜
超多惊喜等你赴约
@全体21年初级考生,重中之重来啦!
东奥初级考后盛典将于5月24日18:45准时开启!四位初级名师携豪礼,邀你考后一起嗨!

重磅好礼——东奥璀璨终身学习卡,只要被抽中,无论你是学习初级、中级、注会、税务师……
东奥全部课程终身免费学,为你省下终身学费!

惊喜好礼远不止这些!东奥为大家准备了“100斤好礼”,届时更有名师空降送免单哦!
为满足大家好奇心,奥奥先提前给大家剧透一部分礼物清单,一起来看~

在直播间,不仅有各种好礼,还会带来22年新品发布,为不断进取的你量身打造!
免单、秒杀、立减、折扣通通为你配齐,带你提前进入6·18!还有更多精彩,只等你来!赶快扫码进群坐等直播吧!

前几个批次都考了什么?
我们根据每一场考后考生们的反馈将每一场考试的考点进行了总结,并分析了每科考试的难度和特点,每天都有更新哦~
需要查看其它批次考试情况的考生,可以扫下方二维码进行查看。
21初级考试考情
及时了解考试情况
及时查漏补缺
考完初级的你,还可以继续考注会、中级、税务师哟!进一步提升自身综合能力。
考后资格审核
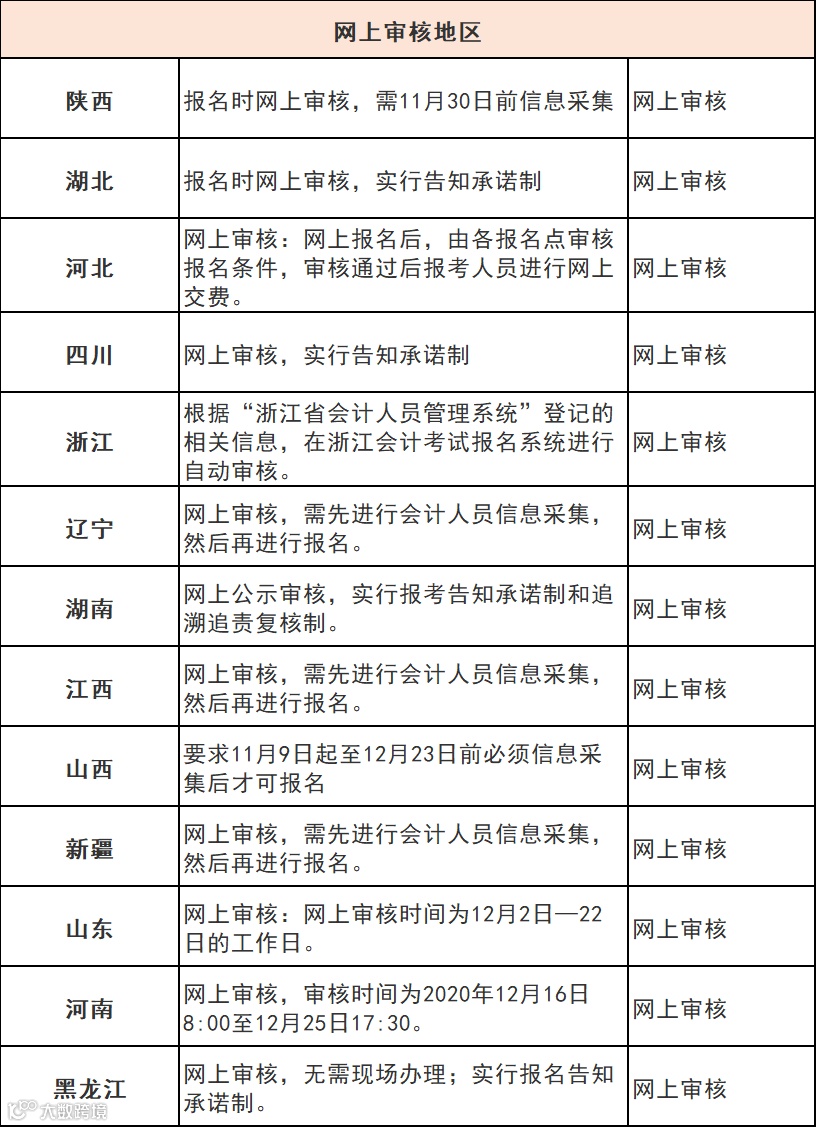
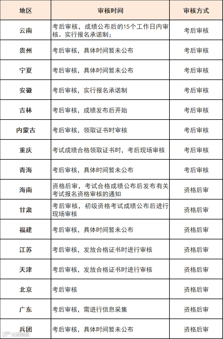
初级会计考试审核方式分为现场资格审核、考后资格审核,以及网上资格审核。
1、各地区考后审核汇总
报考人员于报名时间段内登录网报系统填写报名信息、上传照片。
成绩公布后,合格人员持学历证书、居民身份证等材料,在规定时间内,到报名地会计考试管理机构进行资格审查,未通过资格审查的将不能获得会计初级资格证书。
2、各地区网上审核汇总
3、审核时一般需要提交的材料
身份证明类:
1、考生本人二代居民身份证原件及复印件,资格审核时考生需提交身份证原件,且身份证必须是本人合法、有效的身份证。
2、现役军人报考提交军官证、士官证(各地政策不一)
3、香港、澳门、台湾居民应提交本人有效身份证明。
学历(学位)证书原件及复印件:
考生需提交本人的高中及以上学历(学位)证书原件及复印件(各地政策不一)。
2021年度初级会计考生报名信息表:
部分地区要求考生在报考时打印报名信息表,在考后审核时,需考生本人在报名信息表签名并经所在单位或学校加盖公章(各地政策不一)。
户籍证明:在户籍或居住地报考的考生,需提供户籍证或是居住证,具体标准各地不同。
当大家通过21年初级考试,奥奥建议大家向着更高目标出发,努力提升自己!
去备战中级会计职称、注册会计师、税务师等,毕竟初级证书不是结束是开始!
攀登者计划助你实现目标
东奥——攀登者计划,让你备考无忧、前路畅通!
Tips:很多小伙伴参加了攀登者计划,领取了超优惠的代金券后不知道怎么使用,小奥制作了一个视频教大家,愿大家能更实惠地获取顺利攀登的助力!
1、巨省钱
凡参与攀登者计划的学员可以领取专属大额优惠券,用于2022考季的中级/注会的所有课程。直一键领取,直接抵用!最高直抵1200元!
2、送大礼
在购买22考季课程后,直接免费获得21考季对应班次的所有课程!并免费获得零基础破冰班全部课程,快人一步提前学习!
3、考无优
凡参与攀登者计划,购买了22考季中级或注会课程的学员,若没通过21考季的初级考试,就都能免费获得22考季的初级网课!
惊喜《轻一豪华书课包》
看到已经考完考生的各种报喜,准备22年考初级的你是否也心动了呢?
为了22年初级考生更快通关,东奥给大家带来了意外惊喜——《轻一豪华书课包》
22年《轻一豪华书课包》超100万学员选择(数据来源东奥数据库)
现购《轻一豪华书课包》送《零基础书课包》+《冲刺书课包》+全年直播课+超级额外赠送
《轻一豪华书课包》138元/2科(限时1折)
适用人群:零基础、有基础统统适用
138元你可买到7册图书+3套课+全年直播课+题库与服务
7册图书包括
《轻1》4册/2科+《零基础抢先学》2册/2科+《14天终极记忆册》1册/2科
3套课程分别是:
《轻1名师班》+《零基础抢学班》+《逆袭冲关班》
而且还能享受6大强化题库+6大超值服务+4大赠送!
22年《轻一豪华书课包》省心、省钱,又能助自己快速通关!
138元真心划算
扫码立即购买
推荐阅读
丨本文由东奥会计在线(ID:dongaocom) 原创发布。
若须引用或转载,请务必与我们联系并在文首注明以上信息。未经授权擅自转载者将被依法追究法律责任。⊙东奥会计在线 保留所有权利。

