2021年中级考试只剩下最后20多天时间就要开考,今年因为疫情依旧十分严格,很多考生都要依旧要面对“最严考规”。
各省市中级会计考试疫情防护告知书也相继发布,那么考生接下来需要关注哪些问题?为顺利参加考试又需要做哪些准备呢?这篇文章给你答案!
1、准考证打印时间

由于各地区发布时间不同,奥奥怕不能及时同步大家,更多准考证打印时间,同学们可长按识别下方二维码,查看最新通知~
长按识别二维码
即可查看中级考试最新准考证打印时间
2、准考证打印注意事项
2021年中级准考证打印部分地区已经开始了,青海财政厅提醒大家,准考证打印时一定要注意这些事情:
图片来源:青海省会计信息服务平台
一、注意打印时间,建议考生尽量提早打印,确保在打印期间内完成;
二、考生在打印准考证前,认真核对个人信息,身份证号、姓名等信息,并详细阅读考生须知和考生协议,成功打印准考证后视同完全同意协议书中的相关内容。如个人信息有误请查看当地是否能够修改;
三、认真查看准考证上显示的考试时间、地点及考场号等相关信息,按规定参加考试。
每位考生只允许参加同一科目的一场考试,考场安排是随机的,我们无法预测自己会在哪一天考试。因此打印好准考证后提前查看准考证上这四场科目的考试时间,可不要因为记错时间导致错过中级考试。
四、考生应提前对全国会计专业技术资格无纸化考试操作系统、答题演示、模拟答题系统进行了解,确保考试过程中因操作失误导致成绩作废。
五、考生应提前了解确定考场所在位置,避免走错考场,耽误考试时间。路途较远的同学还要预定好酒店。
六、为了防止“替考”违法行为,考生在进入考场时,要求进行人脸识别检测,检测未通过的考生禁止进入考点(场)。
另外,奥奥还要提醒各位,多打印几份准考证,留存好电子版准考证以备不时之需~
各地区中级会计考试
疫情防护须知
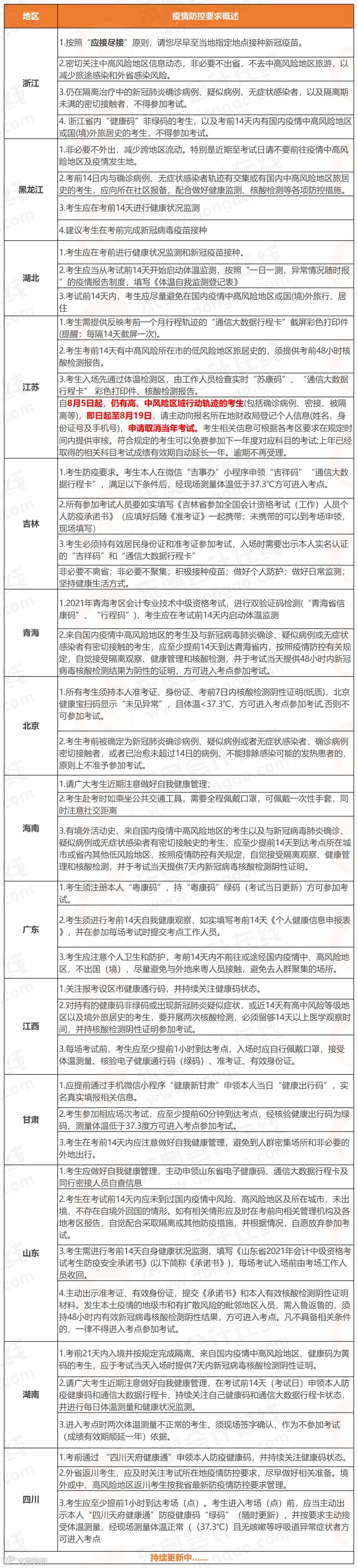
因为疫情原因,各省市对考生考前疫情防护及参加条件做出了相应的要求,奥奥梳理各省市中级考试疫情防疫条件如下,大家可对照要求准备相应材料,保证顺利参加考试。

奥奥已经将各省市2021年中级考试疫情防护告知书整理汇总,且不断更新中,大家可以识别二维码查看各省市中级考试考生防疫要求。
长按识别二维码
即可查看中级考试最新疫情防护要求
离中级会计考试仅剩18天了,备考时间越来越紧,为了帮助大家更有重点的学习,奥奥给大家准备福腻啦!
0元领取冲刺必备图书
越是到了冲刺阶段,越是需要提高自己的学习效率,毕竟留给大家的时间真的已经不多了!
相较于厚厚的大而全的教材,你更需要的其实是一本浓缩精华的冲刺阶段专用书!
别看他体积小,却包含这些内容:
🔸提炼知识点记忆树,帮你理清考点逻辑关系!
🔸趣味小口诀助你快速记忆重要知识点!
🔸每日“锁分自测题”让你巩固加深记忆!
1、记忆树
让你对考点间的逻辑关系心中有数!
2、考点急速学
分析考情、定位重中之重,指导学习方法!
3、终极划重点
帮你圈定必考点,延展解读,记忆更深刻!
4、音频资料包
随时随地随身听,干啥都不耽误学习,是不是很棒呢?!~
图为部分文件
限时免费领
快快行动起来吧👇
推荐阅读
丨本文由东奥会计在线(ID:dongaocom) 整理。
部分内容来源于财政部,若须引用或转载,请务必与我们联系并在文首注明以上信息。

