万人模考第2期报名倒计时1天,扫描上方二维码即可进行报名。温馨提示:本次模考非报名不能参与考试哦!
2021年注册会计师备考已经进入强化阶段,这一阶段考生们应该如何备考?是多做习题还是回归教材?相信许多考生都有这样的疑问!
注会考试共有6个科目,各科目强化阶段的备考方法也略有差异!
奥奥为大家整理了注会6个科目强化阶段学习攻略,快来一起了解一下吧!
《会计》科目
近三年各章节出题分值
下表为会计近三年各章节出题分值,第六章、第九章、第十章、第十三章、第十四章、第十七章、第十九章、第二十四章、第二十七章在近三年的部分试卷中分值大于10分,考生们在强化阶段需要重点复习掌握!
图片来源:东奥会计在线
强化阶段学习方法
1、结合历年真题攻克重难点
注会考试中,会计重难点主要包括收入、租赁、金融工具、股份支付、长期股权投资、合并财务报表等章节,考生们在强化阶段要重点攻克,并做对应的历年真题。
历年真题最好做2~3遍,熟悉考试的出题套路。
点击关注公众号回复历年真题即可领取CPA近3年六科真题汇总!
Tips:不要回复错别字哦!如果不能弹出链接,请先取消关注再重新关注试试!~
2、关注知识点之间的关联关系
按会计核算环节掌握,以投资房地产为例,可以分为确认、计量、转换/处置和列报四大部分,计量又分为初始计量、后续计量、期末计量。
其中初始计量会可以结合债务重组、非货币性资产交换、公允价值等章节进行出题,后续计量可以结合会计政策变更、会计估计变更和差错更正、所得税等章节出题,期末计量可以结合资产减值出题,列报可以结合财务报告、现金流量表出题。
图片来源:东奥会计在线
3、注意各章节知识点的链接
以权益工具投资为例可以结合公允价值计量、债务重组、非货币性资产交换、对当期损益的影响金额、权益法核算、持有待售、终止确认、权益法核算、商誉合并报表等知识进行出题。
图片来源:东奥会计在线
强化阶段学习计划
已经完成基础阶段学习的考生,建议尽快进入强化阶段的备考,考生们可以利用一个月左右的时间完成强化阶段的学习,然后进入到冲刺阶段,还未完成基础阶段学习的考生,需要抓紧时间哦!
图片来源:东奥会计在线
《审计》科目
各类题型考点分布情况分析
审计考试中,单项选择题数量为25道,每题1分,共计25分。
从最近的3套考试试题来看,75道题共考查了71个知识点,其中第9章、第10章、第11章、第12章、第19章、第22章、第23章未涉及到单项选择题,具体章节涉及的考点数量及分值如下:
图片来源:东奥会计在线
每套审计试题的多项选择题数量为10道,每题2分,共计20分。
从最近的3套考试试题来看,30道题共考查了30个知识点,其中第5章、第9章、第10章、第11章、第12章、第14章、第18章、第19章、第22章、第23章未涉及到多项选择题。
具体章节涉及的考点数量及分值如下:
每套审计试题共有6道简答题,每题6分,共计36分。从最近的3套考试试题来看,36道题共考查了67个知识点,其中第1章、第2章、第4章、第5章、第6章、第9章、第10章、第11章、第12章、第13章、第18章、第20章未涉及到简答题,具体章节涉及的考点数量及分值如下:
图片来源:东奥会计在线
强化阶段学习方法
通过对单项选择题、多项选择题、简答题和综合题各章节涉及考点及分值的分析,可以将注会考试审计教材的章节分为以客观题为主且分值占比较大、以客观题为主但分值占比较小、以主观题为主且分值占比较大、以主观题为主但分值占比较小、主客观题均有涉及的章节。
对于以客观题为主且分值占比较大、以主观题为主且分值占比较大、主客观题均有涉及的章节考生们应该多花一点时间进行复习备考,并进行针对性练习;
以客观题为主但分值占比较小、以主观题为主但分值占比较小这两类章节考生可以适当减少一些复习时间。
强化阶段学习计划
已经完成基础阶段学习的考生,要尽快进入到强化阶段的学习中!考生们可以按照下面的学习计划进行复习备考!也可以根据自己的实际情况进行调整!
图片来源:东奥会计在线
《财管》科目
强化阶段学习方法
1、梳理基础阶段重点章节
在完成基础阶段的学习后,不要盲目开始做题,抽出7-10天的时间,对每章涉及的知识点进行简要的概括和梳理,总结客观题知识点、主观题知识点的掌握情况,明确教材上哪些章节、哪些考点掌握的还不够牢固。
这样在强化阶段学习更有针对性,做题的准确度及学习效率也会有所提升。
2、进行适当的习题训练
财管的题量非常大,如果没有熟练掌握知识点,很有可能出现做不完题、正确率低等情况,考生们要通过一定数量的题目练习,加深对知识点的理解,提高做题的速度及正确率。
尤其是主观题,一定要掌握解题技巧,重点攻克。
3、通过历年考题进行检验
考生们在做了一定的习题后,可以通过历年考题进行检验自身知识掌握情况,需要注意的是,做题的时候一定要独立完成,如果不动手、不独立思考,做题毫无效果!
强化阶段的复习重点
许多考生不知道教材中哪些内容是主观题的考查重点,为了帮助大家更好的学习备考,奥奥为大家整理了主观题重要考点,考生们可以在强化阶段重点复习,具体如下表:
图片来源:东奥会计在线
强化阶段学习计划
完成注会考试基础阶段学习的考生,要尽快进入到强化阶段的学习备考。
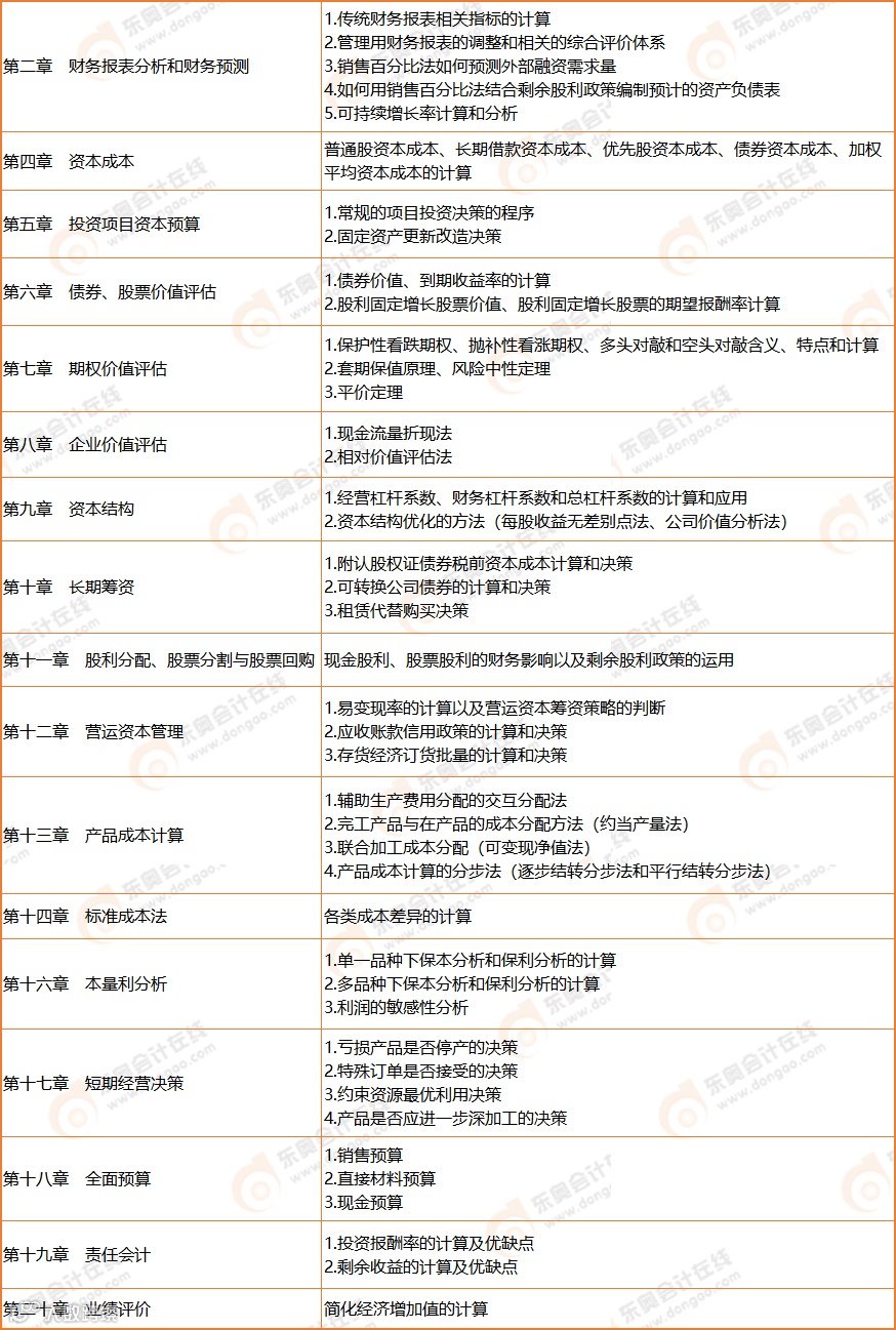
田明老师将习题班划分为七大专题,分别为:管理用财务报表的编制、分析及其应用、筹资管理、投资管理、营运资本管理、成本计算和成本管理、本量利分析和短期经营决策、预算管理,考生们既可以跟随田明老师,按照专题进行复习备考。
也可以根据奥奥整理的下表,按照章节顺序进行复习:
图片来源:东奥会计在线
《税法》科目
强化阶段学习方法
1、对基础阶段的笔记进行总结梳理
将基础阶段中重点、难点、易错易混点做系统的梳理,特别是几大重点章节中的重难点要重新回顾,加深印象,反复强化。具体应重点关注的有:
增值税、消费税、企业所得税、个人所得税、国际税收、土地增值税、契税、房产税、印花税、资源税。
温馨提示:未按时完成基础阶段学习的考生,应该在最短的时间将上述税种学完,理解并掌握,剩下的内容可以通过做题发现问题。
2、掌握正确的做题方法
有基础考生,在掌握了教材的重点难点的基础上,需要大量做题,通过做题查找自己的知识盲点,提高做题的熟练程度和速度,加深巩固重点难点,熟悉题中埋下的陷阱。
零基础考生需要完成基础阶段的学习,在充分掌握了重难点的基础上再做习题。这样能够更好的熟悉出题的特点、掌握解题的方法、强化所学的内容。
强化阶段需要掌握的内容
注会考试的教材内容的排序比较适合基础阶段的学习,在强化阶段,建议考生把各章散乱的内容串联起来对比记忆,特别注意各种税种之间有联系的内容,这些内容往往是综合题的出题点。强化阶段考生们具体应当把握的内容如下:
图片来源:东奥会计在线
强化阶段学习计划
建议考生们用1个月左右的时间完成强化阶段的学习,以下为奥奥为大家整理的学习计划,考生们可以参考,也可以根据自己的实际情况进行修改哦!
《经济法》科目
强化阶段学习方法
1、客观题VS主观题,哪个更重要?
客观题与主观题在注会经济法考试中同样重要,但客观题与主观题的特点不同,考生们在复习时所分配的时间也要有所差别。
主观题分值较大,一般同学在短期内无法快速突破,因此建议考生们在强化阶段先攻克主观题,然后再攻克客观题。
客观题得分率在一定程度上取决于次要章节的掌握情况,如第一章、第五章、第十章、第十一章、第十二章,可以在短期内内进行突破的。
图片来源:东奥会计在线
2、押题VS重点,两者有差别吗?
从2020年的考试情况来看,两个批次的考试共有3套试卷,而2021年经济法仍举行两个批次的考试,试卷可能≥3套。
此外,从2020年公司、证券法大题的三个批次的考点分布情况来看,证券法中的发行、信息披露、并购重组三大部分均有涉及。因此,押题是没有意义的!
图片来源:东奥会计在线
但是重点是有意义的,如何在强化阶段抓住经济法的重点呢?
主要包括三个方面:历年考过的知识点、历年反复考查的知识点、教材新增的知识点。教材新增的内容相关题目较少,因此建议大家看一看教材关于新增知识的阐述!
主观题应该如何应对?
1、注会经济法主观题答题要求
第一步:明确回答提问
第二步:说明理由,可法条引用,进行本案分析
注:第二步实际上是对核心考点精确化的过程
2、注会经济法主观题的高分技巧
图片来源:东奥会计在线
强化阶段学习计划
已经完成注会考试经济法基础阶段学习的考生,可以按照黄洁洵老师的方法,先攻克主观题,再攻克次要章节的客观题,也可以按照下表中的学习计划进行复习备考哦!
图片来源:东奥会计在线
《战略》科目
强化阶段学习方法
1、灵活运用:通过习题提升答题能力,客观题注意总结易混易错的题目,主观题则注意先熟练掌握高频考点。
2、强化记忆:反复记忆容易混淆的点,如各种货源策略的优缺点;牢固记忆主观题的大点,如成本领先战略的实施条件。
3、提高速度:有意识的训练自己的答题速度,尤其是主观题。强化阶段后期最好在机考环境下练习。
4、查漏补缺:在强化阶段的尾声,注意再通过曾做错的题目对重难点回顾,也要关注一些考频不高的知识点。
主观题答题技巧
1、答题步骤:阅读问题→写理论点→摘关键句→将理论点与关键句匹配→补充遗漏;
2、答题技巧:一定要先答完掌握熟练的知识点所涉及的题目;综合题可以分2~3次阅读答题要求,将综合题变为简答题;摘关键句时可以将文本高亮显示;
关注段落表达重点的差异,可以有效提升答题效率;要对每道题目的答题总时间进行控制;
在时间充裕的情况下补充遗漏是必要的,一次性把所有信息提取出来几乎不可能;英文水平很好可以考虑英文答题,否则不建议采用英文答题。
关键知识点复习提示
在注会考试中,战略科目需要记忆的内容较多!而且今年教材的变化相对较大,考生们如何有重点的进行复习呢?
奥奥为大家整理了除常规重要知识点外的其他关键知识点以及可能考查的形式,考生们可以有针对性的进行复习!
图片来源:东奥会计在线
强化阶段学习计划
已经完成注会战略基础阶段学习的考生,可以开始强化阶段的学习。
没有制定学习计划的考生可以通过下表的时间安排进行学习!考生们可以参考前文所说的方法学习,在遇到上述关键知识点时,可以重点学习哦!
以上就是奥奥为大家整理的关于注会6个科目强化阶段的学习计划及学习方法,希望对大家有所帮助!
购22年新课,送21年课程
领券购课更划算
最高立减1500元
扫描下方二维码
👇即可领取你的22年冲关计划👇
推荐阅读
丨本文由东奥注册会计师(ID:dongaocpa) 原创。
若须引用或转载,请务必与我们联系并在文首注明以上信息。
点分享
点收藏
点点赞
点在看

