近日奥奥发布了不少考生已经在偷偷备考《中级会计实务》的内容。
有很多小伙伴留言说自己都2个月没有学习啦,整天在忙其他事情,就是不忙学习。
但是也有自律性比较高的小伙伴,他们已经开始按照自己的计划开始了。

下面奥奥为你继续介绍中级《财务管理》的科目特点、考试难易程度、考试重点与复习技巧。
通过历年考试题目可以看出,财务管理考试考核内容全面、计算量大且计算分析题和综合题分值所占的比重较大,需要考生们记忆并熟练运用很多公式。
中级财务管理难度中等,难点在于对于很多财务人员来说平时使用的频率并不高,内容学起来比较抽象。财务管理具有如下特点:
中级财务管理在每年的中级会计考试中差不多都有一半以上的分值涉及到计算,这些计算需要考生能够熟练的运用公式并具有一定的运算能力。
中级财务管理各章节之间联系紧密,有很多内容是相通的,考生在复习的时候要注意掌握各章之间的联系,可以把有关联的章节放在一起复习。
从近几年中级《财务管理》的考试真题来看,考试难度并不是很大,考试从整体上更侧重于考生对基础的考察,所以掌握基础才是硬道理。相信考生只要掌握好基础知识及基础业务处理,应对考试就绰绰有余!
第一批次考试中,客观题1星难度共涉及22道小题,2星难度涉及18道小题,3星难度未涉及;
第二批次考试中,客观题1星难度共涉及27道小题,2星难度涉及12道小题,3星难度涉及1道小题;
第三批次考试中,客观题1星难度共涉及34道小题,2星难度涉及6道小题,3星难度未涉及。
整体来看,2020年中级会计《财务管理》科目的客观题难度较低,各批次的题目都集中在1星和2星题目上,三个批次考试中3星难度题目仅涉及1道小题。
2020年《财务管理》客观题分值为60分,因此想要顺利通过《财务管理》科目的考试,答好客观题是重中之重!而今年的客观题基本上都是1星和2星题目,因此想要在客观题上取得高分,就要扎实的掌握基础知识!
第一批次考试中,主观题2星难度共涉及15道小题,3星难度涉及1道小题;
第二批次考试中,主观题1星难度共涉及4道小题,2星难度涉及18道小题,3星难度未涉及;
第三批次考试中,主观题1星难度共涉及3道小题,2星难度涉及15道小题,3星难度未涉及。
整体来看,2020年中级会计《财务管理》科目的主观题难度适中,各批次的难度基本上都集中在2星题目上,整体来看,《财务管理》科目的难度不高。
2020年由于疫情影响,中级会计考试《财务管理》科目的时间缩短了15分钟,因此题量和分值也做了调整,由原来的45分调整至40分!从分值上我们就可以看出,今年《财务管理》科目的难度是有所下降的!从2020年的考试真题数据来看:主观题中2星难度的题目占比较大,整体难度适中,所以,建议考生们在备考的时候注重细节,踏实掌握基础知识!
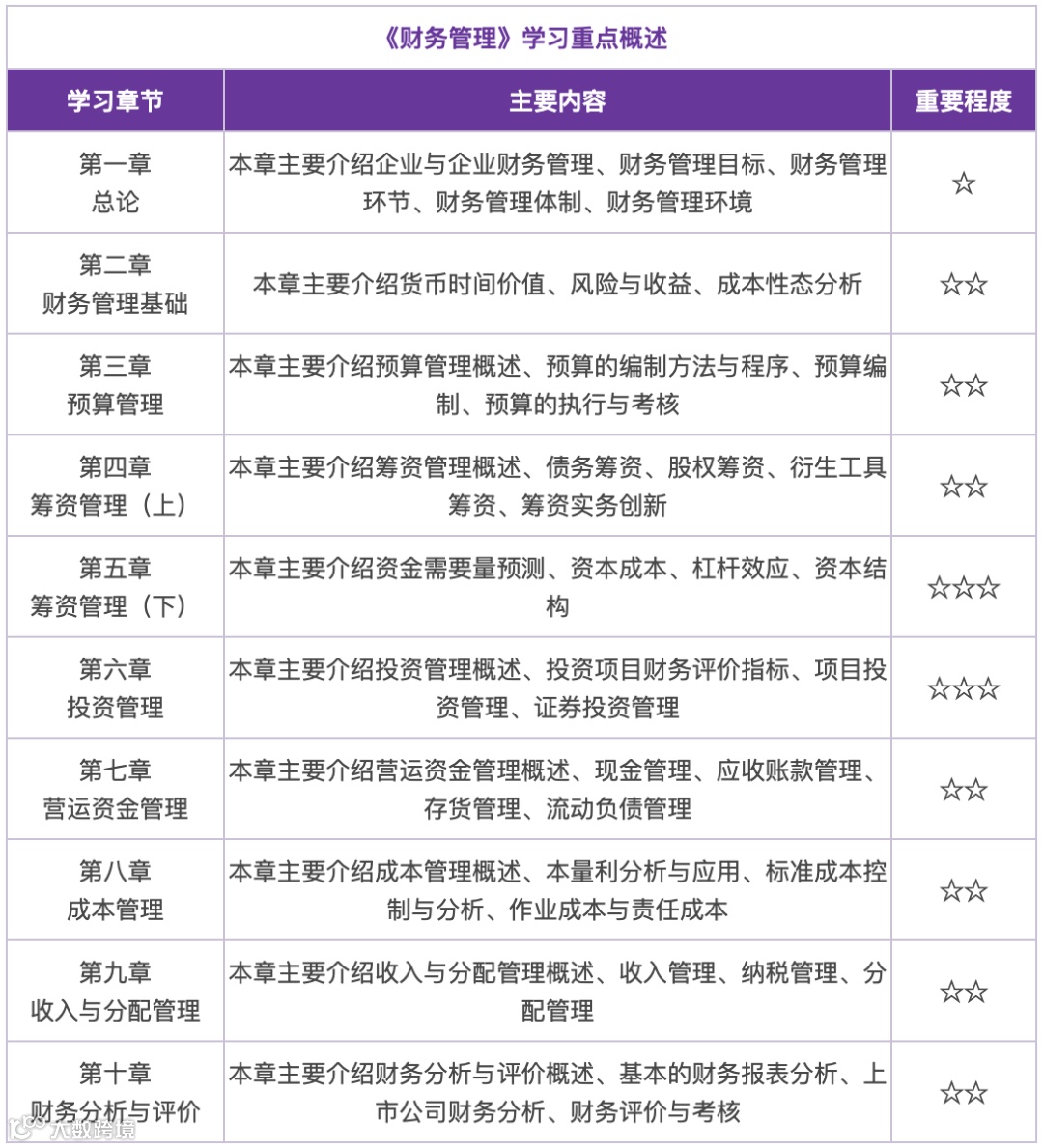
中级《财务管理》的重点已经为大家整理好,现在预习的考生可以参照下面的重点,对这个科目又一个整体的把握。

1.按照考试大纲规定的范围和指定的辅导教材进行全面、系统的复习;
2.抓住重点章节和重点内容强化学习,要有针对性的多做一些练习,以掌握答题思路与技巧,同时加深对重点、难点的理解和把握;
3.注意平时做题要习惯使用计算机输入的方式进行解答,加强计算机操作训练。
虽然2021年中级会计师报名简章还没有公布,当时并不影响大家先行备考。此时大家可以针对恒重点内容重点学习,对于易变动内容进行标记,待教材下发后再继续备考。
你是否已经开始预习了呢?现在处于什么样的状态?留言区回答哟!
备考21年中级会计的你
如果错过双十一,没有买到优惠价格的课程
还有免单锦鲤节在等你哟

丨本文由东奥会计在线(ID:dongaocom) 原创发布,若须引用或转载,请务必与我们联系并在文首注明以上信息。未经过授权擅自转载者将被依法追究法律责任。
⊙东奥会计在线 保留所有权利。