关注张老师的新浪微博@张敬富老师
可查看直播回放

昨天,张敬富老师在CPA首批《会计》考试后做了即时点评,为大家分析考情,强化复习。大家都看了吗?如果你错过了,也别慌,小编已为大家整理了文字版的直播回顾。
还没参加考试的快来看,找到接下来复习的方向。17、18号参加考试的同学,请关注微博@东奥会计在线,到时也将有考后即时点评哦!
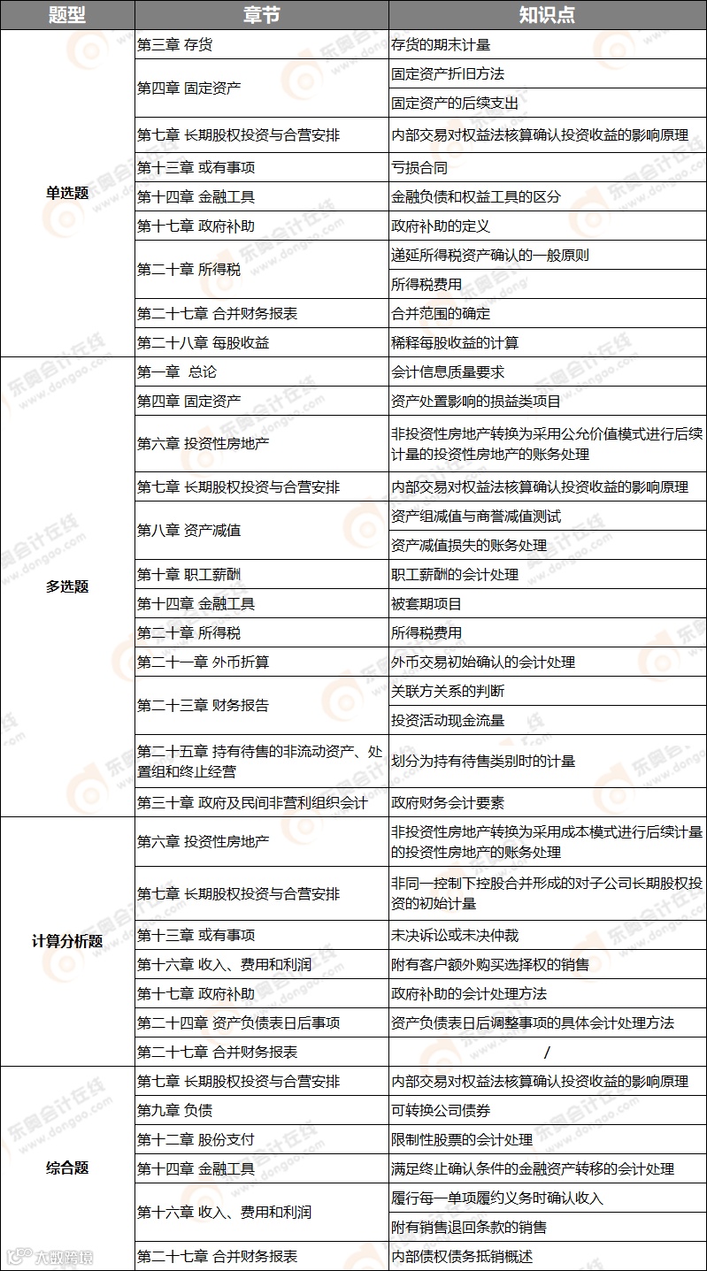
昨天的《会计》考试应该至少有两套题,有一套考查的比较偏,考查面广,考点较杂,但难度不是很大,需要把基础知识扎牢,特别深特别难的题目不需要给与特别多的关注。
——张敬富老师

政府会计(这两年一直考客观题,考主观题的可能性相对较小)
稀释每股收益(17号可能还会出现)
套期交易被套期项目(主观题考到的可能性会小一些,教材例题前两问要看看)
外币折算:交易日即期汇率(判断日期)(一般会考报表折算使用哪个汇率)
关联方交易(第二十三章多做做客观题)
-
合并报表成本(发行股票取得长投,但不是反向购买,没形成控制) -
预计负债(未决诉讼,是否确认预计负债,确认的金额是多少) -
商誉的计算(或有对价)
-
长投权益法(真题抢分班要再好好看看)(逆流交易) -
应收账款的终止转让理由分录(金融工具考察了继续涉入担保300?把教材例题好好看一下)(记得要扣掉所得税税率) -
合并报表借款和借款费用的调整抵消分录(×1-25%) -
可转换公司债券(十天速刷篇和真题模拟篇要好好看看) -
收入(在某一时段内履行,用准则原文描述)退货的业务处理(18年年末的退货率是10%,19年估计是15%,做会计分录) -
股份支付(限制性股票):股票的回购和注销库存股

看完文章记得给奥奥点亮“在看”哦~
这样才能及时看到奥奥精心准备的内容
希望我们永远不走散

丨本文由东奥会计在线(ID:dongaocom) 原创发布,若须引用或转载,请务必与我们联系并在文首注明以上信息。未经过授权擅自转载者将被依法追究法律责任。
⊙东奥会计在线 保留所有权利。



