2021年中级会计备考的序幕已经拉开
中级会计考试备考还是越早越好
好好的把握时间进行学习
只有真正把握住每分每秒才能迈向成功!
奥奥一个不小心,竟然发现那么多提前备考的考生
原来你的竞争对手在偷偷的努力
最后慢慢的超越自己
想想还没有备考的自己,已经开始发慌了
这位考生已经打卡6天了
预科班学到第六讲





早点唤醒账号里的课程哟
中级各科预习班已经更新了
你赶上更新进度了吗?

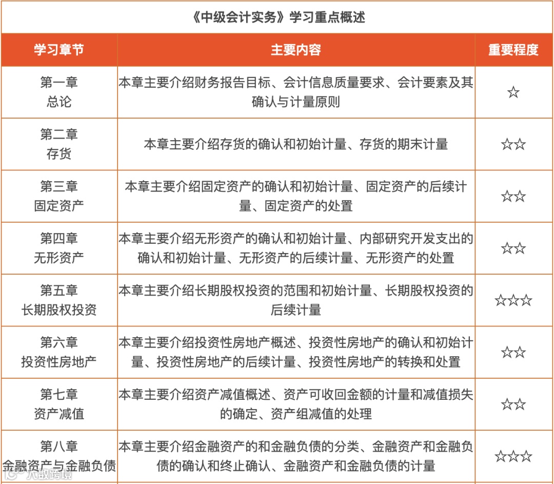
为了助力大家备考,奥奥整理了《中级会计实务》科目的详细介绍,供大家参考了解!
从历年考生反馈的考试情况来看,《中级会计实务》科目在中级会计考试中难度最大,内容最多,在中级会计考试中稳居C位!
《中级会计实务》科目的综合性非常强,涉及的分录是非常多的,是对于经济业务的不断分类!
但是由于经济业务非常复杂,因此大家在备考的时候需要付出的努力是非常多的!
从近几年中级会计实务的考试真题来看,考试难度并不是很大,考试从整体上更侧重于考生对基础概念、基本理论知识和基础业务处理能力的考核,所以掌握基础才是硬道理。相信考生只要掌握好基础知识及基础业务处理,应对考试就绰绰有余!
主观题中5星难度涉及的题目数量最多,两个批次共12道小题;其次,就是4星难度的题目,两个批次共涉及9道小题;3星难度的题目,两个批次共有6道小题;2星难度的题目,两个批次共有5道小题,两个批次主观题均没有涉及1星题目两批次试题难易程度基本均衡。
整体来看,2020年中级会计实务主观题的难度还是相对比较高的,5星题目的占比比较大,分值也比较高,在第二批次的主观题中5星题目分数为27分,第三批次的主观题中5星题目分数为28分。因此大家在学习的过程中要注重对于主观题的把握!
中级会计实务第二批次和第三批次考试中涉及的客观题共60道。其中一星题目占比达51.67%;二星题目占卜达30%;三星题目占比为13.33%;四星题目占比为3.33%;五星题目占比为1.67%。
第二批次客观题中四星以下题目为27道;第三批次客观题中四星以下题目为30道。两个批次相比其实难度相对来说还是比较平均的。
从以上的的表格中大家不难看出,中级会计考试无论是哪一个批次,都比较注重基础知识点的考查,三星及三星以下的题目占的数量是比较大的,在第二批次中占比达90%,在第三批次中占比高达100%。
因此大家想要在客观题中取得好的分数,在学习的过程中,要注重夯实基础,将基础知识点掌握牢固!
想要在《中级会计实务》考试中的取得理想的成绩,在备考的时候就要注意自己的学习方法!
要想保证中级会计考试备考有条不紊的进行下去,大家就一定要严格按照学习计划进行备考,按部就班的执行下去。有计划有目的的进行备考非常重要。
基础不牢地动山摇,无论是学习什么知识点,基础都是非常重要的,只有将基础打好,后续的学习才会更加轻松,知识点运用才会自如。
《中级会计实务》学习的过程中是有很多的知识点需要记忆的,但是小编建议大家不要死记硬背,要注重对于知识点的理解与运用。
习题是学习《中级会计实务》过程中必不可少的,学习完一个知识点之后一定要及时的做题进行巩固。只有反复的做题才能了解自己对于知识点的掌握情况。


丨本文由东奥会计在线(ID:dongaocom) 原创发布,若须引用或转载,请务必与我们联系并在文首注明以上信息。未经过授权擅自转载者将被依法追究法律责任。
⊙东奥会计在线 保留所有权利。