税务师考试报名已经开始了一个多月,相信很多考生们正沉浸在备考预习中……
可最近发生了一件事,它的到来可能影响到未来的税务师考试!
近日,十三届全国人大常委会第二十九次会议表决通过了印花税法!
那么,印花税立法对税务师考试学习有什么影响?有没有可能加进新版教材中?考生们先别急,奥奥这就给你分析分析!
什么是印花税?
印花税就是对经济活动中所订立的合同、书据、凭证、账簿及权利许可证等文件征收的一种税。
因为要在应税凭证上贴上“印花税票”作为完税标,所以叫“印花税”。只有贴了印花的合同或者证书才是可以受到法律保护的。
在6月10日十三届全国人大常委会第二十九次会议表决通过了印花税法,并将于2022年7月1日起正式施行!
印花税立法对于税务师考试必然是有影响的,尤其是税务师考试中的《税法二》科目,近几年来《税法二》的第四章就是专门讲解印花税的。
目前2021年度税务师考试教材已正式公布,今年的新版教材内容只收集到2021年3月1日。
而22年税务师考试关于印花税部分的内容需要按照新版教材进行编写了!
印花税在税务师考试中的比重?
在税务师考试中,印花税主要会在《税法二》科目的第四章节中有重点综合的学习。
所以,奥奥就根据《税法二》科目中,印花税章节相关内容为大家解析一下,印花税在《税法二》中所占比重有多大。
➤ 2020年税务师考试《税法二》各章节所占分值比例:
在2020年《税法二》科目的考试中,第四章印花税相关题目一共4道,所占分值为7分。
➤ 2019年税务师考试《税法二》各章节所占分值比例:
在2019年《税法二》科目的考试中,第四章印花税相关题目一共3道,所占分值为5分。
所以,从上图来看印花税在每年税务师考试《税法二》科目中所占分值并不高,税务师《税法二》科目满分为140分,考点中心一般集中在第一、二章的个人所得税和企业所得税,印花税和其他科目所占分值比例并不高。
不过考生们在备考上也不要掉以轻心,新变动的内容有的时候会成为考官眼中的考点!
印花税法有什么变化?
对未来《税法二》考试影响大吗?
21年《税法二》的考试大纲已经发布,奥奥接下来汇总了《税法二》中第四章印花税的重要考点:
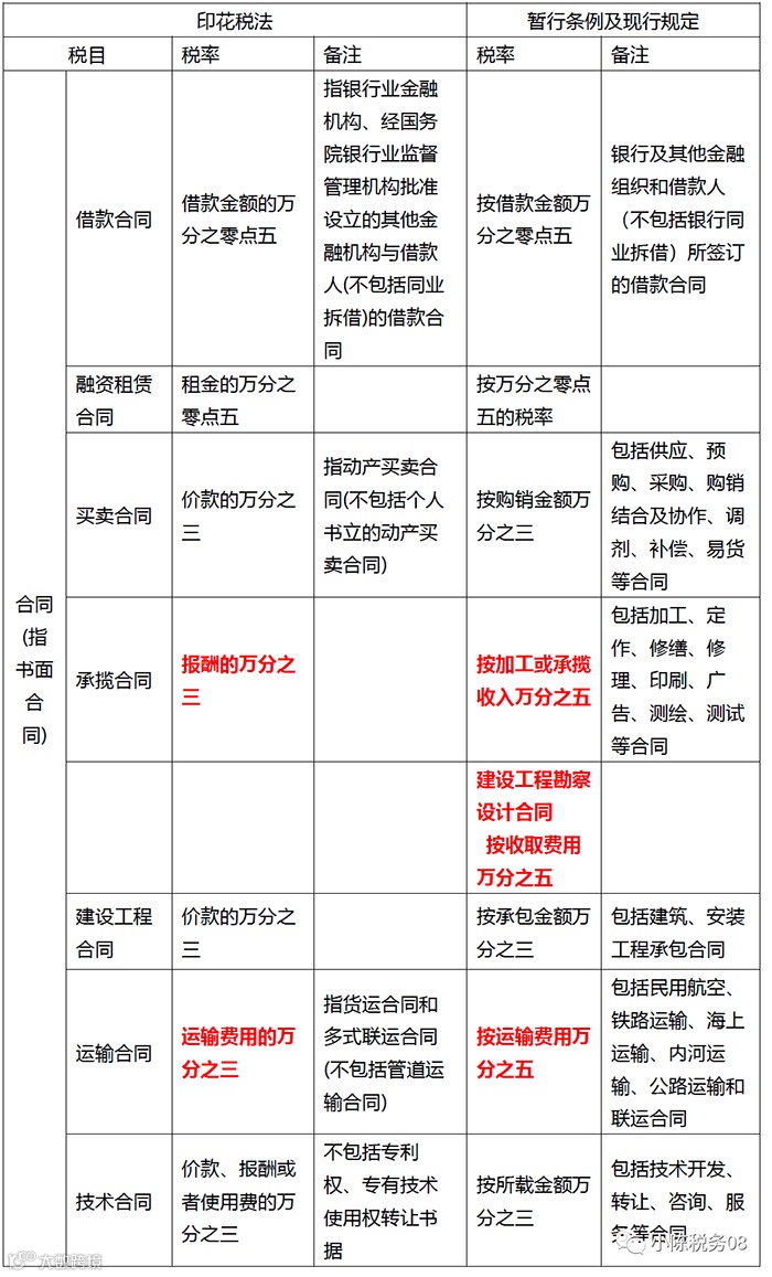
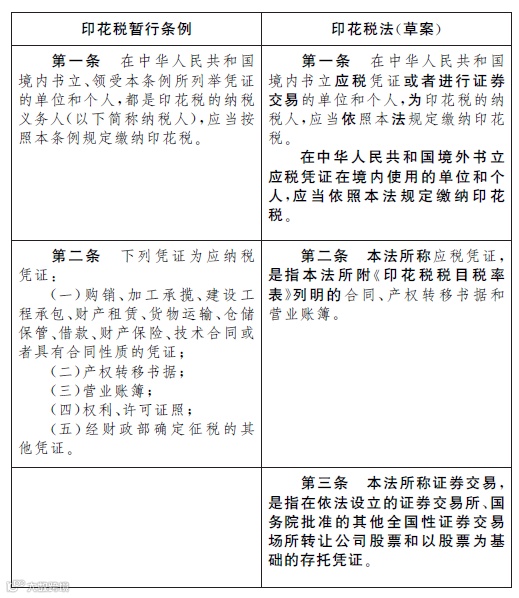
➤ 印花税法对比过去的暂行条例有什么变动呢?中国会计报整理了新旧变化对比:
➤ 新旧两版税率表变化如下:
综上所述,新版印花税法相较于旧版暂行条例主要有以下几点变化:
一、取消对权利、许可证照每件征收5元印花税的规定
二、证券交易印花税也被纳入法律规范
三、明确增值税不作为计算缴纳印花税依据
四、取消了尾数规定
五、变化了税目,降低了税率
六、明确了纳税期限和申报期限
七、新增和明确了减免税的相关范围和要求
点击蓝字查看印花税法全文:印花税法全文来了!变化非常大!含对比表!
具体还有什么变化,考生们可以仔细阅读印花税法和暂行条例,将法规内容和上文中的考试大纲相对比,你会发现考试大纲的考点在新版印花税法中是存在变化的。
不过考生也不必担忧,本次考试以教材为准,而教材收录的内容根据暂行条例编写,所以21年报考的考生不用在意新发行的印花税法!
税务师报名火热进行中
黄金备战年,双证在手升职无忧!
学一次,拿双证!
更有大额优惠券等你来抢!
现在扫描海报二维码
👇即刻开启你的备考之路吧👇
推荐阅读
丨本文由东奥会计在线(ID:dongaocom) 原创发布。
若须引用或转载,请务必与我们联系并在文首注明以上信息。未经授权擅自转载者将被依法追究法律责任。⊙东奥会计在线 保留所有权利。

