2月份的学习计划来啦!打好基础、高效备考是我们的共同目标,大家一起加油呀!

《税法一》2月份学习计划


《税法一》科目的整体难度并不大,该科目与其他科目多少都有些关联,学好《税法一》是学习其他科目的基础。
在往年《税法一》考试中,第2章增值税的相关内容永远都是考试重点考查的对象,同时也别忽略了第3章以及第7章的内容。从出题情况上就可以出来,考查记忆题最多,其次就是套公式题。在备考的时候,需要考生多花费时间来记忆教材上的考点和法条。

《税法二》2月份学习计划



《税法二》的考试题型及分值与《税法一》完全相同,但是难度略高于《税法一》。《税法二》注重对基础知识的考查,内容涉及的范围较广,考查的也更加细致,从历年考试来看,个人所得税和企业所得税两章内容是税务师考试考查的重点。
《税法二》第1章和第2章讲述的是企业所得税和个人所得税的内容,这两章都是《税法二》的重点章节,考生们在备考考试时,一定要着重学习。《税法二》记忆题考查最多,所以,考生们在备战时,要尽可能多的背诵教材上的知识点和公式。

《涉税服务实务》2月份计划


《涉税服务实务》涉及到简答题,与其他考试科目有所不同,其主观题分值占比较大,且需要用文字进行解答,一直是考生反馈比较难拿分的,对税务师考生的综合能力有一定的要求。
从2020年《涉税服务实务》考试来看,考查的重点依旧不变,大家要侧重学习。另外,政策变化和教材新增内容也是考查的对象。由于《涉税服务实务》中涉及到简答题,对考生的综合能力有一定的要求的。考生在备考时,要对教材内容进行充分理解,找到得分点。大多数考生认为《涉税服务实务》是最难的一门科目。但是大家可以选择跟着东奥名师学习,名师为你划重点、押考点,快速拿下得分点。

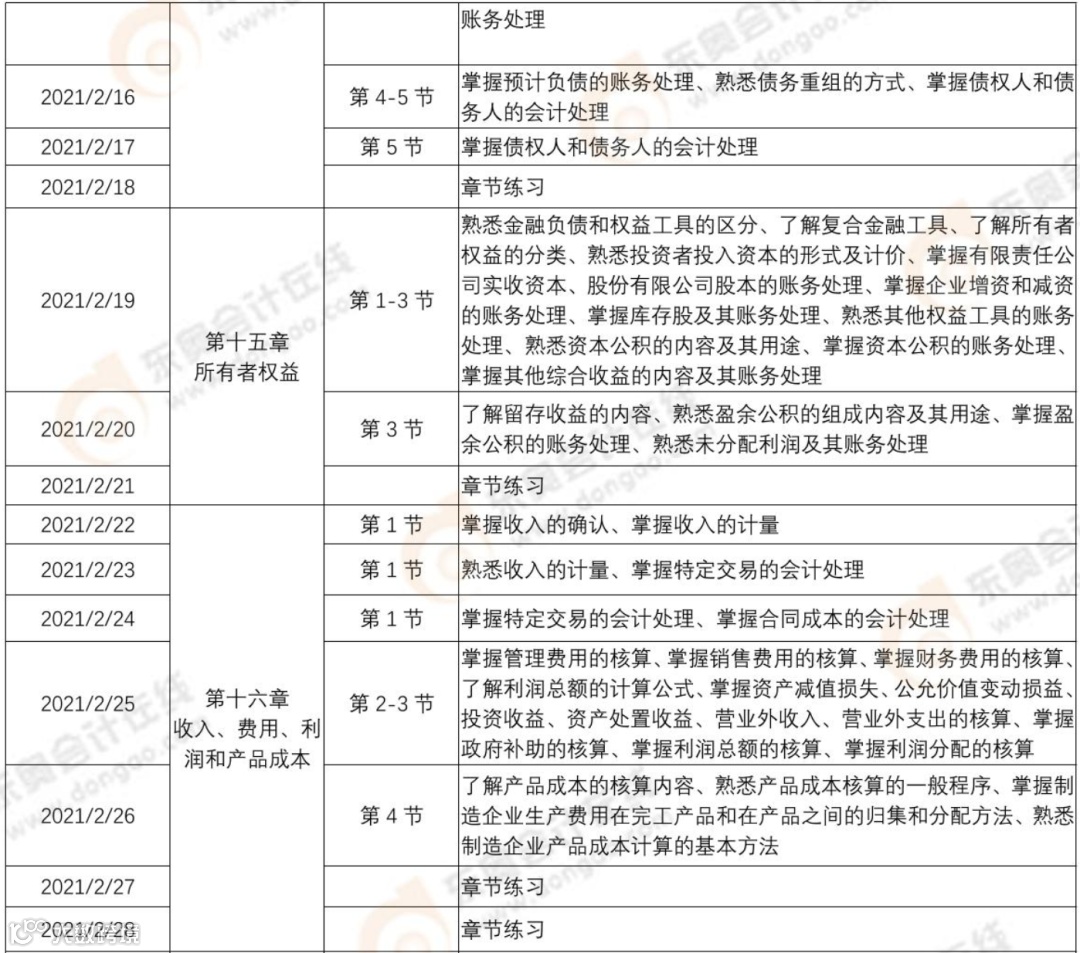
《财务与会计》2月份学习计划



《财务与会计》包括财管和会计两部分,学习起来还是有一定难度的。《财务与会计》对于记忆题和计算分析题考查较多。
《财务与会计》每年考查的重点内容几乎不变,考生要做到彻底掌握和消化。《财务与会计》出题类型较多,其中,记忆题和计算分析题考查较多。考生在备战时,要多记忆教材上的知识点,同时,还要多动笔计算。

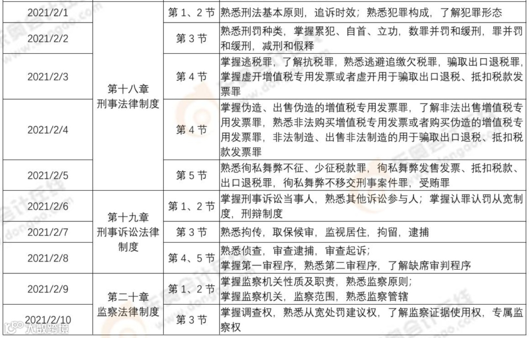
《涉税服务相关法律》2月份学习计划


《涉税服务相关法律》考查范围广,各个章节均有出题的可能性。涉及大量的法律法条,记忆的内容较多,考查的类型主要以记忆题为主。
首先,《涉税服务相关法律》的专业性较强,考生朋友们不仅要熟练掌握所学的知识点,还要灵活运用这些知识去解决一些简单的法律纠纷。
其次,该科目的内容覆盖面较广,涉及了行政法律制度、民商法律制度等多种法律制度,没有法学基础的考生需要花费一定的时间和精力。
最后,《涉税服务相关法律》中需要记忆的内容较多,考试时考查的相对细致,考生们需要在理解的基础上进行记忆,避免混淆。

2021年税务师新书预售
《轻一》+《轻二》+《轻三》2021通关必备组合,低至5折。

凡购《轻一》及组合均享10大惊喜好礼:

现在购D班课程,将免费享税务师全套《轻松过关一》:


[扫码抢先预订]


丨本文由东奥会计在线(ID:dongaocom) 原创整理发布。若须引用或转载,请务必与我们联系并在文首注明以上信息。
↓点击 阅读原文 享受优惠

