2021年税务师备考大幕已经拉开。想要一年拿证,就必须要学起来了!
为了帮助同学们快速、高效备考起来,今天,奥奥特别奉送税务师干货资料包。快快下载,上班路上、地铁里、空闲时间随时随地拿出手机背起来!
税务师学习计划
想获取完整版资料
点击关注下方公众号
回复“资料包”即可免费领取
Tips:不要回复错别字哦!如果不能弹出链接,请先取消关注再重新关注试试!~
历年真题&答案解析
税务师大纲变化分析
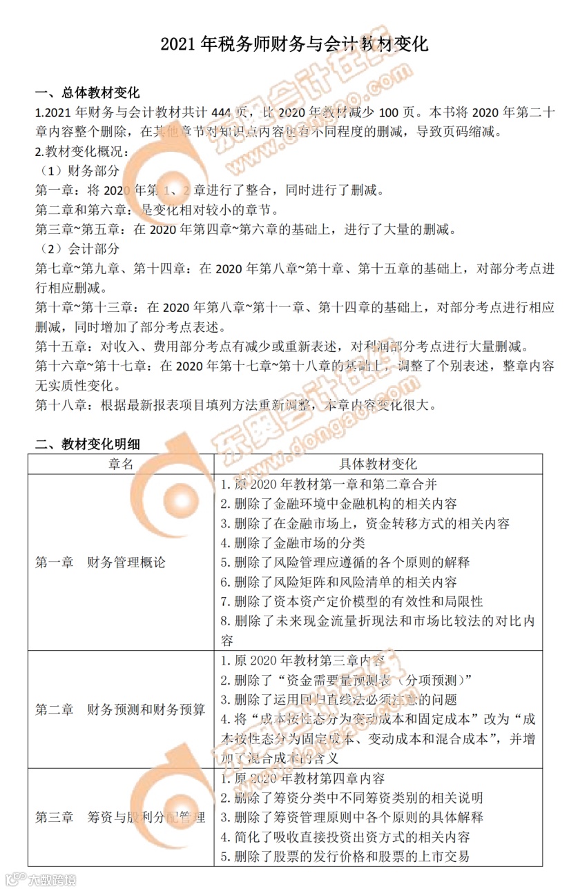
税务师教材变化
想获取完整版资料
点击关注下方公众号
回复“资料包”即可免费领取
Tips:不要回复错别字哦!如果不能弹出链接,请先取消关注再重新关注试试!~
税务师补报名开启,你报名了吗?
21年税务师考试命题有何特点?
税务的含金量有多高?
税务师报考科目该如何选择、如何备考?
今晚19:00刘颖老师
开设税务师【报考与备考指导】直播
今晚20:00华健老师
开设【中级转税务师】一备两考直播
抓住机会,冲击证书
扫描下方二维码即可进入直播
刘颖老师备考指导
华健老师一备两考
推荐阅读
丨本文由东奥会计在线(ID:dongaocom)原创。
若须引用或转载,请务必与我们联系并在文首注明以上信息。

