还剩54天就要考试了,初级会计备考已经进入强化阶段,此阶段十分重要,是巩固所学、转化提分的关键时期,大家一定要认真对待。
奥奥也为大家准备了强化阶段学习计划。
完整版PDF文件请关注【东奥会计在线】
发送“初级计划”免费领取
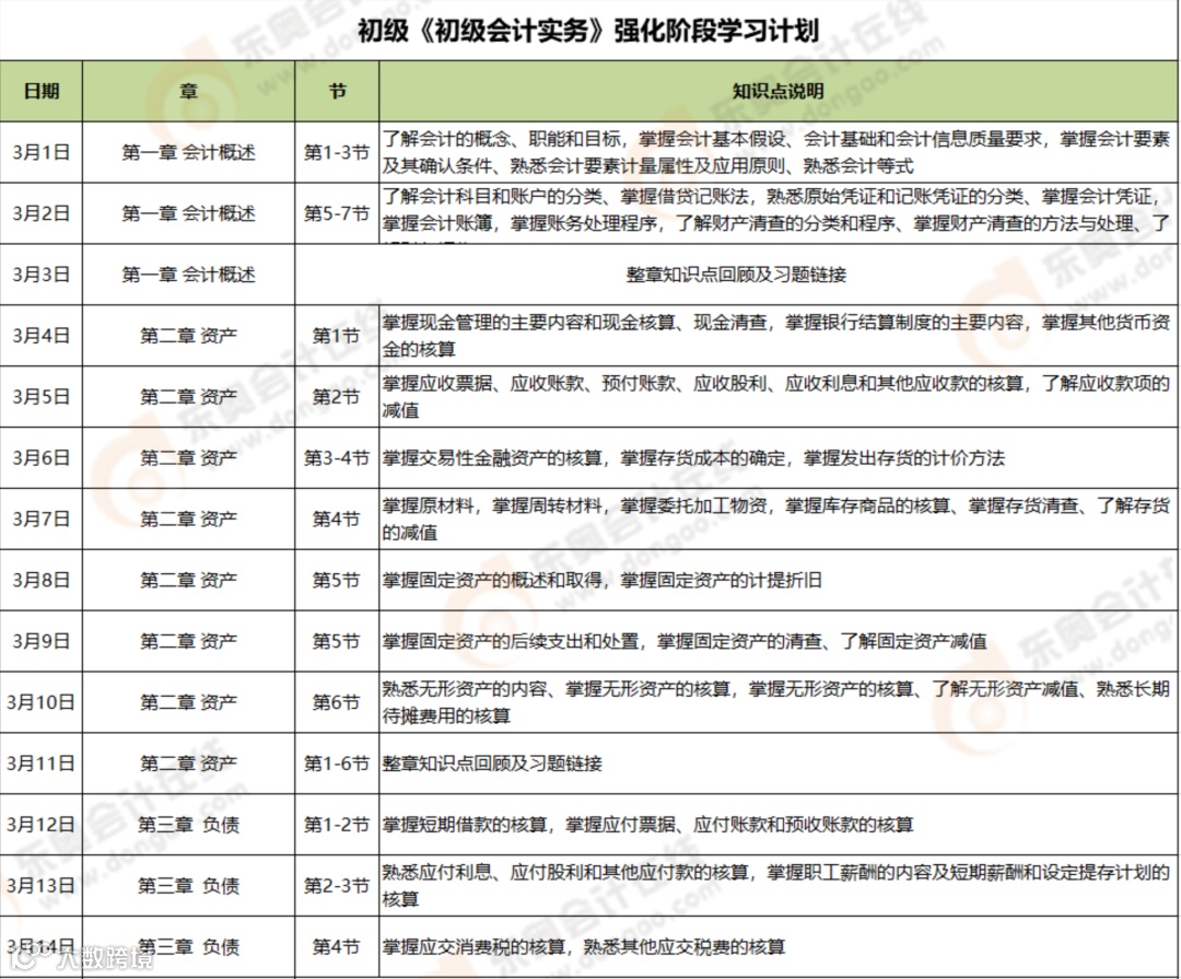
初级会计实务
阶段目标:
在掌握考试知识点的基础上,进一步攻克考试难点、重点。把握考试命题思路,及时总结解题方法和技巧。加大做题量,通过做题加深对考点的理解和掌握。
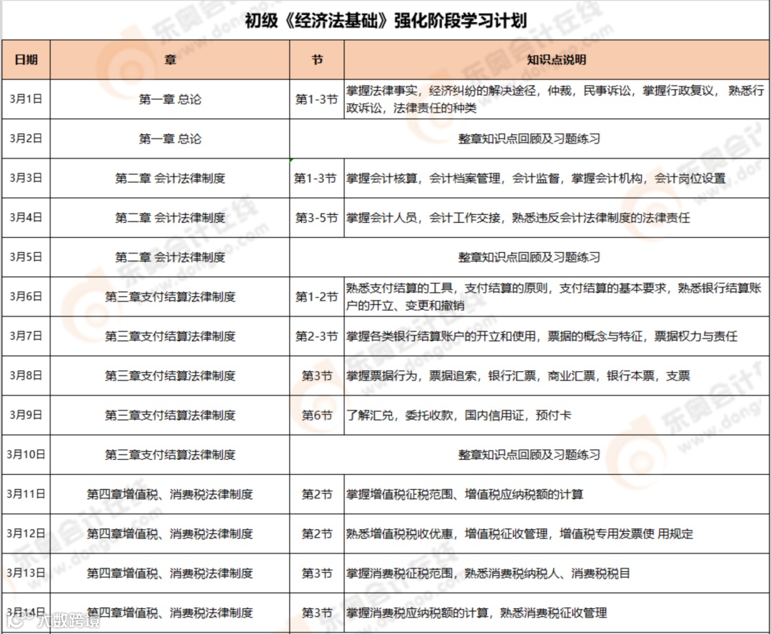
经济法基础
阶段目标:
经过基础阶段的全面学习,强化阶段的备考任务就是更深入的掌握所学内容。通过大量做题的方法扫除知识盲点、了解出题思路、学会举一反三,能够灵活运用答题技巧。
再通过跨章节测试,熟悉初级会计考试氛围,提高做题准确率,为接下来的备考阶段做准备。
完整版PDF文件请关注【东奥会计在线】
发送“初级计划”免费领取
书课搭配,助你轻松过关
强化阶段备考建议搭配东奥的书课巩固基础,为冲刺阶段做好准备。
【书】《轻松过关一》、《轻松过关二》、《轻松过关三》
《轻松过关一》应试指导及全真模拟测试
具有多年会计考试辅导经验的东奥编著名师对21年最新教材与大纲进行深入解读,基础知识讲解全面,紧扣考点,学练同步,是财会界知名教辅,也是通关初级会计的必备王牌!
《轻松过关二》通关必做600题
《轻一》名师亲编题库,题目精炼、分类精准、归纳练习。每题均配有名师深度解析,以题带点,“反查”巩固,不留疑惑。
《轻松过关三》历年试题多维度精析
东奥名师甄选近三年十套历年试题集,结合最新考纲,对历年试题进行详尽解析,洞悉考题方向,揭秘命题规律,从源头直击考点。
【课】短期冲刺VIP班
12位冲刺名师,37h核心直播课,2大精华题库,14套点押密卷精讲。名师直播带学,针对初级考前学习问题,精准发力!短短36天,助你轻松提分!
限时购《轻一》书课包
免费送短期冲刺VIP班
扫码直达官网
丨本文由东奥会计在线(ID:dongaocom) 原创。
若须引用或转载,请务必与我们联系并在文首注明以上信息。未经授权擅自转载者将被依法追究法律责任。⊙东奥会计在线 保留所有权利。
点分享
点收藏
点点赞
点在看

