奥奥知道,查完成绩的小伙伴最关心的就是成绩复核和考后审核的消息,前者关系到能否逆风翻盘,后者关系到能否顺利拿证📗
奥奥说过会每天帮大家关注消息,及时转达~
DONG AO
考后资格审核
如果你已经3科通过,等着拿证,那么你需要关注「考后审核」的消息了。
考后审核通常审的是学历、工作年限是否符合中级报考要求。
有些地区要求继续教育、信息采集、以及居住证和社保,这个不同地区差异较大,小伙伴们可以留意当地财政厅的通知哦~
考后审核时间汇总
最新消息
云南
图片来源:云南财政厅官网
楚雄考区
楚雄考区会计考试管理机构咨询电话
州会计考办咨询电话:0878-3122848、3123668。
楚雄市:0878-3121805 双柏县:0878-7712007
牟定县:0878-5223129 南华县:0878-7221881
姚安县:0878-5724503 大姚县:0878-6222914
永仁县:0878- 6719116 元谋县:0878-8216423
武定县:0878-8836266 禄丰市:0878-4122029
广东
图片来源:广东财政厅官网
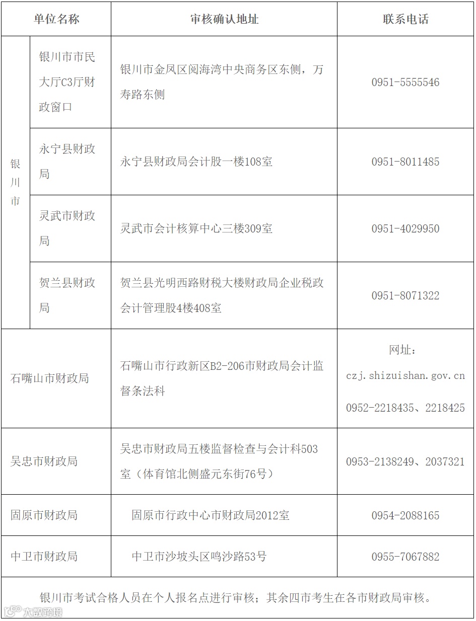
宁夏
图片来源:宁夏财政厅官网
报名信息表补打印地址:http://58.56.20.38:81/ksbm/usercxbmb21z40.jsp
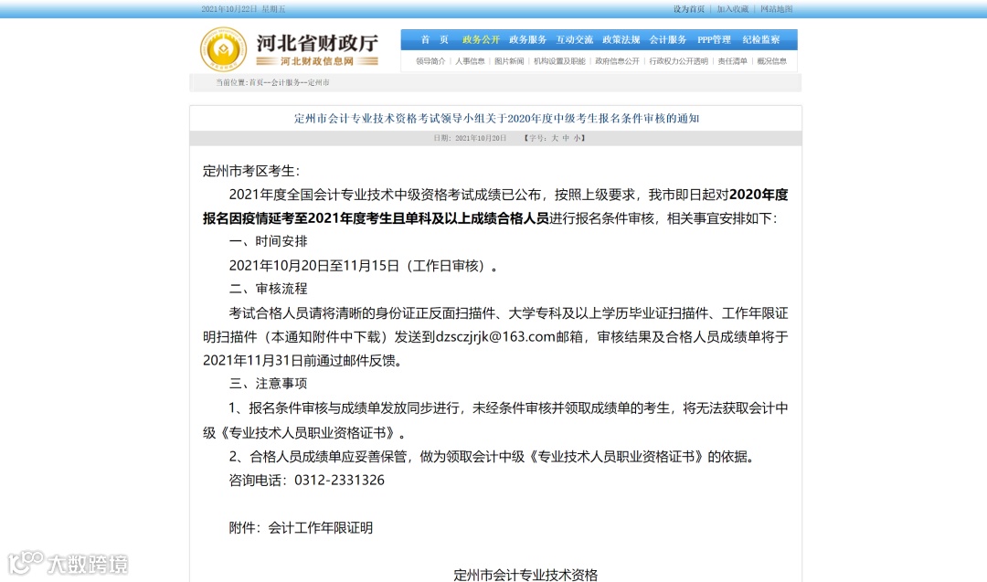
河北定州
图片来源:河北财政厅官网
北京
图片来源:东奥会计在线
以上是奥奥按之前公布的信息整理了考后审核地区和时间,具体还请以当地官方公布为准。
考后审核的重要性
这件事不做,考试通过也不能拿证!
其实,每年都有不少考生因此失误导致考试通过却无法拿证。
去年年底,就有官方公布消息:
广州
图片来源:广州财政局官网
经统计,广州市2020年度中级考试合格9196人,其中审核通过522人,审核未通过26人,逾期未参加审核15人。
也就是有41名考生60分以上的中级考生无法拿证。
四川
图片来源:四川财政厅官网
四川省2020年度会计初、中级资格后审已于11月13日截止。
鉴于部分考试成绩合格考生因故未能按时参加考试资格审核,拟于2021年3月中旬安排一次补审。
如考试成绩合格人员再次未在规定时间内进行资格审核,将承担无法拿证的后果。
想要拿到资格证的小绿本本,很多考生还需要进行考后资格审核!
Tips:考后审核地区以及其他方式审核地区,在成绩公布后要及时关注本地区的政策,在规定时间内完成资格审核!
其他问题
你还可能关心的一些事儿!
关于资格审核,你还可能有一些疑问,奥奥为大家总结了几点,希望能为你解惑~
到底什么是考后审核?
报考人员于报名时间段内登录网报系统填写报名信息、上传照片。
成绩公布后,合格人员持学历证书、居民身份证等材料,在规定时间内,到报名地会计考试管理机构进行资格审查,未通过资格审查的将不能获得会计中级资格证书。
考试成绩公布后一个月内,各省级考试管理机构完成合格人员相关信息复核、确认工作,并向财政部会计资格评价中心报送考试合格人员相关信息及书面报告。
通过几科可以进行考后资格审核?
考后资格审核是需要大家通过全部考试科目后才进行的,而且只能在规定的时间内完成,请大家及时关注本地相关政策!
如果考后审核没有通过怎么办?
财政部关于资格审核的报名简章里明确规定,对于审核未通过的考生,成绩作废不予发放证书!
所以,资格审核是非常重要的一个环节,考生们千万不要掉以轻心,报名时一定要仔细辨别好自己是否符合中级会计师考试的报名条件,确认符合条件再进行报名。
不要等到全部科目都通过了然后没有通过审核不能拿到中级会计师资格证!
DONG AO
关于成绩复核
成绩复核时间汇总
最新消息
北京
图片来源:北京财政局官网
吉林
图片来源:吉林财政厅官网
Tips:宁夏地区通知前文已整理,不再赘述。
推荐阅读
部分内容来源于网络,侵权请联系删除。若须引用或转载,请务必与我们联系并在文首注明以上信息。
点分享
点收藏
点点赞
点在看





