这些地区明确要求继续教育
由于2021年中级会计师考试报名简章还没有公布,小编为大家整理了2020年“全国会计资格评价中心”公布的中级会计考试报名条件,供大家参考!

从以上2020年中级会计师报名条件中并没有看到对于继续教育的要求,但是各个地区的报名简章并不统一,很多在此基础上有其他的规定,如对于继续教育的要求等,继续和小编往下看!
很多地区在2020年报名简章中对于会计继续教育的相关事情都有所涉及,小编在此整理部分地区,供大家参考!具体信息请大家以2021年中级会计师报名简章为准!
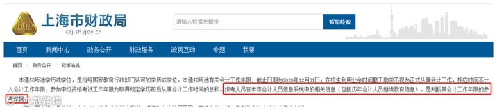
上海市:

江苏省:

山东省:

江西省:

在2020年江西省中级会计报名简章上规定:上传2016年至2018年按规定完成当年会计继续教育的材料(如继续教育合格证或本人在“江西省会计综合管理服务平台”-“信息采集”中反映完成继续教育的截图等,经济、统计、审计专业技术人员也应尽可能的上传相关的继续教育完成情况资料)
福建省龙岩市:

和以上一样涉及到会计继续教育的地方还很多,请大家在2021年报名简章公布的时候仔细阅读本地区的报名简章,以免有所遗漏!
不参加继续教育,证书会…
不参加继续教育的后果全在这里,希望大家看完一定要重视起来。
目前已经有相当一部分地区把继续教育和会计职称考试相挂钩。不要再不以为意,觉得继续教育无关紧要了!在职称考试报名当中,就有不少考生因为继续教育问题而导致报名退回!

而且这样的情况不在于少数:


没参加继续教育,考过了也无法通过审核,无法取证!
由此可见,会计继续教育事关每一位会计人员的考证之路!请大家尽量完成继续教育!
会计从业考试取消后,会计继续教育不再跟证书挂钩,而是跟人挂钩,明确规定只要从事会计工作就必须参加继续教育。
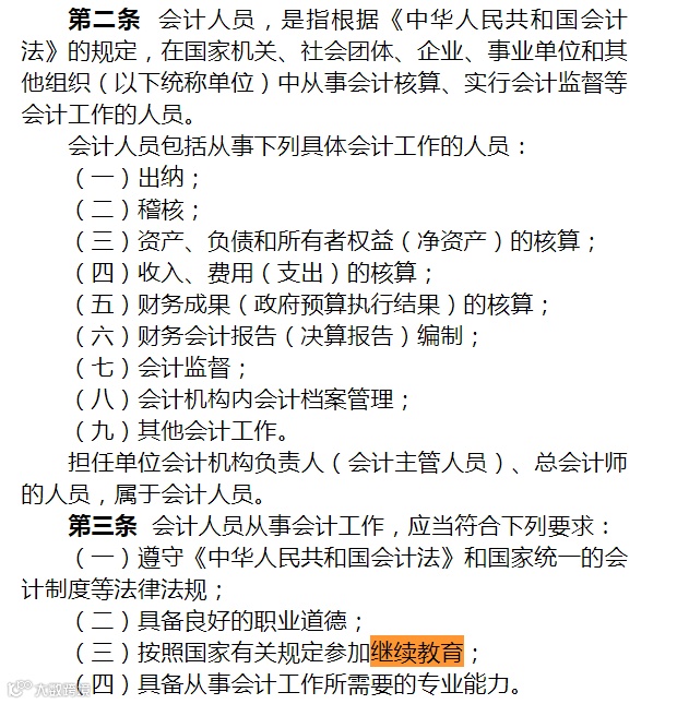
根据财政部颁布《会计人员管理办法》中明确规定:


因此,没有参加继续教育也可能影响会计职称证的有效性,虽然没有明确的规定,不参加继续教育,会计职称证就会被作废,但可以确认的是,国家后续会有对应的措施来促使会计人员参加继续教育。
《会计专业技术人员继续教育规定》第二十一条指明:
继续教育管理部门应当加强对会计专业技术人员参加继续教育情况的考核与评价,并将考核、评价结果作为先进会计工作者评选、高端会计人才选拔等的依据之一,并纳入其信用信息档案。
也就是说,不参加继续教育,在参与评优评先、高端选拔中失去竞争力,各种优渥的福利待遇也都将与你擦肩而过。
如果想要在会计行业中成为佼佼者,参加继续教育是必不或缺的。
继续教育新规中明确说明用人单位要把会计人员升职加薪的机制与是否参加继续教育相结合。
由此可见,在会计人员的职场竞争中,继续教育的完成情况都变成了一项重要的考核依据,如果忽略继续教育的学习,可能失去明显的优势,可能无望升职加薪。
就问下大家,上面列举的不完成继续教育将面临的处理结果,哪个是你所能承担的呢?
继续教育参与流程
(以广东省为例)
那么,继续教育要怎么处理?没办理会怎么样?可以补吗?今天统一回复!
以广东省为例,具体操作如下所示:
第一步:进入广东省人社厅官网,再滑到最下方找到广东省继续教育系统(http://hrss.gd.gov.cn/)

第二步:进入系统后,根据个人情况选择以什么身份登录进入。


第三步:根据个人身份信息进行注册登录处理。


第四步:根据个人情况,选择培训班或自学教育进行继续教育学分处理。

4
继续教育热点问题答疑汇总,请收藏!
继续教育热点问题答疑汇总,请收藏!
会计专业人员继续教育新规已正式实施,此前会计证考试也正式取消。那么,对于刚刚通过初级会计师考试的在校大学生来说,还要不要进行继续教育呢?
一是持有会计证的人群,二是从事会计工作的人。凡是符合这两个条件任一都要参加继续教育。
若今年取得证书,明年就要继续教育。若从事会计工作而没有会计证书,开始工作的第二年就要继续教育。
按照往年,继续教育一般会从2月开始陆续开展,大多数地区是8、9月开始的,直至年底结束。
按照规定是要补的,不补肯定对未来考取证书以及参加会计工作有影响,具体可以咨询当地财政厅。
登录当地的财政厅网站,进入继续教育查询相关栏目,输入信息就可以查到继续教育的情况。
按照以往,一般是在工作地继续教育,但各地的规定有所不同,建议咨询工作所在地的财政厅和发证的财政厅。
通过一门,可以去当地财政厅办理视同通过、免去继续教育的手续,但其实也算是继续教育。若没通过,就按一般途径参加继续教育。
会有影响。目前会计人员都要在税务局实名登记,从事会计工作却不参加继续教育,税务局会知道,很可能会有严重的后果。
GO


丨本文由东奥会计在线(ID:dongaocom) 原创整理发布,部分信息来源于广东人社厅官网。若须引用或转载,请务必与我们联系并在文首注明以上信息。

