准备参加2022年考试的小伙伴
还在纠结现在学习是不是太早吗?
不要再纠结了
你在纠结的同时别人已经在悄悄积累
未雨绸缪啦!
👉提前了解自己是否符合22年中级报考条件
👉立fiag,22年必须拿下中级
👉寻求22年备考中级考友互相督促、学习
👉寻求上岸考友指导,一年准备过3科
他们为什么准备这么早?
1、报考人数再创新高,竞争激烈;
2、中级涉及科目多,内容复杂,备考压力大;
3、考试覆盖面广,题量大,出题综合性强;
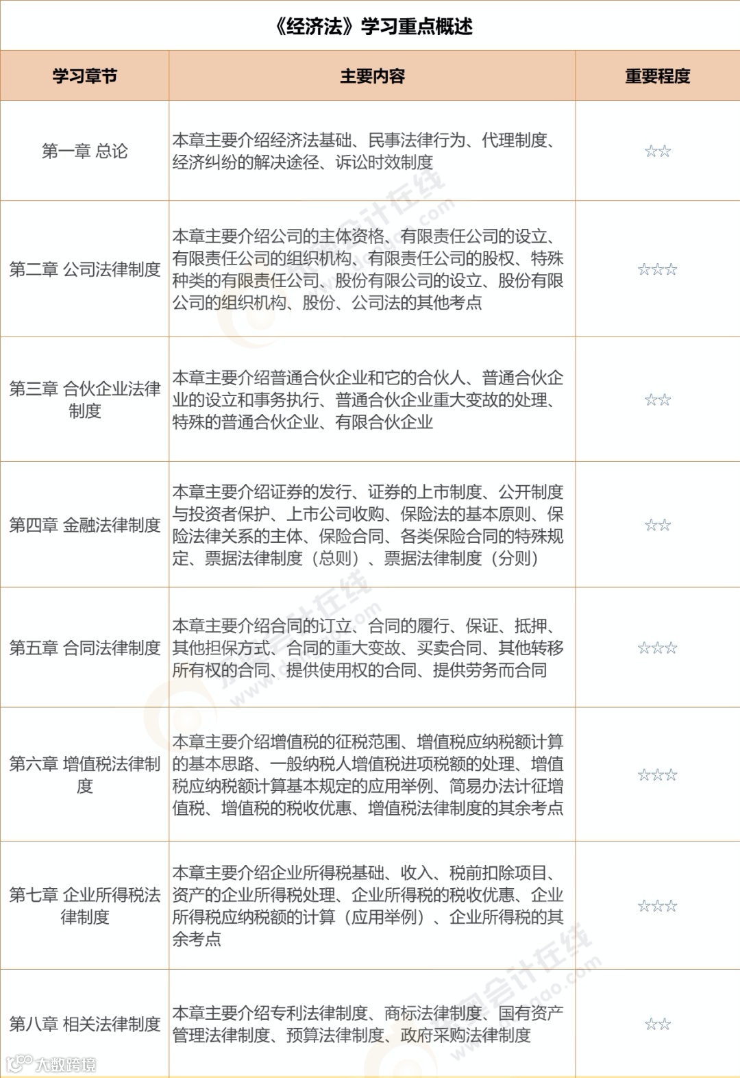
👉来看看中级考试到底涉及多少内容:
👉所以再来问你:你认为现在备考,还早吗?
在中级考试的备考大军中,其中类型特征比较鲜明的有在职考生、全职考生、大龄、宝妈族考生,面对要求两年内通过全部科目的中级会计职称考试,可谓考场如战场。
备考困扰
1、不知道如何做学习规划;
2、如何才能快、准、狠的抓住学习重点;
3、备考有哪些可以学习的诀窍和答题技巧?
在22年备考的路上,小奥相信,首次备考中级的考生心情都差不多!
如果想快速入门中级、想做一个完美备考规划、想一年轻松拿证…有没有什么好办法呢?
有!今天小奥就为大家带来这个特大好消息!
22年中级备考轻松抢学集训营
免费开启!重磅上线!
4节直播课教你如何快速入门
高效抢学22年中级
识别二维码,立即抢占免费名额
手把手带你入门
从0开始为你规划
极速入门,高效备考!
快速掌握核心,高效上岸!
在训练营中你将收获
▪️ 讲师亲授的备考技巧:
10年教学经验的学霸老师亲自授课,拆解讲授备考技巧,让你迅速找准方向,不再迷茫!
▪️ 全科清晰的备考规划:
22年中级该如何规划?不知道该从何入手学习怎么办?如何才能一年过3科?一切一切,手把手教你!
▪️ 5天全程带学服务:
免费报名、免费入群,班主任带学,小伙伴共同伴学,每日督促学习,还有答疑解惑,让你备考之路不再孤单!
▪️ 中级必备资料干货:
参与训练营,不仅能学到备考规划,还能收获东奥独家中级备考资料。
精细化社群服务
DONAO
01
每天直播1-2小时,全程实打实干货
训练课程采用领学人双师直播的课程形式,名师讲内容和现场即时互动答疑一个不落!
02
社群伴学,保姆式教学体验
领学人入驻社群答疑解惑、全天贴心伴学督学,带你打败懒惰,告别拖延!
别的同学花费大量时间查资料问朋友、网页搜了一页又一页也很难解决的问题,你只需要在班课群里提问,就能得到解答哦!
高分学霸领学人全程为你答疑,并有着多年会计工作、教学经验!直播课上和老师直接互动,课后在群里即时答疑!
往期班级群服务
往期班课群服务受到了广大学员的强烈好评,训练营期间学习氛围很好。同学都说,学习这件事有老师领着、有同伴一起真好!
每天2小时
手把手教你过中级!
扫码速来领课
👇
03
朗读者计划
知识点精讲+睡前磨耳朵回顾,轻松复习重点内容,沉浸式学习让知识点记得更牢固,每一分钟都是精华。据说睡前复习效果更佳哦~
还记得我们上学时是如何学习英语的吗?多听多记!其实中级也能这样学!
我们精心梳理了中级考试的重要知识点,并以专业却易于理解的方式进行解释、录制成音频,让你能利用不起眼的碎片时间不断充实、不断提高!
上班的路上能多学一个法条,吃饭时能多记一个考点,睡觉之前能多巩固一遍知识,积少成多,轻轻松松!
04
作业批改指导
同学们完成的作业都有领学人帮助批改答疑。个性化讲授+课后辅导,认真跟着集训营的节奏,有学有练,效果翻倍。转战中级绝对稳了!
05
中级必备资料包
除了课堂上满满的干货,奥奥还为大家准备了中级学习必备资料包!你一定用得上!
为了鼓励大家每天坚持学习,资料会在每天学习之后由班主任发放哦~
奥奥贴心提示
不用担心学不会:四天课程循序渐进,老师讲解通俗易懂。每次上课前都有课前预习,跟着课堂节奏,一定学得懂!
不用害怕难坚持:每天上课前班主任都会提醒你,同学们在群里也会互相监督,课程完成还有及时奖励!
充分利用宝贵时间
入门中级备考并不难
扫码快速立即占座
👇
推荐阅读
丨本文由东奥会计在线(ID:dongaocom)整理。
部分内容源自于各地区注协等,若须引用或转载,请务必与我们联系并在文首注明以上信息。

