现在距离初级会计考试仅剩86天,各地已陆续公布2021年初级会计考试考务安排,准考证打印时间也在其中,奥奥为大家整理如下,建议大家收藏备用。

最新准考证打印时间

注意事项:
务必在打印时间段内登陆指定网站下载准考证,未在上述时限内下载打印准考证的,视作放弃考试。报考人员务必保存好准考证,用于后期成绩查询。准考证相关信息必须和身份证一致。

准考证打印相关信息
准考证打印时间:各地不同,具体打印时间由当地考试管理机构在2020年4月10日前公布。
准考证打印入口:全国会计资格评价网和各地考试管理机构指定的媒体。
准考证的重要性:根据《全国会计专业技术资格考试考场规则》,初级会计考试开始前30分钟,考生凭本人准考证和有效居民身份证(香港、澳门、台湾籍考生凭有效身份证明)进入考场。

距离21年初级考试仅剩86天
乾坤未定,你我皆是黑马
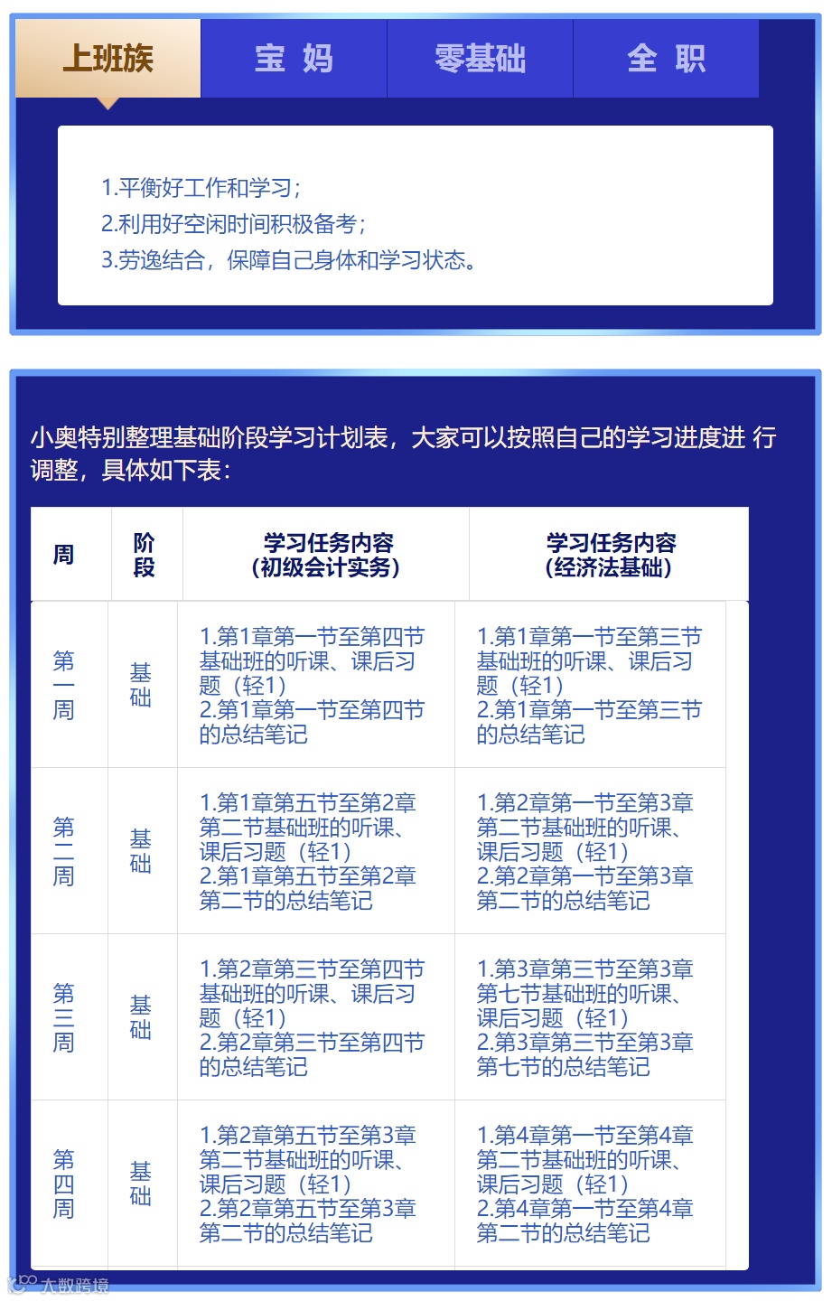
21年考生如何合理规划备考?
仅需五步,东奥带你轻松通关初级!
初级科目要点精析
快速掌握学习要点、命题规律
为你定制专属学习计划
初级备考礼包
超值课程免费抢!

名师课程指导
带你更快抓住重点

书课一体带你系统学习
限时优惠助你决胜初级考试

现在扫码领初级备考福利



丨本文由东奥会计在线(ID:dongaocom) 原创整理发布,部分内容来源于财政局网站。若须引用或转载,请务必与我们联系并在文首注明以上信息。

