
行业大事儿,金税四期,终于敲定!
为什么说金税四期是最严稽查?
11月起需要注意什么?
四期和三期又有什么不同?
今天奥奥就为大家总结一下~
DONG AO
三期or四期 什么区别?
金税三期的核心就是以票控税。
开票方开完了票就需要拿到税务局做认证,这样就会产生1个票号。
接收发票的,这个月底也要去税务局认证,也会产生1个票号。
两个票的数字是一样的,就可以消掉了。
这样一来,收入、成本和费用都通过发票被税务局监控。
如果有开票公司开了票以后没有认证就跑路了,买了这样的发票,然后进行了认证就无法抵消,税务局一定会找到您。
但是在金税三期,以票控税的基础上,还有一个环节会有漏洞,那就是多套账。
而金税四期到来,核心就是以数据控税。
行业的毛利率,税处理费用和收入的比,进项税、销项税等。
这些数字与收入利润有高级关系,数值大幅超出或者少于系统会自动报警,就能够从数据上发现多套账和其他偷税漏税行为。
金税三期到金税四期,意味着企业更多的数据将被税务局监控,以后想在税务上动歪脑筋就更加行不通了~
DONG AO
金税四期要来了
9月15日,在金砖国家税务局长视频会议中,国家税务局长王军在会议上发言:我国正向“以数治税”时期迈进,税务工作将进入一个新的时代,金税工程四期建设已正式启动实施!
图片来源:税局官网
这次不仅仅是税务方面,“非税”业务也被纳入其中,要对业务进行更全面的监控。
同时搭建了各部委、人民银行以及银行等参与机构之间信息共享和核查的通道,实现企业相关人员手机号码、企业纳税状态、企业登记注册信息核查三大功能。
东奥名师集体“出道”?!!
戳卡片预约
来Pick你心中的C位
👇👇👇
DONG AO
这9类企业要小心了
一、虚假开户企业
二、空壳企业
三、少交个税和社保的企业
四、库存账实不一致的企业
五、虚开发票的企业
六、收入成本严重不匹配的企业
企业自身的收入与费用严重不匹配;
重点费用异常(如:加油费、差旅费等);
与同行业对比收入、费用异常等等。
七、申报异常的企业
八、税负率异常的企业
九、常年亏损企业
DONG AO
这41种行为不要再有了!
1、商贸公司进、销严重背离,如大量购进手机、销售的却是钢材。
2、企业长期存在增值税留抵异常现象。
3、企业增值税税负异常偏低。
4、企业增值税税负偏高异常。
5、公司常年亏损,导致企业所得税贡献率异常偏低。
6、公司自开业以来长期零申报。
7、公司大量存在现金交易,而不通过对公账户交易。
8、企业的往来账户挂账过大。
9、企业存货过大。
10、企业大量取得未填写纳税人识别号或统一社会信用代码的增值税普通发票
11、企业存在大量无清单的办公品增值税发票。
12、公司缴纳的增值税与附加税费金额比对异常。
13、企业连续三年以上盈利但从来不向股东分红。
14、企业存在大量发票抬头为个人的不正常费用。
15、企业所得税申报表中的利润数据和报送的财务报表的数据不一致异常。
16、增值税纳税申报表附表一“未开票收入”填写负数异常。
17、增值税申报表申报的销售额与增值税开票系统销售额不一致预警。
18、无免税备案但有免税销售额异常。
19、无简易征收备案但有简易计税销售额的预警风险。
20、开票项目与实际经营范围严重不符异常。
21、增值税纳税申报表附表二“进项税额转出”为负数异常。
22、公司只有销项但是从来没有进项出现异常。
23、公司只有进项但是从来没有销项出现异常。
24、新成立的公司频繁发票增量异常。
25、新成立的公司突然短期内开票额突增异常。
26、工资薪金的个人所得税人均税款偏低异常风险。
27、个人取得两处及两处以上工资薪金所得未合并申报风险。
28、同一单位员工同时存在工资薪金所得与劳务报酬所得的异常。
29 、个人所得税和企业所得税申报的工资总额不符出现的异常风险。
30、期间费用率偏高异常
31、大部分发票顶额开具,发票开具金额满额度明显偏高异常。
32、大量存在农产品抵扣异常。
33、公司账面上没有车辆但是大量存在加油费等异常。
34、外埠进项或销项税额比重严重过高异常。
35、增值税专用发票用量变动异常。
36、纳税人销售货物发票价格变动异常。
37、法人户籍非本地、法人设立异常集中。
38、企业大量存在“会务费”“材料一批”“咨询费”“服务费”“培训费”等无证据链的关键词。
39、少缴或不缴社保。如:试用期不入社保;工资高却按最低基数缴纳社保。
40、企业代别人挂靠社保。
41、员工自愿放弃社保,企业就没有给入。
DONG AO
10个常见又易被忽略的风险点
一、私车公用涉税风险点提示
二、取得不符合规定增值税发票入账
税种:增值税、城市维护建设税、教育费附加、企业所得税
应一次性填开,项目齐全,不缺章,无虚假取得,如不符合规定,专票不予抵扣增值税进项税额,企业所得税税前不予扣除。
Tips:不仅仅是票面问题,有时涉及到的常识也要略知一二。
三、应税未申报缴纳印花税
四、税率适用错误
五、企业所得税限额扣除项目涉税风险
罚款指的行政罚款。比如交通罚款,环保罚款等等。
滞纳金有定语,税收。也就是说,除了税务机关依法征收的滞纳金之外,其余滞纳金都是可以扣除的。
另外,要区分什么样的情况下属于广告性的赞助支出,什么情况下属于非广告性质的。
广告支出一定是为企业达到宣传的效果,广而告之。有曝光,有提高知名度的后果,可以判定为是广告性的。反之,则有可能会被认定为赞助支出。
六、工资薪金及“三项经费”未按规定扣除
工资薪金,指企业每一纳税年度支付给在本企业任职或者受雇的员工的所有现金形式或者非现金形式的劳动报酬,包括基本工资、奖金、津贴、补贴、年终加薪、加班工资,以及与员工任职或者受雇有关的其他支出。
关键词是非现金形式。如果发放给员工个人是非现金,也要计入工资薪金扣缴个人所得税。
《企业所得税法实施条例》第三十四条规定,企业发生的合理的工资、薪金支出,准予扣除。
什么是合理的工资薪金支出?
根据国税函〔2009〕3号通知第一条规定,税务机关在对工资薪金进行合理性确认时,可按以下原则掌握:
(一)企业制订了较为规范的员工工资薪金制度;
(二)企业所制订的工资薪金制度符合行业及地区水平;
(三)企业在一定时期所发放的工资薪金是相对固定的,工资薪金的调整是有序进行的;
(四)企业对实际发放的工资薪金,已依法履行了代扣代缴个人所得税义务;
(五)有关工资薪金的安排,不以减少或逃避税款为目的。
以上五个原则默认是同时满足的。
因此,企业存在虚列工资也不要偷着乐,随时都有崩盘的可能。
毕竟社保现在划入了税务管理,个人所得税和企业所得税又成功合体。工资还是据实列支比较保险。
对于三项经费,限额扣除的基数都是实际发放的工资薪金总额,如果提取工资但还没发放给员工,不可以作为限额计算的基数。
工会经费的扣除比例是2%,是否取得《工会经费拨缴款专用收据》是关键。如果没有取得收据,不可以税前扣除。
建议参考文件《中华全国总工会办公厅关于加强基层工会经费收支管理的通知》 (总工办发〔2014〕23号)所规定的支出范围进行使用。
职工教育经费的扣除比例是8%,主要关注不允许列支的范围。
员工取得社会上的学历以及社会上自己攻读的学位,比如MBA等,都是不允许在职工教育经费之中列支的。
职工福利费的扣除比例是14%,主要关注细节部分。
比如员工休探亲假,路费在职工福利费中列支。但是探亲假期间得到的单位补助,是计入工资薪金的。两者不要搞混。
还比如退休职工发生的工资福利等等,有的企业顺手就放入了职工福利费,此类支出放入哪个费用都不可以,根据相关性原则,是不允许税前列支的。
工资薪金和三项经费的确是很平常的税收知识点,但也不能掉以轻心。
七、购置不动产未及时申报契印房土等税收的风险
购置房屋和土地时,要注意小税种的申报和缴纳。
案例:
检查人员对A企业2016年进行税务检查时,发现企业2016年7月份购进办公用房一处,建筑面积300平方,价税合计315万,取得了5%的增值税专用发票,2016年9月该房产交付使用,单位一直未取得房产证。
财务人员以未办理房产证为由来解释一直未去税务机关申报缴纳契税、印花税、房产税、城镇土地使用税的原因。
这个解释站的住脚吗?企业购入不动产应如何确认纳税义务时间?
《中华人民共和国契税暂行条例》规定:契税的纳税义务发生时间,为纳税人签订土地、房屋权属转移合同的当天,或者纳税人取得其他具有土地、房屋权属合同性质的当天。纳税人应当自纳税义务发生之日起10日内,向土地、房屋所在地的契税征收机关办理纳税申报,并在契税征收机关核定的期限内缴纳税款。
《中华人民共和国印花税暂行条例》规定:应纳税凭证应当于书立或者领受时贴花。根据印花税税目税率表,不动产转让按照“产权转移书据”征收印花税,税率为0.05%。
根据以上规定,A企业应该在签订购房合同后及时申报缴纳印花税。
《关于房产税、城镇土地使用税有关政策规定的通知》(国税发﹝2003﹞89号)第二条第一款规定:购置新建商品房,自房屋交付使用之次月起计征房产税和城镇土地使用税。
根据此规定,A企业应该在2016年10月,也就是房产商交房的次月开始申报房产税与城镇土地使用税。
因此,没有取得房产证不代表纳税义务没有发生。
纳税义务发生时间,不仅仅体现这一个稽查案例之中,也不仅仅只限于小税种之中。
增值税纳税义务发生时间也是需要重点关注的风险点。
八、享受税收优惠未留存备查的风险
享受各项税收优惠政策,一定要注意四个字,留存备查。
个人所得税专项附加扣除、增值税加计抵减、各税种免征、减征政策等等,基本上自行申报即可享受优惠的,都离不开对相应材料“留存备查”的要求。
如果后续管理中要求出具相应材料而无法提供,不但已经享受的政策不能继续,还有可能会被处于行政处罚。
九、会议费无附件入账的税收风险
会议费因为它本身的特殊性,包含住宿、餐饮、会务、福利等多项费用,因此检查时会特别关注。
实务中可以参考文件《中央和国家机关会议费管理办法》(财行〔2016〕214号)规定,一般情况下需要附(包括但不限于)会议简介、会议材料、费用明细单、外部会议邀请函等资料。
有些会议费原始凭证附的是大额的住宿发票和餐饮发票,这种更不可取。正常开会保存资料又有什么难度呢?
因此,会议费列支请不要掉以轻心,更不要把会议费当作费用列支的万金油。
十、不注意纳税信用致使进入黑名单的风险
从古至今,诚实守信都是被注重和赞扬的行为。纳税信用也是如此。信用好,得激励。信用差,受惩戒。
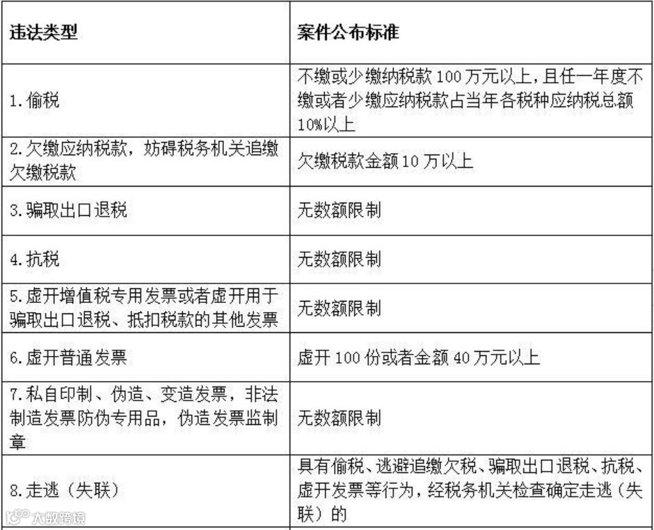
企业发生以下九项违法行为之一,属于重大税收违法案件,纳税信用将会直接被评为D级,列入税收违法黑名单。
什么是税收违法“黑名单”?
把企业纳税信用与法人、财务人员信息“捆绑”起来共同列入失信系统,向社会公布失信案件信息,并将信息通报人民银行、公安机关等相关部门,共同实施严格监管和联合惩戒。
企业失信与企业破产不同,破产以公司财产份额为限,而信用涉及到经营企业的个人本身。
法定代表人和财务负责人都是一根绳上的蚂蚱。什么不能乘飞机坐高铁,不能住星级酒店那都还是小事。
最严重的情形是,只要公司信用为D级,那么原法定代表人成立再多的新公司,所有成立的新公司纳税信用都会评为D级。而财务负责人无论跳槽到天涯海角,只要被监控到担任财务负责人,所跳槽的新公司纳税信用也降为D级。
DONG AO
15条善意提醒
01、金税四期从名称上可以看出,属于金税三期的升级版。
02、金税三期,实现了对国税、地税数据的合并及统一,其功能是对税务系统业务流程的全监控。而金税四期,不仅仅是税务方面,还会纳入“非税”业务,实现对业务更全面的监控。同时搭建了各部委、人民银行以及银行等参与机构之间信息共享和核查的通道,实现企业相关人员手机号码、企业纳税状态、企业登记注册信息核查三大功能。信息共享、信息核查!
03、一句话就是“金税三期”实现了“国地税”数据的合并,而“金税四期”需要解决的不仅是税务方面,还有“非税”业务,需要实现多维化、全方位的全流程监控。
04、金税四期上线之后,企业更多的数据将被税局掌握,监控也呈现全方位、立体化,国家要实现从“以票管税”向“以数治税”分类精准监管转变。
05、下一步,新的税收征收管理系统将充分运用大数据、人工智能等新一代信息技术,从而实现智慧税务和智慧监管。各个部门的数据共享,并以大数据为支撑,实现每个市场主体全业务全流程全国范围内的“数据画像”,未来每一家企业在税务部门面前都是透明的。
06、金税四期上线之后,对纳税人的监控可以用四个全来说明,全方位、全业务、全流程、全智能。
07、金税四期上线之后,对资金的监控将会更为严格,特别是个人卡交易,个人名下一张银行卡涉案,5年内不能开新户,禁用手机支付,包括微信和支付宝,买个菜都只能给现金,所有业务都得去柜台办;同时计入征信,基本告别信用卡和房贷车贷。从而真正实现“让守信者处处受益、让失信者处处碰壁”!一旦失信、你将寸步难行!
08、银行税务共享信息的时代到来了!
2019年6月26日,中国人民银行、工业和信息化部、国家税务总局、国家市场监督管理总局四部门联合召开企业信息联网核查系统启动会。中国工商银行、交通银行、中信银行、中国民生银行、招商银行、广发银行、平安银行、上海浦东发展银行等8大银行作为首批用户接入企业信息联网核查系统。最大的亮点就是企业信息联网核查系统搭建了各部委、人民银行以及银行等参与机构之间信息共享、核查的通道,实现企业相关人员手机号码、企业纳税状态、企业登记注册信息核查的三大功能。
09、随着金税四期的上线,下一步对于高净值人群来说,伴随着自然人纳税识别号的建立和新个税中首次引入反避税条款,个人的资产收支更加透明化。
10、随着金税四期的快速推进,预计将会构建更强大的现代化税收征管系统,实现全国范围内税务管理征收业务的通办,实现“税费”全数据全业务全流程全数据“云化”打通,进而为智能办税、智慧监管提供条件和基础。
11、随着金税四期的快速推进,以及随着税务大数据的不断深入和渗透,隐藏在底层、水下和背后的肮脏交易事项会很快漏出水面。信息共享打破信息孤岛,监管只会越来越严,社保的规范化是必然的趋势,大大推动企业主动合理规范社保缴纳问题。
12、面对金税四期的上线,未来企业的财务合规和税务合规,将是唯一出路!投机取巧、巧取豪夺、变换名目、虚开虚抵、到处找票等终究纸包不住火,到头来必将是一条死胡同!企业必须尽快步入财务合规改造期,规范做账和依法纳税,就是最好的税务筹划!越规范、越节税、风险越低!不规范,就是等死,永远做不大!记住合规第一:否则辛辛苦苦几十年,一夜回到解放前!
13、国家在特殊时期虽然会给企业留出优惠政策和一定空间余地,但是并不代表国家会视而不见、更不代表国家会放任自流任其发展,因此企业应走好每一步、且行且珍惜!一切没有实际业务为前提的开票行为属于虚开发票行为,税收洼地不是避税天堂,更不是万能的!“税收洼地”不是不能用,而是不能“滥用”!
14、面对金税四期的上线,会计人员做账更是建立在真实业务的基础上,一定要反映业务的来龙去脉,回归业务的真实的商业本质,无中生有的账务处理和税务处理必将给自己带来巨大风险!企业一定要做一个真实的自己,让真实的业务真实再现,回归业务的本来面目和商业本质!
15、国家对民企的监管态度,标志就是“查账户查到了什么程度”,2021年以及即将到来的2022年将会是监管最严的一年,大家拭目以待,且行且珍惜!未来几年更是财务需要创新的一年,要敢于创新、不要安于现状、墨守成规!一定要记住,稽查作为税务征管上的最后一道防线!你不理税,税必理你!现在就是大浪淘沙的时代,能够留下了的企业就是好的企业!这是一个最好的时代,也是一个最坏的时代!
东奥主题盛典
10月31日~11月3日
东奥四场主题盛典
群师齐聚,惊喜送送送!!!
送黄金、送iPhone13、送Macbook、
送全套轻一、送海量免单、送东奥终身卡、
狂撒100+次红包雨
“书中自有黄金屋”,
这四天,守住东奥直播间,
你就是最赚的“尾款人”!
👇👇👇
推荐阅读
部分内容来源于网络,侵权请联系删除。若须引用或转载,请务必与我们联系并在文首注明以上信息。
点分享
点收藏
点点赞
点在看


