各位学员朋友们,《轻松过关》正在快马加鞭地奔向你们啦(《会计》和《经济法》将在3月25日发货)!
还没有收到实体书、想了解小轻的小伙伴,奥奥今天带你先睹为快。
今年全新升级后的《轻一》采用墨黑色和天蓝色双色印刷,单页内分双栏,美观大方,清晰明了。
今年《轻一》化身为全能“钢铁侠”,是你备考学习的全能ACE搭档,从基础到冲刺,没他不行!
第一部分为命题规律总结及趋势预测,第二部分为考点精讲及同步训练。
在考前40~50天还会为已购《轻一》的考生赠送邮寄三套精编模拟题,让你在考前负重训练,冲刺夺分。
请关注公众号东奥注册会计师
发送关键词“试读”领取
CPA6科《轻松过关》试读▼
第一部分:命题规律及趋势预测
《轻一》将帮考生站在宏观层面,清晰了解2021年的重要考试政策。
包括考试安排,近年的考试趋势;
教材基本情况、主要变化;
近年的考试命题规律总结,包括题目类型及分数、命题规律总结及今年的命题趋势预测;
复习方法与高效复习技巧。
收到《轻一》后,一定要认真阅读第一部分,能帮助你提纲挈领、迅速抓住主要矛盾。从高处、从远处着手复习。
第二部分:考点精讲与同步训练
“基础不牢,地动山摇”。《轻一》第二部分将根据各科目考试的特点,使尽浑身解数帮助考生理解考点,建立知识体系。
向左滑动看更多
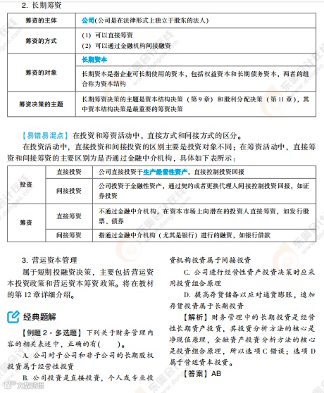
1、每章考情分析与教材主要变化
除了对整个科目的学习要提纲挈领,在学习每个章节前也要清晰明了本章节的重点程度,在考试中所占分值,今年是否有实质变化等。有助于明确本章复习时间与复习方法。
2、本章考点框架
使用思维导图的形式为考点建立框架,标明各小节难中易度、近三年内的考频指数。
3、本章重难点精讲
有多年编书与辅导考试经验的东奥名师独到详解知识点。
根据真题大数据,找到易错易混的知识点,配有清楚的辨析,帮你冲破迷雾。
每个知识点后面都配有经典题解,用经典例题辅助理解。
用图表、思维导图等多种形式,把零散的知识点串起来,做有逻辑的系统性总结。
为方便快速了解知识点的重要程度,多个科目的《轻一》中将每个知识点以重要程度进行分类、 ★★★代表重要知识点、 ★★代表次重要知识点、 ★代表非重要知识点。
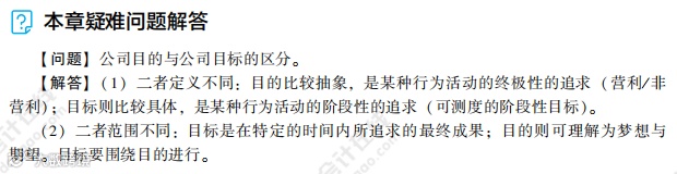
4、疑难解答
今年新增了【疑难解答】的版块,根据历年易错易混点,进行归纳总结,统一解答。
5、同步强化练习题
每章节后都有同步强化练习题,每道练习题都有星级标识,当本章三星级题目错误率超过70%, 二星级题目错误率超过50%或一星级题目错误率超过25%,建议您有针对性地巩固 “本章重难点精讲” 中的相关知识点。
题与答案分开,先做题测试,再对照答案自查。可使用“会计云课堂”APP扫码做题,看解析,错题随手收藏,及时巩固复习。
6、能量小贴士
学习很累,但《轻一》超甜,书中设有能量小贴士,当你学累的时候,当你想放弃的时候,《轻一》会化身温柔的老师,鼓励你,为你加油!
注会知识艰难晦涩,光看书理解不了怎么办?
《轻一》中在 “本章重难点精讲” 中设置了二维码,每个二维码均对应了相关内容的名师视频讲解,用微信/会计云课堂APP扫描二维码, 就可以免费观看名师详细讲解视频,划重点: 前两章课程视频,扫码免费享有。
根据注会六个科目的考试特性不同,每个科目的编书名师都会把自己的“巧思”融入进《轻一》中,为注会考生备考助力!
《会计》:张志凤老师通过【提示】解决大多数学员的疑问,降低学员的理解难度。通过图示,清晰展现出复杂的逻辑关系,进而顺理成章的引入会计处理方法。
《审计》:第21章教材变化大,刘圣妮老师通过图形展示了第21章的框架,让不了解新内容的学员也能建立起框架学习概念,今年还新加了看图说话内容。
《财管》:闫华红老师编写的财管《轻一》内容全面,不光有讲解,还有图解,同时涵盖了例题,帮考生解决混淆疑惑。
《经济法》:经济法科目今年教材变化被郭老师称为“本世纪以来最大幅度的一次调整”,因此郭老师对第三章、第四章按照《民法典》及相关司法解释进行了重新编写;针对第七章,依据教材变化进行修订,对于教材已经过时的法条表述,郭老师按照新法收录。
郭守杰老师擅长总结,利用表格分类总结各章节法条,干练对比,增强记忆力。
《税法》:对于大段大段晦涩的文字,刘颖老师会总结为口诀帮考生捋清思路,便于记忆。
《战略》:田明老师将冗长的知识点变为一个个清晰的表格帮助理解,在知识点后面增加了【相关链接】利用现实中的公司案例。
如果说今年的《轻一》是“钢铁侠”,那么轻二~轻五以及《名师讲义》就是:
轻二: 高能 “蜘蛛侠”,钢铁侠的好搭档
轻三: 实战“美国队长”,从实战中走出
轻四: 冲刺“猩红女巫”,关键时刻大显身手
轻五: 纤瘦“黑寡妇”,纤小但却是宝藏
名师讲义和学霸笔记:高效“快银”组合,帮你高效备考。
《轻松过关二》通关必做500题
《轻二》由名师根据21年教材变化重新编题,精选500考题,精准分类考点,有效归纳练习。
▲根据考点精选例题,以题带点,反查巩固。
▲一本习题,一本答案详解,先做题再对答案,两本搭配,卓效提分。
《轻松过关三》历年试题多维度精析
名师甄选近5年5套真题,结合最新注会考纲,章节重要知识点与21年新增知识点特别提示,带你直击恒重点。
▲以四大维度:“解题技巧、破题思路、关联知识点、易错易混点”,全方位、多维度解析历年真题。
▲一本习题,一本答案,模拟演练更方便!全新批注形式,破解题目的易混点,讲解清晰巧避坑。
《轻松过关五》高频考点随身记
碎片化时间复习神器,小巧手册,随身携带!
▲图表导图等形式,浓缩近五年三次以上考频知识点,搭配“巧记音频课”,帮你快速记忆、理解!
▲清晰列举各章节的易错易混知识点,并以问答形式整理历年考试常见问题,破除疑惑,轻松避坑!
《领学过关一》名师讲义
名师全新打造高效备考讲义,侧重必考点、重难点拿分攻略。与名师讲课进度与详略程度一致,书课完美契合,高效备考!
▲省略打印讲义,增加窄栏记笔记方便携带,性价比高
▲双色印刷,强化所学知识点和重要考点,短时快速提分。
请关注公众号东奥注册会计师
发送关键词“试读”领取
CPA6科《轻松过关》试读▼

点分享
点收藏
点点赞
点在看

