距离21年中级会计考试还有115天,基础阶段的学习已经结束,你复习的怎么样?
中级学习马上进入提升备考阶段,留给大家的学习时间不多了,不要再继续荒废,快点打起精神学起来吧!
想要高效备考,没有学习计划是万万不行的。奥奥整理了提升阶段的学习计划表!强烈建议收藏或转发朋友圈,每天督促自己不迷路!
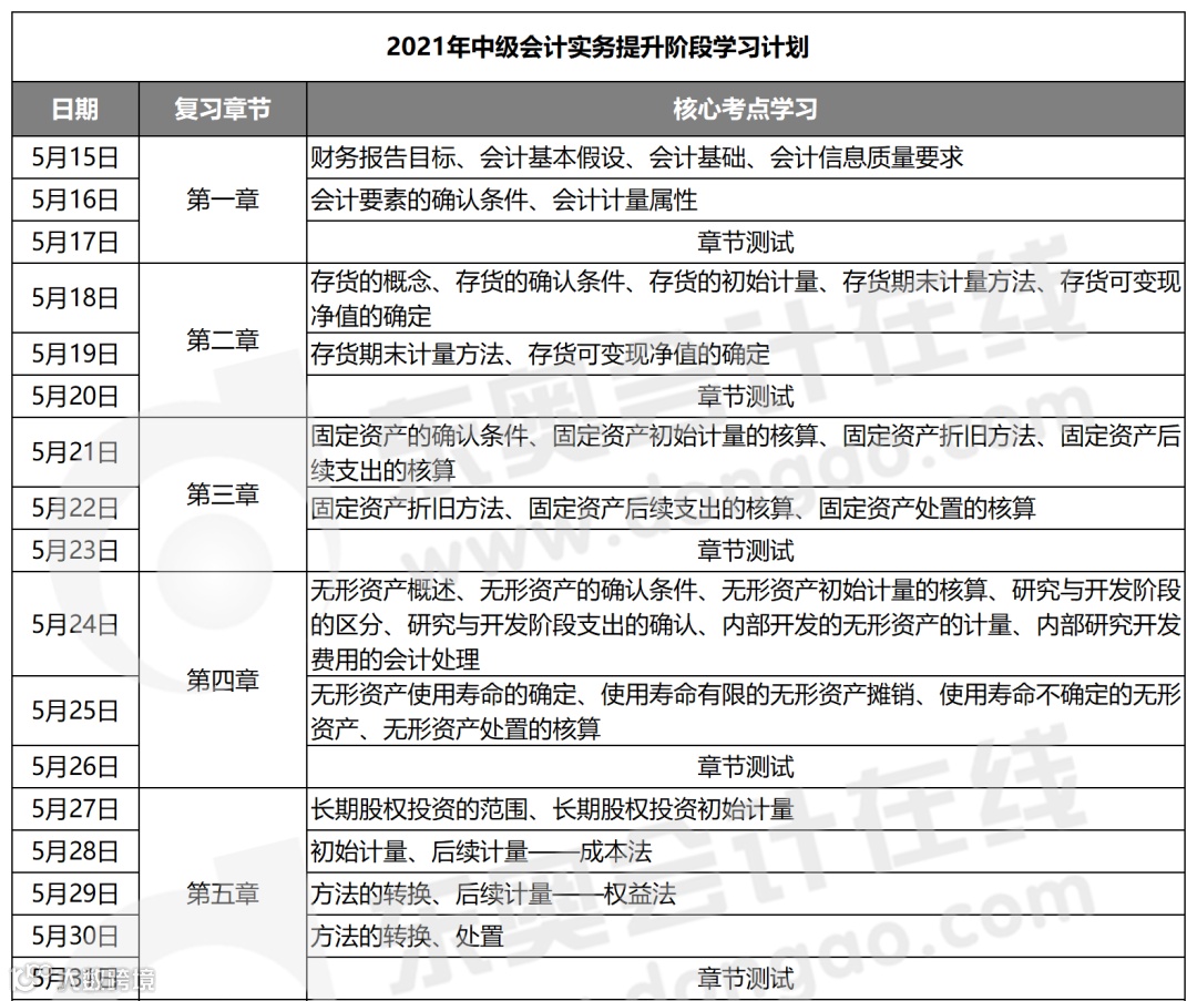
《中级会计实务》
1、学习计划表
《中级会计实务》提升学习阶段到7月份,没有计划的小伙伴可以参考计划表开始学习啦!
图片来源:东奥会计在线
由于篇幅限制
文章中仅展示部分计划表
关注【东奥中级会计职称】公众号
回复关键词:学习计划
领取完整计划表
2、学习目标
(1)备考周期:
由于2021年中级会计考试教材以及考试大纲发布的时间较早,因此大家的备考时间也是非常充裕的,《中级会计实务》科目提升阶段的学习时间有11周之多(5月15日-7月22日),大家要好好利用!
(2)备考任务:
考生要在11周之内完成《中级会计实务》科目提升阶段的学习,提升阶段主要是查漏补缺,突破重难点。针对于基础阶段学习中不熟悉的知识点要达到熟练应用的目的。
提升阶段考生的主要任务是复习基础阶段的知识点+做题巩固,通过做题掌握各章节的出题思路,加强对知识点的理解,巩固基础,提升做题速度及准确率。能够熟练运用知识点内容,达到举一反三的效果。
奥奥整理了《中级会计实务》分录大全、《财务管理》必备公式、《经济法》速记法条以及高频答疑,快来领取干货吧!
最新最全的【会计分录+公式+法条】
关注【东奥中级会计职称】公众号
回复关键字:必过
领取全部资料
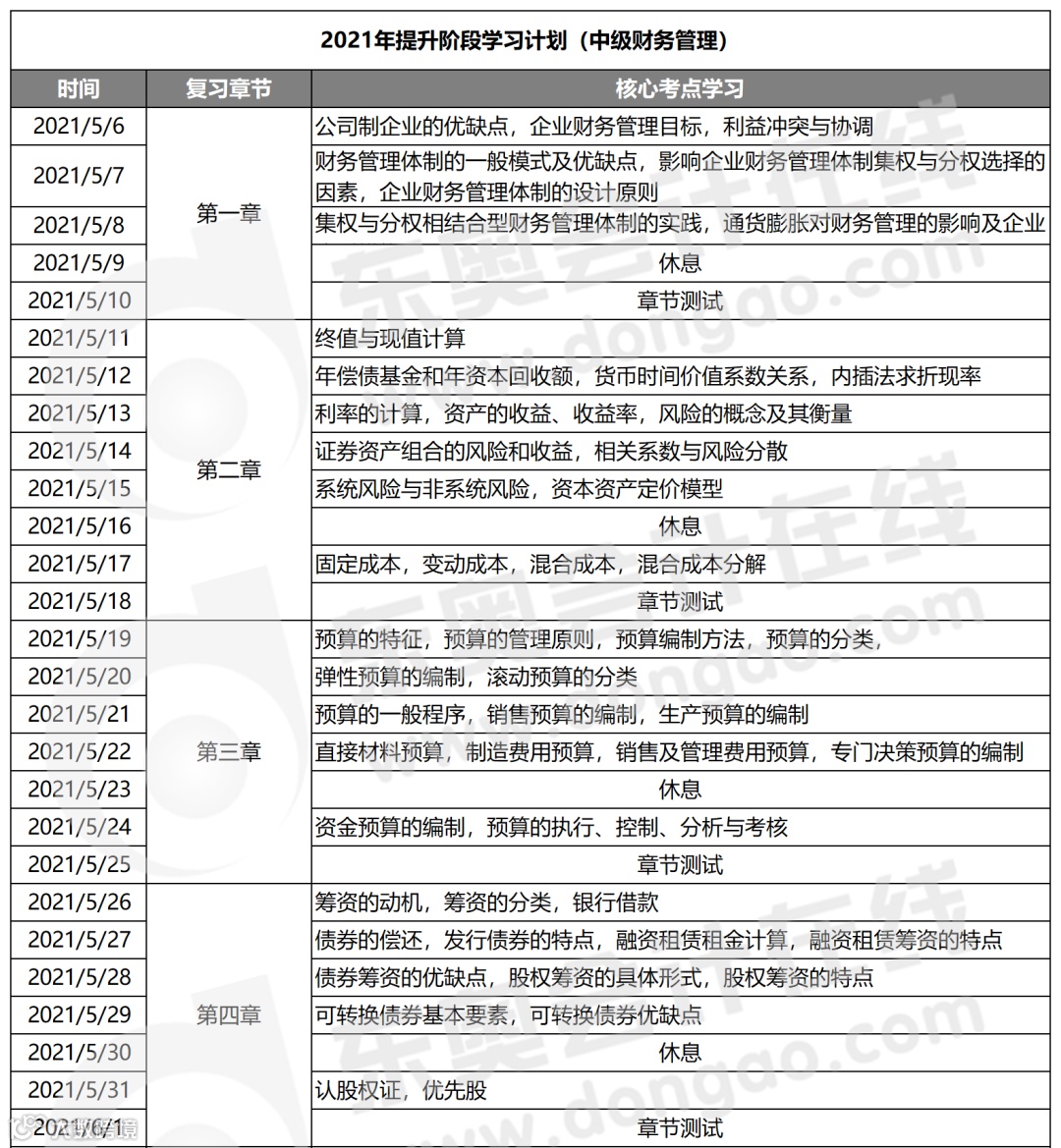
《财务管理》
1、学习计划表
图片来源:东奥会计在线
由于篇幅限制
文章中仅展示部分计划表
关注【东奥中级会计职称】公众号
回复关键词:学习计划
领取完整计划表
2、备考指导
进入《财务管理》科目提升阶段的学习,考生们主要从以下两方面进行学习:
(1)明确该阶段学习任务
考生们在备考的过程中要充分利用考试大纲及教材进行备考,抓住教材中的重点内容。掌握考试题型,2020年中级会计考试财务管理主观题的分值为40分,客观题为60分,考生们要根据分值安排做题比重。
中级财务管理考试中,主观题分为计算题和综合题两大类,主要是考察考生的综合运用能力,奥奥建议大家在做题时,别光顾着刷题,学会才是关键,多加总结,能做到举一反三,高效学习。
(2)反复做题,保证质量
由于《财务管理》科目计算量较大,因此提升阶段的学习离不开做题,只有做题才能不断地巩固知识点!要保证题目的数量和质量。
数量方面,多做题能够检验上一阶段的学习成果,有针对性的进行提升阶段学习;
质量方面,要做历年的真题,以及好的模拟题,尤其是错题,要做到做一道题会一道题懂一道题,不要盲目的求多,要理解题目的含义和逻辑。
在做题的过程中要注意总结答题步骤及答题技巧,提升答题能力。奥奥建议大家题目不是做一遍就可以了,要定期回顾,加深理解。
东奥名书轻松过关1帮你查漏补缺,轻松过关2海量题库等你来做,轻松过关5帮你利用坐车时间巩固学习知识,达到短期快速提升。
向左滑动看更多
扫码立即购买
轻松过关图书
助你备考无忧
《经济法》
1、学习计划表
图片来源:东奥会计在线
关注【东奥中级会计职称】公众号
回复关键词:学习计划
领取完整计划表
2、备考建议
提升阶段,就是对于基础阶段的巩固与提升,是将知识点转化为分值的重要一步!因此奥奥为大家整理了备考学习指导!
(1)备考周期
2021年中级会计《经济法》科目的提升阶段从5月10日开始到7月16日结束,将近11周的时间,学习的时间还是非常长的!用11周的时间将8章的内容再一次学习一遍,一周复习一章时间都是绰绰有余的!奥奥建议大家每天根据老师提供的学习计划进行学习!
(2)备考建议
《经济法》科目经过基础阶段的学习后,在提升阶段大家要注意的是明晰易混易错知识点!对于记忆模糊的知识点及时巩固复习!同时通过章节练习、跨章节练习以及专项训练等自我检测。
如果你基础薄弱又没空备考,我们还为你准备了短期速冲课程,东奥2021中级会计职称「小班速成VIP书课包」帮你解决这些问题!
2021年小班速成VIP课程全新升级,两阶段极简速学,VIP书课包带您速成通关!刚一上线便火爆开场!来看看它有什么不同!
小班速成VIP书课包
1、24h基础速成课
▪️ 核心考点复盘:直播知识点复盘,制定每日学习计划
▪️ 客观题训练营:直播带撒胡精讲,每科150~200道客观题
▪️ 反查D畅听无忧班:针对学员为掌握知识点,通过D班查漏补缺
▪️ 360度答疑:领学人每日群内答疑、每周直播答疑
2、16h光速冲刺课
▪️ 主观题训练营:直播带刷精讲,每科20~25道主观题
▪️ “云”模考:在线模考,全真体验,2套精华模考卷及讲解
▪️ 终极串讲:带您串讲高频考点高效记忆,助力通关
▪️ 考前叮嘱:领学人叮嘱考前注意事项,传授必得分技巧
3、“一站式托管式”跟学
一站式托管跟学,50人小班授课,全方位领学、领答、领记、领练,领考,解决了你的后顾之忧,跟着学就对了!
4、三师带队,强强联合
高分大咖社群领学+全名师阵容+金牌学管师团队!超强阵容深度打造创新服务模式,抛开所有杂念,紧跟节奏学就对了!
5、21天终极记忆册
现在购买《小班速成VIP书课包》,可以免费获得21天速成书课包!
速成过关班+21天终极记忆手册
渴望快速提升
人手必备速来抢!
👇
2021税务师报名季开启!
黄金一备两考年
助你双证在手,升职无忧!
今晚彭婷老师跟你聊聊
如何一年拿下中&税两大证书
千万别错过啦~
👇
推荐阅读
丨本文由东奥会计在线(ID:dongaocom) 原创。
若须引用或转载,请务必与我们联系并在文首注明以上信息。未经授权擅自转载者将被依法追究法律责任。⊙东奥会计在线 保留所有权利。

