《民法典》的施行,使得2021中级会计职称《经济法》难度略有增加,加上经济法科目的自身特点使然,对记忆和背诵的要求相较于其他科目更多一点。
尤其是一些数字的记忆,细碎、零散,遍布于教材中的各个位置,没什么体系。
奥奥为大家整理了12类数字考点大汇总,帮你系统搞定数字类知识点!
1%相关易考点
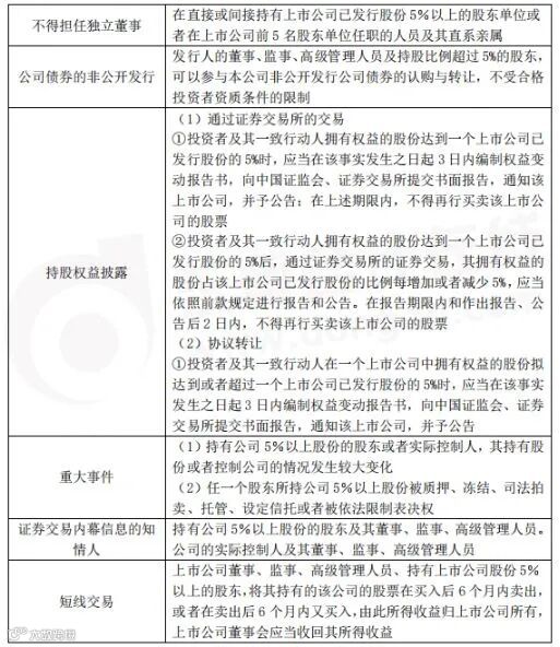
5%相关易考点
6%相关易考点
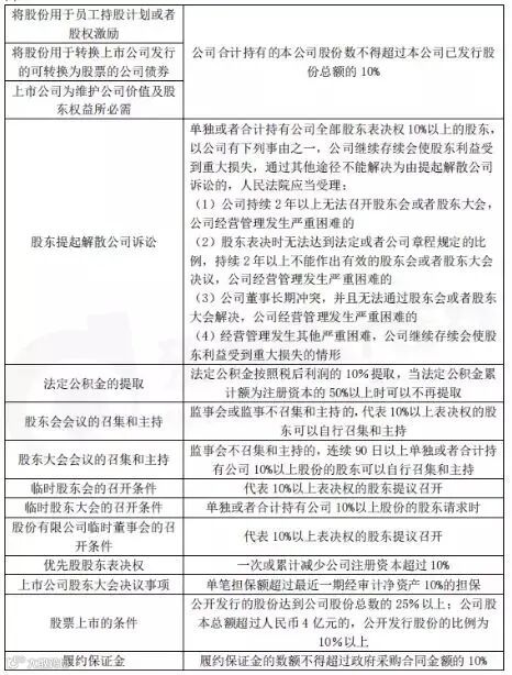
10%相关易考点
中级倒计时100天!时间紧任务重,想短期快速提升?快来扫码拥有通关“神器”——21天速成书课包!名师图书+辅导课,双管齐下,双效提速!
20%相关易考点
24%相关易考点
25%相关易考点
30%相关易考点
为更好的帮助中级考生冲刺备考
奥奥特邀大家参与问卷调查
扫码即可填写哦~
50%相关易考点
70%相关易考点
90%相关易考点
100%相关易考点
以上就是《中级经济法》12类数字相关考点,希望可以帮助大家多拿几分!
还有100天中级就要考试啦,你复习的怎么样?有没有感觉手忙脚乱?别急!东奥21年中级「名师通关书课包」帮你解决这些问题!
6大名师中级畅选通关书课包
1、书课搭配,事半功倍
本班包含6位东奥名师编著的《轻松过关1》、《名师讲义》教材,以及对应的辅导课程,包含基础精讲班、重难点串讲班、临考实战模拟板、考前5天点押班等班次,从理论基础到考前冲刺,全方位助力备考。
2、找对方法,省时省心
23年的深厚沉积,500+强大的师资力量,6000万+行业学员的认可(数据源自东奥数据平台),东奥精心打造多元化辅导教材+辅导课程,助你节省备考时间,快速吸收知识点,攻克重难点。
3、硬核服务,助你通关
购课享好礼,送价值200元一科的机考系统,海量题库任你学,24小时专业答疑等贴心服务随时享。
公众号限量发售100份,限时优惠抢购中!
6位名师帮你快速拿证
公众号限量发售100份
来晚就真的没有名额了
扫码抢购课程
👇
推荐阅读
丨本文由东奥会计在线(ID:dongaocom) 原创发布。
若须引用或转载,请务必与我们联系并在文首注明以上信息。未经授权擅自转载者将被依法追究法律责任。⊙东奥会计在线 保留所有权利。

