听说了吗?今年考公务员,有会计证书,优先录取率大大提升!
2020年10月份,国家税务总局发布《税务系统2021年度考试录用公务员相关事项通知》:


本次录取公务员涉及专业类比共五十六个,其中会计审计类包含五个专业,分别为会计学,财务管理,审计学,财务会计教育,企业管理(含:财务管理)。

公务员一直是人们心中的“铁饭碗”,有些人宁愿放弃考研资格也要考取公务员,现在拥有会计证书对考取公务员有非常大的帮助。

税务局招考
这些会计证书成为必要前提!
2021年国家公务员考试职位表公布,共542个部门发布招录计划,共计招录13172个职位, 25726人。其中,税务系统招录人数最多,接近1.5万人,占总招录人数的58%,在税务系统中,4042个职位招录2021应届毕业生,供招录8539人,这对应届生来讲是报考的好机会。

翻看了2021年税务系统的招考职位表,发现其中不少都要求必须通过会计考试,拿到证书。
报名的前提条件至少要有注册会计师、税务师、高级经济师、高级会计师、高级审计师、高级统计师、国际注册会计师、国际注册内部审计师、资产评估师、造价工程师、房地产估价师、精算师中的一项资质。
74个人同时竞争一个岗位,但是只招收一个人,竞争比是74:1。74个人录取一个,竞争太大了,如果你没有把握,只能沦为陪跑的份。




从税务局2021年某些岗位招考来看,会计证书成为报考这些职位的门槛,如果没有证书,你根本没有资格报考。所以!2021会计考生们要努力啦!拿下证书,今后跳槽也能多一个选择。

为什么会计考证党专宠税务系统?
税务系统历来都是国考招录大户,也是国考热点单位。税务系统其实只是一个统称,主要负责各种税的征收、管理。
很多人都想进税务局,为什么会计考生这么青睐税务系统?
税务系统的管理方式是一条竖线的形状,因为他们在人事任命、经费保障、工资发放等方面与地方政府没有直接关系,均由上级机关直接管理决定。其由上到下,一般称为国家税务总局、**省税局、**市税局、**县税局、**镇税分局。说白了,就是不属于地方政府部门,地方政府在人事和财政方面都管不到它。
1.工资待遇好。税务系统属于国家公务员,工资、福利等均由国家进行保障,基本不受地方财政收入的影响。除了经济特别发达的地区,税务系统公务员的工资福利都要高于当地的公务员。
2.加班情况少。从整体层面看,税务系统的公务员,基本都可以享受正常的双休和节假日,极少出现加班的情况。当然,如果你任职于办公室的岗位,还是会偶尔加班的。而地方公务员的加班情况比比皆是,尤其是在乡镇党委政府工作的公务员,节假日基本都不能全部休满。
3.责任小,压力轻。相对于地方公务员来说,税务系统的公务员责任与风险比较小,工作压力也要轻得多,典型的“钱多事少”。
1.晋升空间小。上面已经说了,税务系统是自上而下的管理机制,接受的是上级税务部门的直接管理。因此,在地方上几乎不存在与其他的政府部门之间的人员交流,级别晋升、职务安排只能在系统内部进行。
2.圈子范围比较小。税务的业务自成体系,业务比较独立,与外单位的接触比较少。特别是具体的业务部门,与别的单位之间接触更少。这就使个人的工作圈子、交友圈子也会变得很小,从而影响社会关系的搭建。
税务系统向来都是国考的热门,竞争大。2020年,税务系统招考中计划招录人数共14796人,同比增加了144.72%!招录人数占到国考招录总人数的61.33%!妥妥的招录“土豪”!
1、学历方面本科为主,研究生无优势
今年税务系统中,各学历层职位数分布中,本科基本上占据着主导位置,硕士、博士研究生学历虽高,但并没有多少优势。
2、工作经验要求低,利好应届生
今年税务系统中,要求基层工作经验的有1013个职位,仅占13.6%,6383个职位不限制基层工作经验,占到86.3%,因此对应届生来说无疑是重大利好消息。

当然,有了会计相关的证书可以帮你筛选掉一些竞争者。2021年,会计考生们,要加油啦!

双管齐下
注册会计师与税务师如何同考
在众多会计证书中,税务局尤其青睐注册会计师和税务师。因为两个考试的报名条件与考试科目存在一定的相似,很多考生会选择同时备考。
奥奥为大家整理了这两个证书的报考条件以及同考攻略,2021年两个考试还未开始报名,大家可以早做打算!
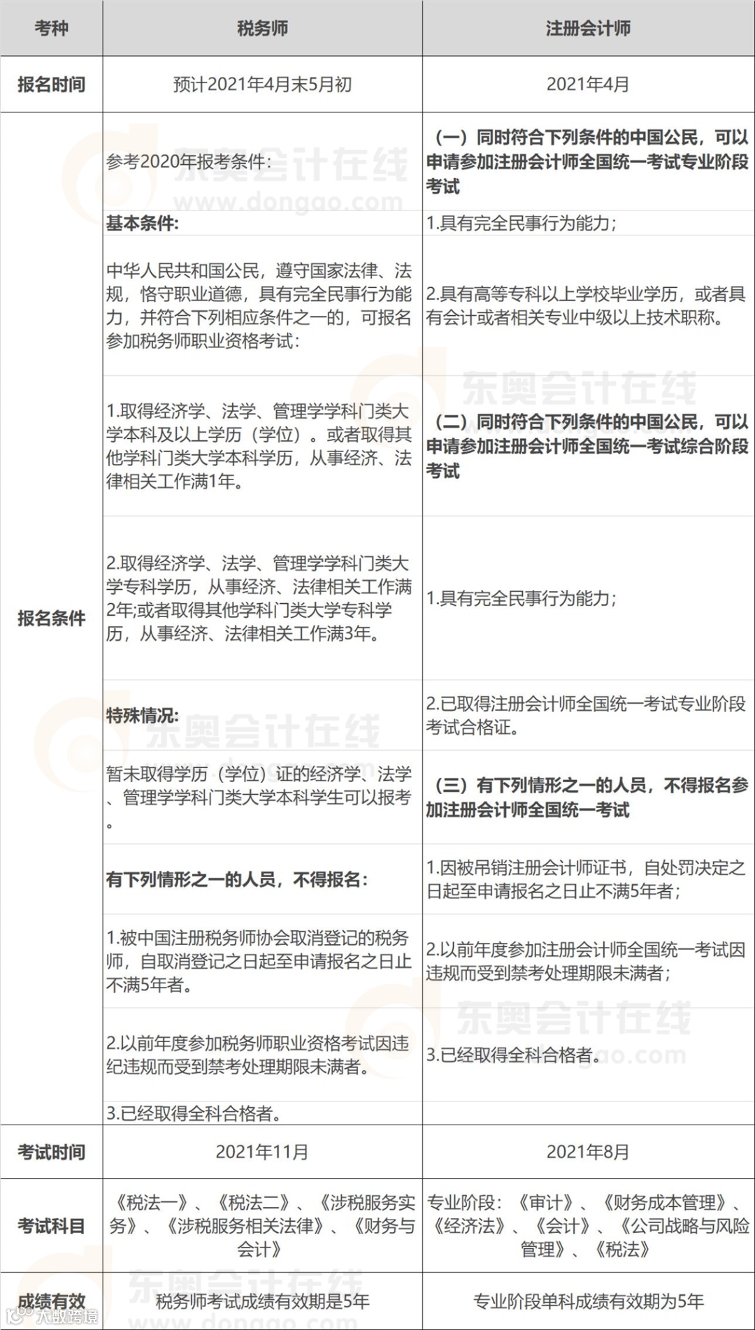
以下为2020年注册会计师和税务师的报名、考试要求。
注意:税务师的报名要求比注册会计师要略微复杂一些,想要报名的同学们需先明确自己是否符合报名要求。
2021年注册会计师的考试时间比税务师早三个月左右,当同学们考完注会后,也有时间去专心学习税务师考试的内容。

同学们也可以根据详细的科目搭配解读,去规划自己的报考科目。

注:对比参考自2020年注册会计师考试教材和2019年税务师考试内容。
奥奥整理了注册会计师与税务师的知识对比,以及备考的建议,同学们可以通过下方表格去进行了解。

因篇幅有限,大家可以扫码关注【东奥会计在线】公众号,在对话框中回复关键字【666】领取下载完整版PDF。

“双轮基础班”购B、C、D班均可享有!

同时还有综合阶段课程赠送:
3年6科赠送1年综合阶段课程
5年6科赠送3年综合阶段课程

扫描二维码开始学习吧!


丨本文由东奥会计在线(ID:dongaocom) 原创整理发布,部分消息来源于税务局网站。若须引用或转载,请务必与我们联系并在文首注明以上信息。

