关注并将「东奥会计在线」设为标星
一手考试信息助你轻松过关
近日要点
全文共1683字,阅读需要5分钟
《税法》太碎怎么学?
王颖老师带着她满满的干货来啦!
有求必颖(应),霸气必颖(赢)!
学习方法计划、备考策略全都有!
点击预约按钮坐等直播!
👇
近日,河北省发改委发布通知:河北省CPA考试自21年3月31日起,取消CPA考试报名费!
难不成这是又要省下一笔钱了嘛?毕竟CPA考试六科一次性全过也要五六百,多的话就得是上千块了……
所以,本着能省则省原则,考生们还是比较关注报名费的!究竟是什么情况,最新动态来了,快跟着奥奥往下看!
取消注册会计师考试报名费!
考生懵了,还要交费吗?
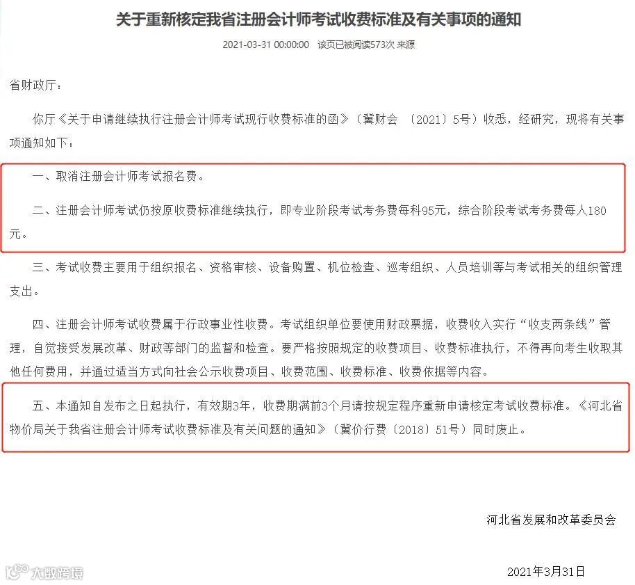
近日,河北发改委最新发布了《关于重新核定我省注册会计师考试收费标准及有关事项的通知》,就21年起的注册会计师考试费用作出重新安排:
以下为通知原文:
奥奥划重点:
河北省注会自3月31日起,取消注册会计师考试报名费,注册会计师考试仍按原收费标准继续执行,即专业阶段考试考务费每科95元,综合阶段考试考务费每人180元。
看到这样的通知,不少考生表示没看懂,取消了考试报名费,之后还需要交费吗?
首先大家要搞清楚:考试(务)费≠报名费!
而根据公告内容来看,河北省CPA考试报名费确实不用再交了!但是,考务费还是要交的!
按照通知要求:2021年河北省CPA考生无需缴纳专业阶段报名费20元/人,只需要缴纳专业阶段考试考务费每科95元,综合阶段考试考务费每人180元。
所以在六月份缴费的时候,在河北省报考注会考试的考生也千万别忘记交费!
21年CPA考试费用曝光
这些地区CPA考试费用变了!
其实,除了河北省报名费用下降,其他地区的报名费用也是有变化的!
对比去年的报名费用就会发现,一些地区今年的报名费用也有下降!但扎心的是也有个别地区还偷偷涨价!
1、广东省:专业阶段下降20元/科
每年广东省的CPA报名人数都是名列前茅!而值得开心的是,最新公布的21年广东省CPA报名费进行了下调(会计科目除外)!
2021年CPA收费考试标准:
专业阶段考试:审计、财务成本管理、公司战略与风险管理、经济法、税法科目考试收费65元/科,会计考试收费85元/科。
综合阶段考试:职业能力综合测试(试卷一)、职业能力综合测试(试卷二)科目考试收费85元/科。
2020年CPA收费考试标准:
每科85元,综合阶段的“试卷一”和“试卷二”分别按一科收费
2、山西省:专业阶段下降10元/科,综合阶段上升10元;
2021年CPA收费考试标准:
专业阶段考试共6个科目,各科考试时长在180分钟(含)以内,每科70元;综合阶段考试,分为职业能力综合测试(科目一)和职业能力综合测试(科目二),考试时长均为210分钟,每科80元。
2020年CPA收费考试标准:
报名费标准按照《山西省物价局 山西省财政厅关于注册会计师考试收费标准的通知》执行,注册会计师考试报名费每人次10元,专业阶段考试费每人每科80元,综合阶段考试费每人150元。
3、黑龙江省:专业阶段上升6元/科,综合阶段上升12元
2021年CPA收费考试标准:
专业阶段考试收费:65元/科(其中考试费55元/科,考务费10元/科)综合阶段考试收费:130元(其中考试费110元,考务费20元)
2020年CPA收费考试标准:
专业阶段考试:59元/科综合阶段考试:118元
以上就是21年全国各地CPA报名费用发生变动的地区最新情况!
今年因为把报名和交费两个环节分开来,所以大家还没有交费,奥奥也给大家整理了2021年最新报名费用标准:
而正在努力备考的小伙伴们,你今年要交多少报名费?你认为自己所在地区的CPA报名费用合理嘛?评论区见🧐
注会热血报名季
东奥全心助力CPA考生
天天抽奖壕气来袭!
4月12日—15日
幸运锦鲤虚位以待
一切只为你们轻松过关!
立即扫码参与吧!
👇
奥奥特别提示:
凡通过正规渠道购买东奥多年保障课程(如注会 5 年 6 科、中级 2 年 3 科等)不论是否参加考试、是否报名学员每年均可开通全部科目的课程。
购课当年默认开通全部课程,新考季课程上线后一键自助开课,下附开课方法↓↓就这么简单!
向左滑动看更多
推荐阅读
丨本文由东奥会计在线(ID:dongaocom) 原创。
若须引用或转载,请务必与我们联系并在文首注明以上信息。未经授权擅自转载者将被依法追究法律责任。⊙东奥会计在线 保留所有权利。
点分享
点收藏
点点赞
点在看

