注会《公司战略与风险管理》这门学科需要考生记忆的知识点较多,涉及的范围广,涵盖经济学、管理学、财务管理、会计、金融等多学科的知识体系。
战略科目的考试难度并不大,但是却有很多考生在考试中失利,究其原因就是重视程度不够。
今天,奥奥就带大家深刻解析一下注会考试中战略科目都考什么?怎么学?有什么需要特别注意的……
科目特点
科目内容特点
1、知识点概念较宏观
注会战略的很多知识点是在公司管理与战略层面,对于没有接触过公司战略业务的考生来说,在知识的理解上会有一些抽象。
2、案例考察较多
注会战略的考察,有很多案例性的题目,考察考生的分析能力。考生们需要在阅读案例信息之后迅速找到相应的解决办法。
3、背诵知识点多
除分析之外,战略科目还有很多需要背诵的知识点。尤其在多科备考的情况下,需要考生们合理安排好背诵时间。
战略时间分配
CPA战略建议备考时间:180-200小时
战略科目虽然相较于其他科目简单,很多考生因此选择在考前进行“突击”,这种方式并不可取,浪费时间又降低考过的可能性。在时间充裕的情况下,战略科目也要分阶段按部就班进行复习。
第一阶段,学习完一章或一个知识点之后做习题巩固,并总结每章的出题思路,调整学习方法。
第二阶段,做历年考试真题,把握试题的变化趋势,熟悉考试题型,掌握出题规律及试题的总体难度。
第三阶段,系统的、成套的做题,养成良好的答题习惯,合理分配答题时间。
试卷结构
考试题型及分值
目前,2022年注册会计师战略考试题型题量尚未公布,奥奥为大家整理了2021年注册会计师战略考试的题型题量,仅供大家参考:
注:2021年注册会计师考试战略科目的题量分值与2020年相比,有所变化,具体如下:
单选题:26*1
较2020新增2题,多2分
多选题:16*1.5
较2020新增2题,多3分
简答题:4题共26分
题量仍然为4题,分值减少4分
综合题:1*24
题量仍然为1题,分值减少1分
图片来源:东奥会计在线
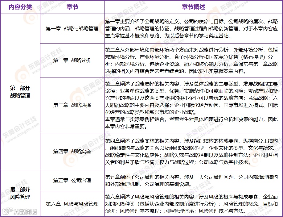
章节难易度及重要性
章节难易度、重要性
与其他科目相比,战略的章节数较少,仅有6章。
参考2021年教材,这6章可以分为两个部分:第一章至第四章为一部分,主要讲述与战略管理相关的内容。第二部分为第五章和第六章,主要讲述风险管理相关内容。
图片来源:东奥会计在线
战略科目的章节数虽然并不多,但是想要学完教材上的内容也需要一段时间。其中第二章、第三章、第四章、第六章的内容更为重要,预计要花费65个小时进行学习。考生们可以根据章节的重要程度及自己的实际情况合理安排备考时间。
战略学习建议
在学习注会战略时,既要善于整理大框架,又要注意小细节。既要做题,也要注重理解记忆。
奥奥总结了几点学习战略的建议,一定要仔细看啦~
构建知识框架很重要
学习战略需要先构建全书的知识体系与架构,对全书要讲的主要内容以及彼此间的内在逻辑关系有一个总体把握,做到了然于胸;
并在此基础上,沿着骨架脉络逐一细化知识点进行学习,使骨架逐渐丰满,即抓大放小搭框架,深入学习添细节。
结合实际案例进行分析
注会战略考查的是考生的格局,综合性较强。在知识的理解上,不要光看表面概念,而是站在管理者的角度,不断分析案例并加以归纳总结,将抽象的概念具体化。
理解至上,不要死记硬背
任何科目都不是单靠死记硬背就可以过关的。战略有很多需要记忆的知识点,理解之后在进行记忆更能够加深理解,活学活用。
今年你备考战略了吗
备考中有什么问题记得给奥奥留言
学习没动力
一起来备考
东奥超前领跑团
每日核心考点更新
学霸自习室直播答疑
实时考试资讯早知道
扫码加入
👇👇👇
推荐阅读
|本文由东奥会计在线(ID:dongaocom)整理发布。
若须引用或转载,请务必与我们联系并在文首注明以上信息。未经授权擅自转载者将被依法追究法律责任。东奥会计在线保留所有权利。
点分享
点收藏
点点赞
点在看



