每一本证书,对财会考生来说是含金量的保证,也是自我提升的表现,想在行业里站稳脚跟,那么证书or实操,一定是你必不可少的!
最近就有很多同学在问,应该先考税务师还是中级会计职称?
奥奥在这里建议大家同时报考,尽早拿证!
今天就为同学们整理了中级和税务师科目关联度及相似度对比、如何搭配科目备考,希望帮助同学们2021年多拿一证!
同时报考中级、税务师
要考中级这2科的考生赚了!
2021年税务师考试报名时间(21年5月10日9:00至7月9日)24:00即将截止!目前报名正在进行中,同学们一定要抓紧时间报名!
21年税务师考试
扫码直达报名入口
而中级会计职称的考试时间为9月4日~5日,税务师的考试时间在11月13~14日,考完中级之后还有两个月正好备考税务师!
那么,中级会计职称和税务师同时备考可行吗?两个考试科目有关联性吗?
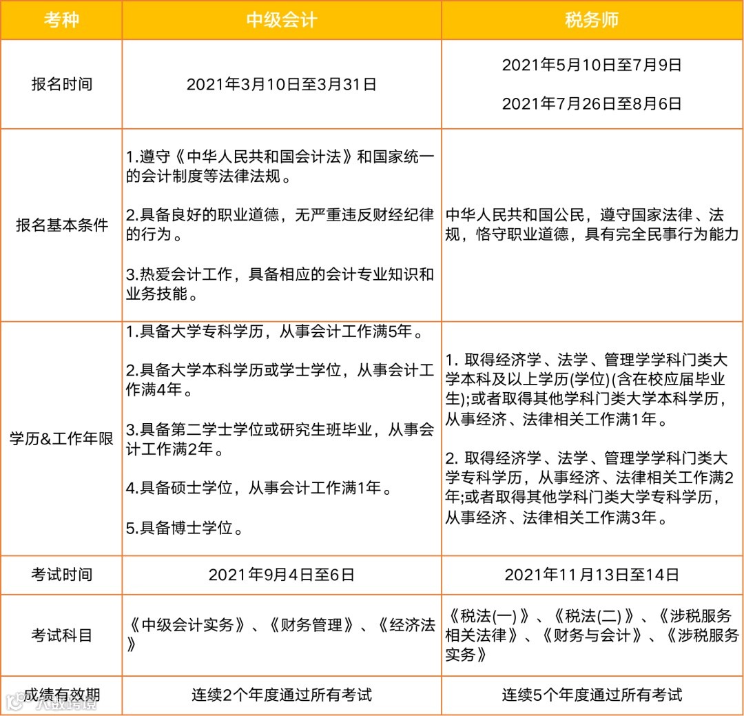
中级or税务师报考政策对比:
中级or税务师科目相关性:
今年考中级《财务管理》+《会计实务》这2科的同学,真的赚了!
从科目关联性可以看出,只要将这两科的内容掌握了,配合做《财务与会计》的题目,就完全可以应对考试了!
税务师or中级
报考科目应该怎样搭配?
税务师考试侧重于税务专长,其中三科都是针对于税的相关考查 ,自然是比中级经济法中涉及的税法知识要详细和深入的多;
而相对于《涉税服务相关法律》,中级《经济法》没有行政法律制度以及刑事法律制度等知识,只涉及部分民事诉讼法的知识点,相对来说难度较小。
税务师对于会计知识的考查,相比于《中级会计实务》来说就是范围广、深度浅,备考时应注意侧重点。
税务师《财务与会计》中的财管部分,其框架和中级职称考试中的《财务管理》类似,但考查深入程度却远远达不到中级财管的水平。
税务师考试共五门学科,中级会计职称考试共三门学科,部分科目之间相互关联,考生应将有关联的科目放在一起搭配备考,备考效率更高!
中级or税务师科目搭配建议:
点击放大图片查看
同时备考税务师、中级两大考试,考生压力可想而知。为了有效缓解备考压力,建议大家制定一份详细备考计划,设立好备考目标~
把税务师考试与中级考试的备考有效结合起来,可以按月、周、日三种形式制定备考计划,将所学内容细致分类,保证每天按部就班的完成计划内容。
最后,我们再来看下两大证书的报名条件:
1、中级会计职称:
报考条件:专科工作5年,本科工作4年,研究生2年
科目:《会计》《财管》《经济法》;
2、税务师:
报考条件:本科毕业(或专科毕业两年)
科目:《财务与会计》《税法一》《税法二》《涉税实务》《涉税法律》
目前21年中级会计职称考试已经结束报名,如果今年没报,可以先做了解,清楚后等到明年报名~
如果已经报名了中级的考生,完全可以按照下面的方式去备考拿下双证哦!
但无论是哪一种都能够使得自己距离目标更近~
目前税务师报名火热进行中!黄金备战年,东奥助力考生双证在手升职无忧!
学一次,拿双证!更有大额优惠券等你来抢!现在扫描海报二维码,即刻开启你的备考之路吧👇
推荐阅读
丨本文由东奥会计在线(ID:dongaocom) 整理。
部分内容来源于中税协,若须引用或转载,请务必与我们联系并在文首注明以上信息。

