打基础
练好题
练真题
👆组合搭配学习,夯实基础,稳步提升!
教材迟迟不到,新年却眼瞅着就来了!
时间紧迫,中级考生如何学习?
来了来了!
亲爱的22考季中级考生们
奥奥带着大家最需要的锦囊妙计来啦~~!
内容详尽紧贴考点
今天还能免费领!!
拿到手就可以立马开始学习啦!
核心资料,一网打尽!
中级备考,快人一步!
👇👇👇
-核心资料包详情一览-
预习资料一网打尽
🔸2022预习阶段学习计划
🔸3科目知识思维导图
🔸中级各科高频知识点
🔸21年改编近5年考试真题
🔸86个《经济法》速记法条
🔸64页中级会计实务分录汇总
🔸中级《财务管理》公式汇总
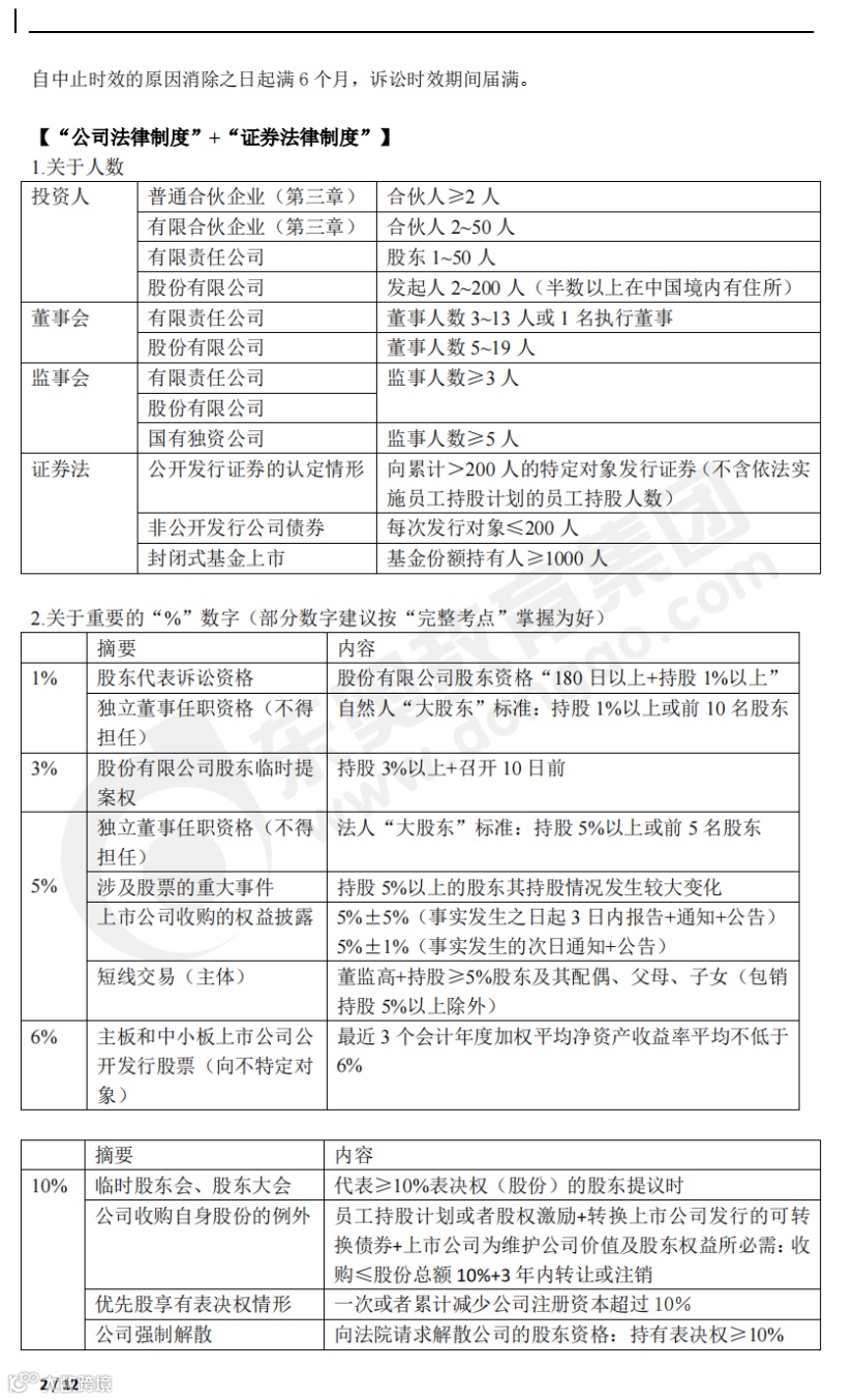
🔸经济法重要数字性靠天汇总
预习必备的东西,基本都全了!
帮你梳理知识点、理清逻辑框架的思维导图,带你攻克重点难点的知识点汇总,为你提前准备好的智能学习计划表,还有改编历年真题可以用来巩固提高!
真是一站式预习必备资源包哦!限时免费领取!
看一看详细情况吧:
1
预习计划表
长按识别二维码
限时免费领
>>
2
思维导图
长按识别二维码
限时免费领
>>
3
高频知识点
长按识别二维码
限时免费领
>>
4
财管必备公式
长按识别二维码
限时免费领
>>
5
中级经济法数字性考点
长按识别二维码
限时免费领
>>
篇幅有限
奥奥就不一一给大家列举了~
闲话少叙
早领早复习~
赶快扫码免费领取吧!
👇👇👇
推荐阅读
| 本文由东奥中级会计职称(ID:dongaokjzj)原创。
若须引用或转载,请务必与我们联系并在文首注明以上信息。
点分享
点收藏
点点赞
点在看

