21年初级考试公布成绩之后,很多十拿九稳的同学,心心念念考过之后就能拿证!
图片来源:新浪微博
这本来是一件令人高兴且期待的事,但是你知道吗?成绩公布后,以下这几种情况,同样是需要大家注意的👇
考后资格审核
同学们应该都知道,21年初级会计职称考试部分地区实行的是考后资格审核制度!
这就需要考试合格的考生,必须要先到指定地点携带相关资料进行资格审核,只有审核通过,才可以领取证书!
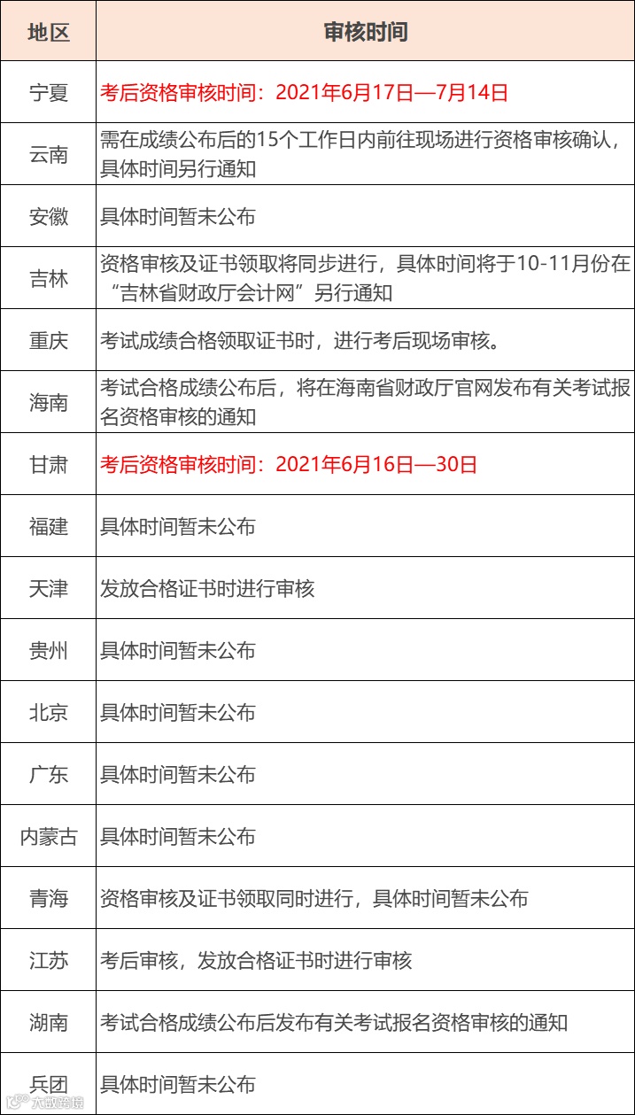
根据21年初级会计报名简章来看,目前实行考后资格审核的地区有:
这就意味着以上这些地区的考生,在领取初级证书之前,需要先进行审核,在审核时可能会需要携带以下资料:
身份证明类
1、考生本人二代居民身份证原件及复印件;
2、现役军人报考提交军官证、士官证;
3、香港、澳门、台湾居民提交本人有效身份证明;
4、学历(学位)证书原件及复印件、考生报名信息表;
部分地区要求考生本人签名并经所在单位或学校加盖公章(各地政策不一)
户籍证明
在户籍或居住地报考的考生,需提供户籍证或是居住证,具体标准各地有所不同。
【注意】以上材料同学们审核时可能只需提供其中的一样或几样,各地区资格审核要求有所不同,具体标准请大家以当地考试管理机构发布的初级资格审核通知为准!
扫码查看各地通知原文
成绩复核
有一部分考生的分数是58分、59分,距离及格分数只差一两分,实在是可惜。
不少考生都急着问该怎么办?其实也不是没有机会的。如果考生对考试成绩有异议,可以提出初级会计成绩复查申请!
Tips:查卷范围仅限卷面的漏评题目、合分、登分情况;因初级会计考试全部为客观题、无主观题,所以,部分地区不开放成绩复核,具体情况以当地官方信息为准。
扫码了解详情>>
证书领取
预计在初级会计考试成绩与合格标准公布后一个月内各地区会陆续发布证书领取通知。
🌟实行考后资格审核地区成绩合格的考生领取资格证书前需先到指定地点进行初级会计报名资格审核。
🌟不需要进行考后资格审核地区的合格考生,只需要关注本地区财政部门发布的证书申请公告,在规定时间内领取证书即可。
Tips:自2019年起部分地区已经陆续启用了电子证书,不再发放纸质证书!电子证书与纸质证书具有同等效用,需要考生自主下载打印。
扫码查看电子证书打印流程
截止目前,北京、浙江、内蒙古、江西、广东、河北秦皇岛等部分地区已经启用了电子证书,待部分地区发布电子证书发放通知时,考生们只需要按照要求下载电子证书即可。
继续教育
不少通过初级考试的考生都在询问有关继续教育的相关事宜,以下是官方政策要求:
根据《会计专业技术人员继续教育规定》(财会[2018]10号)规定:具有会计专业技术人员,或是不具有会计专业技术但从事会计工作的人员均需要参加会计继续教育的学习。
这项规定意味着凡是从事会计工作的会计人员,即使没有会计专业资格证书也是需要参加继续教育的。
扫码查看各地报名信息
Tips:具有会计专业技术资格的人员应当自取得会计专业技术资格的次年开始参加继续教育,并在规定时间内取得规定学分。也就是说通过本次初级考试的考生从次年开始参加继续教育即可。
说明:因考试政策、内容不断变化与调整,东奥会计在线提供的以上初级考试成绩查询时间等仅供参考,如有异议,请考生以权威部门公布的内容为准。
攀登者计划助你实现目标
东奥——攀登者计划,让你备考无忧、前路畅通!
1、巨省钱
凡参与攀登者计划的学员可以领取专属大额优惠券,用于2022考季的中级/注会的所有课程。直一键领取,直接抵用!最高直抵1200元!
2、送大礼
在购买22考季课程后,直接免费获得21考季对应班次的所有课程!并免费获得零基础破冰班全部课程,快人一步提前学习!
3、考无优
凡参与攀登者计划,购买了22考季中级或注会课程的学员,若没通过21考季的初级考试,就都能免费获得22考季的初级网课!
推荐阅读
丨本文由东奥会计在线(ID:dongaocom) 整理发布。
部分内容来源于各地区财政局等,若须引用或转载,请务必与我们联系并在文首注明以上信息。

