你准备好了吗
距离2022税务师考试还有206天
★
2022年税务师报名即将来临!
结合往年数据来看
2022年税务师报名简章预计
公布时间会在4月下旬公布
昨日奥奥发布一篇预测
关于
很多考生都来问税务师报名条件

税务师报名即将开始
奥奥赶紧给大家来解答
以便大家可以早做安排~
接下来奥奥为大家详细介绍税务师报名相关问题,不清楚的小伙伴要仔细看~
2022税务师报名条件
2022年税务师报名条件暂未发布,因为税务师报名条件每年都相差不大,所以奥奥为大家整理了2021年税务师报名条件,供大家作为参考。
中华人民共和国公民,遵守国家法律、法规,恪守职业道德,具有完全民事行为能力,并符合下列相应条件之一的,可报名参加税务师职业资格考试:
取得经济学、法学、管理学学科门类大学本科及以上学历(学位)(含在校应届毕业生);
或者取得其他学科门类大学本科学历,从事经济、法律相关工作满1年。
取得经济学、法学、管理学学科门类大学专科学历,从事经济、法律相关工作满2年;
或者取得其他学科门类大学专科学历,从事经济、法律相关工作满3年。
税务师报名条件答疑
Q1
报名条件中的“经济学、法学、管理学学科门类”都包含哪些专业?
Q2
报名前如学历证书遗失、损毁的怎样报名?
答:报名前请到学信网在线办理《教育部学历证书电子注册备案表》,办理方法见https://jingyan.baidu.com/article/ed15cb1ba5bd511be2698167.html
如学信网查验不到的学历、军校毕业学历可向学信网免费申请《中国高等教育学历认证报告》。
Q3
取得学历前的工作经历算不算从事相关工作?
答:有些人是取得学历后工作,有些人是工作后取得学历,有些是边工作边求学,非脱产取得学历,如自学考试学历、成人学历等都是有工作经历在前。因此,凡符合国民教育学历,工作经历在前或在后都是一样的,符合条件都可以报考。
如2009年中专毕业并参加工作,2016年开始自考大专会计学,预计2021年7月取得毕业,能否报考?
此类考生是可以报考的,即在考试报名年度的年底前有过2年工作经历(非相关专业3年),并已取得学历的可以报考。
Q4
经济学、法学、管理学学科门类大学本科应届毕业生如何报考?
答:税务师考试报名时间一般在每年的上半年,考试时间是11月,在报名期,有些应届毕业生尚未毕业,未拿到毕业证书。
因此,鉴于客观的时间差原因,根据90号文件规定,这部分应届学生是允许报考的,考生类别属在校生,报名时间只要如实填写个人信息就可以。
Q5
哪些人不能报考税务师?
答:有下列情形之一的人员,不得报名考试:
1. 税务师职业资格证书被取消登记,自取消登记之日起至报名之日止不满5年者;
2. 以前年度税务师职业资格考试中因违纪违规受到禁考处理期限未满者。
Q6
如何理解“从事相关工作年限”的问题?
答:税务师属专业技术人员职业资格,考试资格强调有工作经历,要有从事相关工作年限。因此文件中明确,如取得其他学科门类大学本科学历,从事经济、法律相关工作满1年;取得经济学、法学、管理学学科门类大学专科学历,从事经济、法律相关工作满2年;
或者取得其他学科门类大学专科学历,从事经济、法律相关工作满3年。
从事相关工作包括了涉税教学与科研、税务机关工作、企事业财税岗位工作、涉税服务专业组织以及自由职业等均属于从事涉税工作。
这主要是基于税务师职业的特殊性所决定的,税务师职业是实务操作性比较强的职业,原则上是要求有一定的工作经历的,但又不是局限的,因此不要理解为是具体的工作岗位,重点是相关性。
Q7
报名及申请免试中的工作年限计算到什么时间止?
答:凡工作年限以及获得高级职称的年限都计算到2021年年底,到年底取得其他学科门类大学本科学历,从事经济、法律相关工作满1年、取得其他学科门类大学专科学历,从事经济、法律相关工作满3年既可。申请免试要求获得高级职称满2年。
Q8
在读研究生是否可以报考?
答:在读研究生包括在读硕士和博士,都已取得本科学历,在读硕士以本科学历报考,在读博士以硕士学历报考,凡符合工作年限要求的,报考不受限制。
Q9
持国外学历证书的人员怎样报名?
答:持国外学历证书的人员应提前到教育部留学中心对学历进行认证,报名时应当录入教育部留学服务中心出具的学历认证证书编号。
Q10
考生对报名有疑问,如何进行咨询?
答:考试问题咨询有以下几种方式:
1. 考生可在“网报系统”首页“问题解答”栏,查询问题解答。
2. 考生可在“网报系统”首页询问“在线客服”咨询。
3. 热线咨询:021-61651875、4000033955。
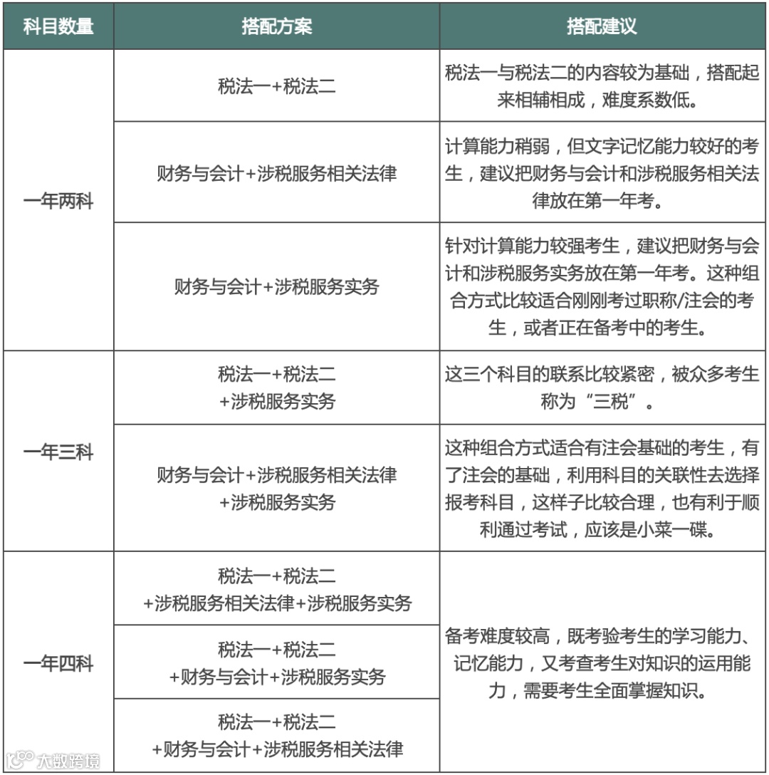
如何进行科目搭配
税务师考试科目为五科,即:《税法(一)》、《税法(二)》、《涉税服务实务》、《财务与会计》、《涉税服务相关法律》。
考试成绩实行5年为一个周期的滚动管理办法。税务师考生须在连续5个考试年度内通过全部应试科目的考试;免试人员须在连续4个考试年度内通过应试科目的考试。
很多考生盲目自信,低估了税务师考试的难度,一次报考了多个科目,最终竹篮打水一场空。
因此大家在决定报考科目前,一定要先了解自身的实际情况。
例如:自己可支配的学习时间有多少、是否有专业基础、是善于记忆还是善于理解、学习能力如何等,然后再根据自己的实际情况决定报考几科。
1
如何选择科目搭配?
选择报考科目有窍门,将有关联的科目放在一起备考,可以让备考更加轻松。
同时科目搭配方案还要以适应不同类型考生的特征为出发点,比如零基础考生可以在第一年选择报考1-2个考试科目,稳扎稳打地展开备考;
上班族考生和妈妈级考生可以报考2-3个科目,不要给自己太多的压力;
全职考生可以选择报考4-5个科目,争取在短时间内高效通过所有报考科目的考试。
2
搭配方案
以下是8种科目搭配方案,大家要对号入座,选择适合自己的。
准备22年考税务师的你可以规划一下自己的时间,准备开始吧!
学习不再是一个人孤军奋战
而是一群人、共同进步、相互鼓励!
长按识别二维码
加入2022税务师超前抢跑群
快速掌握税务师通关要领
2022考季税务师备考已开启
东奥王牌《轻一》震撼升级
连续24年被考生奉为「 备考圣经 」
集结业内名师,历时210天
反复雕琢、修订
学-练-测 全程覆盖
一书在手,备考很安心
预定专享“抢学书课包”
书课一体,立即开学
⬇️⬇️⬇️
|本文由东奥会计在线(ID:dongaocom)整理发布。
若须引用或转载,请务必与我们联系并在文首注明以上信息。未经授权擅自转载者将被依法追究法律责任。东奥会计在线保留所有权利。

