很多考完初级会计职称考试的考生,对继续教育这件事一直都不是很清楚,虽然奥奥已经讲过几次了,但是仍然有很多考生在问。
今天,奥奥就给同学们全方位的介绍一下继续教育,建议大家转发收藏!
财政局下发通知
这批初级考生免继续教育
21年一转眼就来到了下半年,全国各地继续教育也全面开始。
北京市财政局发布通知:参加全国会计专业技术资格考试,每通过一科考试的……可折算考试通过当年会计人员继续教育90学分。
折算继续教育学分的,由会计人员自行登录“会计人员信息管理系统—继续教育”栏目,申请学分登记并提供相关材料(如:成绩合格单、职称证书等)提交给所在地区财政局审核。
图片来源:北京市财政局
这也意味着:2021年初级会计职称考试考过1科的考生(两科全过当然也是),就可以折算继续教育学分,不用参加今年的继续教育了。
继续教育是会计人员职业生涯中很重要的一部分,我们先了解两个最基本的问题。
1、为什么要参加继续教育?
“为适应经济社会发展,促进我市会计人才队伍建设,提高会计人员业务素质水平”
“会计人员参加继续教育情况,应当作为聘任会计专业技术职务或者申报评定上一级资格的重要条件。”
2、继续教育的学习流程是怎样的?
第一步:首先要进行会计人员信息采集,全年均可进行(以北京市为例)。
图片来源:北京市财政局
第二步:选择培训机构进行网络或者面授课程学习;
图片来源:北京市财政局
第三步:继续教育学习记录查询、学分抵扣;
当然啦!同学们可以选择东奥,从考试到继续教育的一站式服务~
识别下方二维码,即可查看2021已开通继续教育地区汇总及入口!
关于初级考生继续教育问题
一次性说清!
1、哪些人要参加继续教育?
答:一是持有会计证的人群,二是从事会计工作的人。凡是符合这两个条件任一都要参加继续教育。
再详细解释一下:
① 只要从事会计工作,不管有没有会计证书,都需要继续教育;
同时,北京市财政局还详细列出了属于会计人员的岗位:
出纳;稽核;资产、负债和所有者权益(净资产)的核算;收入、费用(支出)的核算;财务成果(政府预算执行结果)的核算;财务会计报告(决算报告)编制;会计监督;会计机构内会计档案管理;其他会计工作。担任单位会计机构负责人(会计主管人员)、总会计师(财务总监)的人员,属于会计人员。
② 持有会计证书,但是不从事会计工作,也需要继续教育;
奥奥在这里强调一下,以上关于继续教育的要求全国通用!
2、什么时候要继续教育?
答:若今年取得证书,明年就要开始继续教育。若从事会计工作而没有会计证书,开始工作的第二年就要继续教育。
按照往年,继续教育一般会从2月开始陆续开展,大多数地区是8、9月开始的,直至年底结束。
综上:开始参加继续教育的时间是:第二年,第二年,第二年!重要的事情说三遍!
3、怎么参加继续教育?
答:继续教育有几种方式选择。
会计专业技术人员在一定范围内可自愿选择参加继续教育的形式。包括:
Tips:只要财政部认可,线上线下,都可以。
4、会计从业证取消,还要继续教育?
答:要参加,除非打算以后不再从事会计工作,否则都建议进行继续教育;
5、今年考初级/中级/…要继续教育?
答:拿到证书就开始要继续教育。若今年报考,考过,今年就不用继续教育(注会、中级等考过一门都可以获得90学分,可以不用继续教育),从第二年开始。
若没考过,而之前就持有会计证/职称等,就需要继续教育;
6、持有多个不同会计证,参加哪个?
答:目前没有分哪个证件需要继续教育,而是只要财会类证书,或者从事会计工作都要继续教育;
7、没继续教育,影响职称考试吗?
答:会有影响,文件指出会将继续教育的情况纳入资格考试的评分依据,所以建议还是要补回;
8、专业学生可学分抵继续教育?
答:可以的!按照规定,中专以上会计类专业的学生通过一门课程考试就可以折算90学分;
9、去年/前年/…没继续教育要补?
答:按照规定是要补的,不补肯定对未来考取证书以及参加会计工作有影响,具体可以咨询当地财政厅;
10、怎么证明自己完成了继续教育?
答:登录当地的财政厅网站,进入继续教育查询相关栏目,输入信息就可以查到继续教育的情况;
11、拿证和工作地不同,在哪继续教育?
答:按照以往,一般是在工作地继续教育,但各地的规定有所不同,建议咨询工作所在地的财政厅和发证的财政厅;
12、丢了会计证,如何参加继续教育?
答:携带身份证等证件到发证机关补办,然后就可以参加继续教育了;
13、中级考试通过一门,可以免一年的继续教育?
答:通过一门,可以去当地财政厅办理视同通过、免去继续教育的手续,但其实也算是继续教育。若没通过,就按一般途径参加继续教育。
14、没继续教育,已有证书会失效吗?
答:目前还没有明确说不参加继续教育证书会被注销,但新规对继续教育参加有着强制性的规定,建议还是参加继续教育。
15、一直无证做会计,不继续教育有影响?
答:会有影响,目前会计人员都要在财政局实名登记,从事会计工作却不参加继续教育,财政局会知道,很可能会有严重的后果。
影响会计考试:目前已经有一些地区把继续教育和会计职称考试相挂钩;
影响先进评选、升职加薪:吉林财政厅通知不能参加会计专业技术资格考试或评审、晋升职务(职称)、先进会计工作者及高端会计人才选拔培养等;
影响个人信用:部分地区财政局已经将继续教育和个人信用分关联起来了;
16、参加继续教育应取得多少学分?
答:不少于90学分。专业科目一般不少于总学分的三分之二。
会计专业技术人员参加继续教育取得的学分,在全国范围内当年度有效,不得结转以后年度;
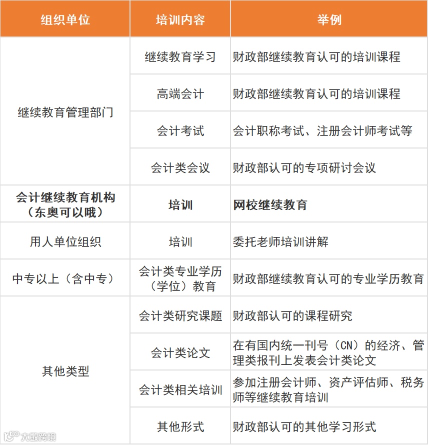
参加各种形式的继续教育,其学分计量标准如下:
学分只在当年有效,总学分≥90学分,其中专业科目≥60学分;
17、没拿到90学分,无法复试,咋办?
答:按照新规,7月1日后继续教育没拿到90学分,继续教育管理部门会责令限期改正。具体会怎么处理,建议咨询当地财政厅。
18、继续教育内容包括那些?
答:包括公需科目和专业科目。
一)公需科目包括专业技术人员应当普遍掌握的法律法规、政策理论、职业道德、技术信息等基本知识;
二)专业科目包括会计专业技术人员从事会计工作应当掌握的财务会计、管理会计、财务管理、内部控制与风险管理、会计信息化、会计职业道德、财税金融、会计法律法规等相关专业知识。
所以,我们既要重视专业技能的提高,又要注重综合素质的积累,做一个具备全方位能力的会计人才。
由此可见,会计继续教育事关每一位会计人员的考证之路,大家务必要重视起来。

2022年初级新考季
《零基础抢先学》现货热卖中
零基础考生的福音
东奥老师精心编撰,谁都能学懂!
提前备考,方能快人一步!
点击下方图片
↓即可购买《零基础抢先学》↓
推荐阅读
丨本文由东奥会计在线(ID:dongaocom) 整理。
部分内容来源于北京市财政局等,若须引用或转载,请务必与我们联系并在文首注明以上信息。


