你开始备考了吗
距离2022税务师考试还有207天
★
注会报名即将结束啦,还没有报名的财会er要抓紧时间啦!
看到注会已开始报名,想报考22年税务师的考生有点着急了:
税务师报名时间是什么时候?
报名简章与考试大纲又何时发布?
报名前自己需要准备什么?
结合历年公布时间,奥奥今天一一为大家解答!
近3年税务师
报名时间及简章公布时间
1
报名简章公布时间
2022年税务师报名简章暂时还没有公布,奥奥汇总了近几年的税务师报名简章公布时间,供大家参考!
预计2022年税务师报名简章公布时间会在4月下旬公布。

2
报名时间
有的考生可能还会问:税务师报名时间是什么时候呀?
2022年税务师报名时间暂未公布,以下是近三年的税务师考试报名时间,仅供各位小伙伴们参考!
根据往年税务师报名时间来看,预计2022年税务师考试报名会在四月末,5月初进行。

请大家持续关注【东奥税务师】公众号,奥奥会及时将2022年税务师最新报名信息分享给大家。
税务师考试大纲发布时间
1
考试大纲发布时间?
2022年税务师考试大纲暂未公布,从历年的公布时间看,考试大纲和报名简章公布时间差不多。

2
税务师考试大纲有什么用?
1)根据考试大纲,建立学习计划
考试大纲中会规定出都有哪些知识点需要考生去学习,会按照章节的形式给出。
考生们在给各个科目制定学习计划的时候,就可以按照各科考试大纲进行。税务师考试一共有五个科目,即《税法一》、《税法二》、《涉税服务相关法律》、《财务与会计》以及《涉税服务实务》,不同的科目对应需要学习的知识点千差万别,包含的内容更是深浅不一,我们就可以根据考试大纲作出合理的考试备考时间规划。
2)划分重点难点,规划备考时间
通过大纲我们可以了解到该科目包含哪些知识点,并能够区分重难点。
税务师考试大纲要求考生对知识点有三种不同的掌握程度,分别是“掌握”、“熟悉”和“了解”,可以根据这样的划分来规划备考时间。
对于需要考生“掌握”的知识点,是考试的重点内容,考生们就要多花一些时间进行重点学习;对于需要“熟悉”的知识点,考生也要多花一些时间对其进行有针对性的学习;而对于“了解”的知识点,考生仅需要对其有大概的了解即可。
3)对比去年大纲,侧重学习变化
每年国家政策都会有一些变动,所以税务师的考试内容都会随着国家规定有所变动,通过对比税务师考试去年的大纲,便可以总结出来哪些是有变动的内容,哪些是新增的内容。
针对有变化的内容,往往就是当年考试的重点考查对象,考生们就要进行有针对性的学习。
税务师各科目考试特点
税务师考试共设五个科目,具体为:《税法一》《税法二》《涉税服务实务》《涉税服务相关法律》《财务与会计》。
《税法一》
在税务师考试中,《税法一》的难度较小,且与其他几个科目之间存在一定的联系。很多考生都会选择在第一年报考《税法一》,为后期的学习打下基础。
《税法二》
《税法二》与《税法一》的联系较为紧密,难度比《税法一》略高一些。这两个科目在同一年备考,可以融会贯通,提高复习效率。
《涉税服务实务》
《涉税服务实务》的综合性较强,需要考生具有一定的实务能力,是考生普遍认为最难的科目。很多考生没有工作经验,学习起来会相对吃力一些。
不过大家可以跟随东奥名师一起学习,有了名师指导,学习起来会更加轻松。
《涉税服务相关法律》
《涉税服务相关法律》涉及了许多法律条文,对于没有法学基础的考生来说存在一定的难度。所以考生在备考时需要多花费一些精力,理解并记忆相关的知识点,并学会运用这些知识点解决简单的法律纠纷。
《财务与会计》
《财务与会计》分为财管和会计两部分,难度相对较大。同时会涉及到一些计算题,有一定会计基础且计算能力较强的考生,学习起来会容易一些。
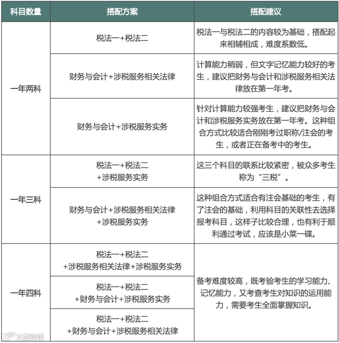
税务师科目搭配方案
选择报考科目有窍门,将有关联的科目放在一起备考,可以让备考更加轻松。
同时科目搭配方案还要以适应不同类型考生的特征为出发点,比如零基础考生可以在第一年选择报考1-2个考试科目,稳扎稳打地展开备考。
上班族考生和妈妈级考生可以报考2-3个科目,不要给自己太多的压力。
全职考生可以选择报考4-5个科目,争取在短时间内高效通过所有报考科目的考试。
那么接下来我们就来具体了解一下报考税务师有哪些科目搭配方案吧!
税务师报名前
需要做好哪些准备?
税务师考试报名前,是备考的好时机。想要收获更好未来的朋友们,应尽早进入备考状态,先人一步提升自己,抓住职场新机遇!
下面奥奥也为大家奉上一份2022年税务师考试备考攻略,各位小伙伴们千万不要错过!
制定计划,明确目标
制定计划能够帮助税务师考生明确学习目标,更合理的利用时间。在正式备考之前,考生们要提前制定学习计划。可以按备考阶段、按月、按周甚至是按天来做计划,越详细的计划,实行的可能性就越高。
熟悉教材,抢先预习
想要通过考试,考生们要提前展开复习,为自己争取更多的复习时间。
现阶段2022年税务师考试新版教材还没有发布,考生们可以利用2021年的教材进行预习。
预习时把书中的大体知识先捋顺一遍,有一个相对清晰的认识和理解,在学习的过程中也可以将重要的知识点标注一下。
等到2022年税务师考试教材发布后,大家就可以按照新的教材开始学习了。
同时在学习的过程中也要注意其中新增或者删减的知识内容,每年教材中新增的内容大概率会成为考试的重点。
习惯养成,拒绝拖延
备考最忌讳的就是拖延,什么时间应该做什么,我们要保质保量地去完成,今天的事情今天做。现在养成一种良好的习惯,保持一种高效率的状态,在后续正式备考时才能更轻松。
以上就是奥奥为大家整理的2022年税务师考试报名时间相关信息。
最后奥奥想说:这个世界上有很多事情,也许准备了没有用上,但更多的是怕遇上了,自己却没有准备好!
不要等到遇见一个好机会,需要用到税务师证而你没有的时候,才后悔没早日行动。所以早决定、早备考、早拿证、早受益!
学习不再是一个人孤军奋战
而是一群人、共同进步、相互鼓励!
长按识别二维码
加入2022税务师超前抢跑群
快速掌握税务师通关要领
2022税务师D畅听无忧班
限时领券购D班
老学员购课劲省¥1500
优惠即将缩减,价格即将提升!
早买早受益,早买价更低!
点击下方卡片
👇一起上岸👇
|本文由东奥会计在线(ID:dongaocom)整理发布。
若须引用或转载,请务必与我们联系并在文首注明以上信息。未经授权擅自转载者将被依法追究法律责任。东奥会计在线保留所有权利。

