“奥奥,我有一定的基础,可以一年报3科嘛?”
“和CPA/税务师同时备考,该如何搭配科目?”
“大神,快出一期中级科目搭配帮帮孩子吧!”
2022年中级报名已开启,同学们纷纷私信奥奥科目搭配方法,对于咱们中级er们,奥奥有求必应!即刻为大家奉上2022年中级会计科目最佳搭配方案!
对号入座,带你分分钟"上岸"!
22年中级备考
科目搭配这样选就对了!
1、想要分两年进行备考
很多考生在备考的时候不想有那么大的压力,因此想要分两年进行备考,其实这样也是可以的!
① 有基础的考生
有基础的考生无论是正在从事会计相关的工作还是通过了初级会计师考试,或者是之前备考过中级会计师考试,大家对于会计相关的内容有了一定的了解,因此学习的时候知识点理解会比较容易!
② 零基础考生
零基础的考生最大的劣势就是没有接触过会计相关知识,或者基础十分薄弱!
如果大家想两年的备考时间比较平均,可以按照以上的搭配进行报考!
大家如果按照以上的搭配报考,两年的备考都不会很累,但是也是存在一定风险的!如果第二年没有考过,则前两科的成绩作废!
2、想要一年通过中级会计考试
此组合对于大家学习时间和基础有比较高的要求,需要大家在备考的过程中有毅力坚持下去!
如果一年报了三科,那么就要做好尽早备考,提高效率的准备,毕竟中级会计职称三个科目的知识点还是不少的,考生要合理安排学习时间,制定学习计划,并认真执行自己制定的计划。
恭喜中级考生!一年俩证!
大好机会来了!
2022年财会类考试时间均已确定,在这个“考证热”的时代,许多小伙伴有了中级于注会、税务师一备两考的想法!
那么,作为中级考生,是否可以同时备考注会、税务师?科目如何搭配学习?一起来看下!
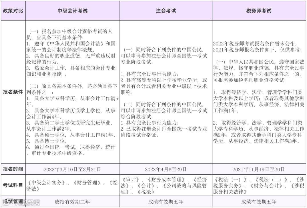
1、报考政策对比
从表格中,我们可以看到,报名条件要求中级>税务师>注会;也就是说,如果你符合中级报名条件,注会和税务师都是可以报名的。
2、科目重合度对比
⭐ 中级&注会
中级会计职称和注册会计师的部分科目关联性较强,从深度和广度上来说,注册会计师《会计》、《财管》和《经济法》基本包含了中级会计《中级会计实务》、《财务管理》和《经济法》考试的内容。
所以反过来说,考完了中级会计职称,也相当于学习了一部分注册会计师的内容。
⭐ 中级&税务师
税务师的部分科目与中级会计考试科目的契合度很高,其中税务师的《财务与会计》与中级会计的《中级会计实务》和《财务管理》的契合度高达90%,税务师的《涉税服务相关法律》与中级会计的《经济法》的契合度也不低。
3、一备多考科目搭配建议
⭐ 中级&注会
① 中级《中级会计实务》+注会《会计》
针对有基础且基础较好的考生,可以先学习注会会计的课程。该科目的难度较大,需要花费的时间相对较长。
② 中级《财务管理》+注会《财务成本管理》
在两科目同时准备的情况下,对于中级与注会中的重复章节,考生可以先学注会的内容,以注会为主,之后再结合中级财务管理的内容进行整合。
③ 中级《经济法》+注会《经济法》+注会《税法》
注会经济法及注会税法的范围和难度均大于中级经济法的内容,建议大家在学习的时候以注会为主,学完注会的知识点后再去看中级的内容相对来说就会简单一些。注意,千万不要只看注会内容,因为中级经济法的部分内容在注会中并没有体现,需要单独掌握。
⭐ 中级&税务师
① 中级会计实务、财务管理+税务师财务与会计(强烈建议);
② 中级经济法+税务师涉税服务相关法律;
③ 中级经济法+税务师税法(一)、税法(二)、涉税服务实务;
看完上文的对比分析,大家是不是也开始心动了呢?
既可以节约备考时间,还能拿到两张证书。如果你打算一备两考,那么快行动起来,挑战自我,相信自己一定能顺利通过考试!
报名完成别关闭
拍下照片领免费课
先报名,后拍照!即可免费畅听200h全套课!
“拍照免费领课”攻略
1、在财政部官网成功完成报名;
2、打开显示22年报名成功的页面;
3、进入免费领页面,点击拍照按钮,拍照或上传报名成功截图;
4、审核成功即可免费领取!
👇🏻点击下方图片立即免费领课👇🏻
2022中级《轻一》震撼升级
一书四册,学练考全覆盖
预定享“抢学书课包”
「抢学书」电子版+30小时入门课
👇👇👇
2022中级报名季新学员专享
D畅听无忧书课包
好书+好课,超强组合
立享备考「全套装备」
限时加赠30天抢学训练营
👇👇👇
|本文由东奥会计在线(ID:dongaocom)整理发布。
若须引用或转载,请务必与我们联系并在文首注明以上信息。未经授权擅自转载者将被依法追究法律责任。东奥会计在线保留所有权利。

