
今日
2021中级会计资格考试延期!
1、江苏徐州

图片来源:徐州市财政局
关于延期举行2021年度全国会计专业技术中级资格考试(徐州考区)的公告
各位考生:
按照全国会计考办、财政部会计资格评价中心工作安排,2021年全国会计专业技术中级资格考试(以下简称中级考试)原计划于9月4日—6日举行。为全面贯彻落实疫情防控工作部署,切实保障全体考生的身体健康和生命安全,经上级同意,2021年中级考试将延期举行,有关延期考试事项将第一时间在徐州市财政局官网(http://czj.xz.gov.cn)公布,请及时关注。
由此给各位考生带来的不便,敬请谅解。
如有疑问,请电话咨询徐州市财政局会计处:0516-83731128;83757577;83757969。
2021年度全国会计专业技术资格考试徐州考区
突发事件应急处理领导小组办公室
2021年8月27日
2、河南郑州

图片来源:郑州市财政局
通知公告原文:
关于延期举行郑州市2021年度全国会计专业技术中级资格考试的公告
郑州考区各位考生:
按照全国会计考办、财政部会计资格评价中心工作安排,2021年度全国会计专业技术中级资格考试(以下简称中级考试)原计划于9月4日-6日举行。为全面贯彻落实我市疫情防控工作要求,切实保障全体考生的身体健康和生命安全,坚决确保不引发聚集性疫情传播风险,经上级同意,延期举行郑州考区中级考试,具体考试时间另行通知。
延期举行考试后的相关事项,经上级部门批准后,将第一时间在郑州市财政局官网公布。由此给各位考生带来的不便,敬请谅解。
如有疑问,请电话咨询郑州市财政局会计处,电话:0371-67180303。
郑州市会计专业技术资格考试领导小组办公室
2021年8月27日
已延期、取消地区考生
识别二维码
立即申请课程延长

疫情面前无大事!任何考试和个人得失都要抛在脑后!
全国中级考试将于9月4-6日举行
截至目前
先后已经有
1地取消考试、5地延期考试
👇

面对突发情况
中级考生有了两大阵营!
希望延期or不希望延期
👇
👉已经做好充分准备,不想延期,太折磨了!
👉考完中级还要考税务师,天哪!
他们的安排与计划被打乱
辛苦备考了一年甚至多年
这简直是晴天霹雳
特别是一年多考的考生
更是重重的打击
还有一个多月即将结束的煎熬又要从头再来
想想都想大哭一场

不过,除此之外,还有另外一种声音,希望考试延期:
👉希望延期,不然也去不了考试~
希望延期的考生
无疑是有特殊情况或是备考不充足
对于这类考生
延期或是更好的消息
他们有更多的时间去准备
成绩也可以有保留

奥奥想说
对于此次中级考试延期或取消的地区,已然成了定局。与其抱怨、愤怒,不如更好的去规划接下来如何去备考,如何维持更好的学习状态!
已经延期或取消考试地区的考生,奥奥来给大家备考指导啦!
一起看看延期或取消了,该如何应对考试吧!
考试延期
接下来该如何应对?
江苏南京、淮安、宿迁、湖北、陕西考区、河南郑州已经宣布延期考试,奥奥非常理解大家的不容易,很多同学都是从繁忙的工作兼顾学习,多线作战,最近考前冲刺的几个月经历着一轮又一轮的焦虑、失眠、脱发,还有的同学辞职备考,只为专心拼搏到上岸。
这些奥奥都知道,但所幸,延期并不是取消,我们今年还有机会参加考试。接下来你应该:
1、调整心态,让学习常态化
大家一定要静下心来,调整心态将知识点化为提升自己的武器,转不利为有利。
冷静的想,这反而给了我们更多的时间备考,可以让还没完全复习好的同学,借助这段时间冲一把!复习的差不多的同学,也可以利用这段时间巩固基础,准备的更加充分,每一点积累都在为考场上的顺利发挥铺路!
所以一定要放长线规划好,争取一次性通过更多考种,更多科目的考试。
黄洁洵老师曾说:为什么会着急?因为你始终抱着应试的心态,其实掌握好职业必须的知识,就能通过考试,需要放平心态,正确对待考试。
2、调整备考时长、准备再次启航
如果精力足够的同学,建议可以放慢节奏,每天学习1-2个小时。精力不够充沛的同学,以中级考试为界,恢复备考状态,捡起专业知识。
运气本来就是考试的一部分,当你幸运时,你要想到别人和你一样;当你不幸时,你要想到你和别人一样。
3、继续做好规划,踏实备考
心态上一定不要焦虑,不要愤怒,更不要选择放弃!不要打乱自己的复习进度,继续做好规划,踏实备考,等待发布的考试通知。
千万不要一听说考试延期了,就抱着薯片去追剧了……知识在脑子里是持续升温的,一两天不学习,大脑就会感到生疏,短暂的放纵并不能让我们真正释放压力,只有努力坚持备考,等到出考场的那一刻,才能真正的放松!
中级冲刺必备能量包
弯道超车,就在此刻
👇👇👇

考试延期
考生最关心的问题解答
1、考试延期,是延期一年吗?
答:官方的通知中没有明确延期到什么时候,考试时间会另行通知,请延考地区考生随时关注官方的通知。
2、考试延期举行,准考证什么时候打印呢?
答:从目前的通知看,没有公布准考证打印时间,预计会跟延期考试时间同步通知。
3、中级会不会全国统一延期?
答:其他地区暂未收到延考消息。根据去年疫情环境下的考试情况,不会全国统一延期。21年中级考试会全国延期吗,点我查看!
4、考试延期,再考的试题会不会更难?
答:预计不会,考试延期备考的时间延长,准备的更充分,相信我们都能取得好成绩。
5、考试延期了,我的课程快到期了怎么办?
考亲们不要慌,东奥永远是大家坚强的后盾!、课程可免费延长,请延考地区考生及时申请。
已延期、取消地区考生
识别二维码
立即申请课程延长

截至目前中级考试
准考证打印情况
截止8月27日,已经有26个地区开通准考证打印入口:

图片来源:财政部
👉2个地区暂未公布打印时间:新疆、兵团;
下面是奥奥给大家汇总的各省市中级准考证打印时间,大家可以保存:

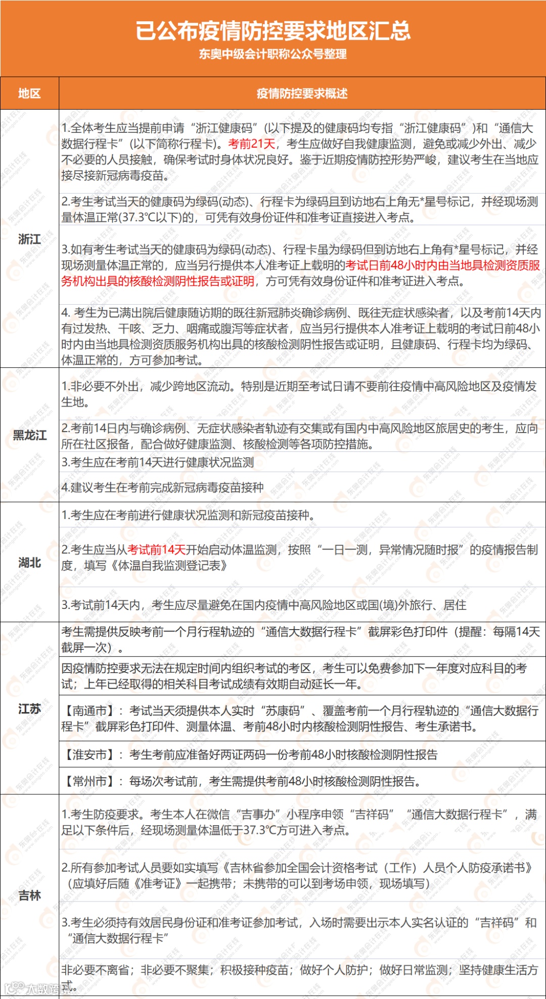
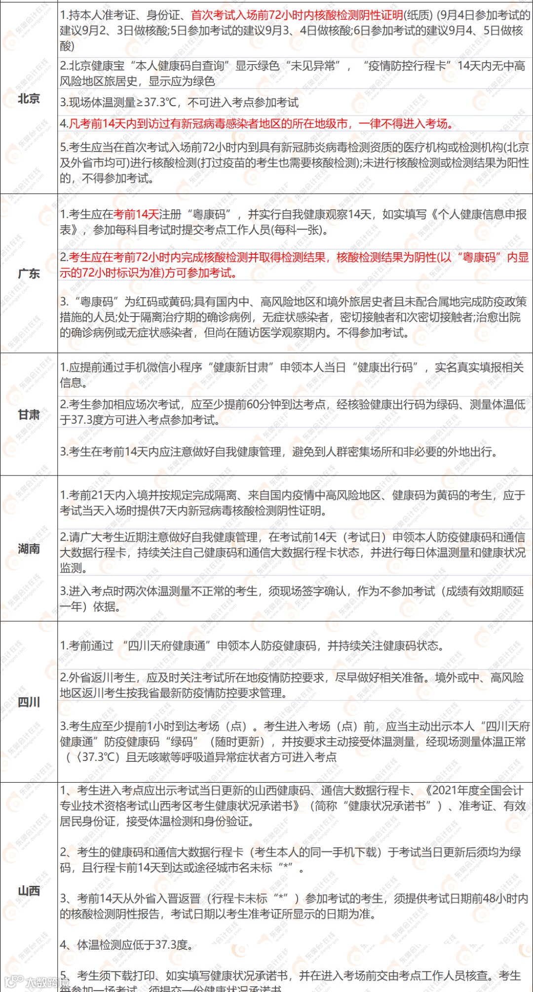
下面是奥奥给大家整理的各地防疫要求汇总,小伙伴们一定要仔细看看!避免不能进入考场,不能考试!
点击下方卡片
回复:防疫要求,查看各省要求原文
回复:承诺书 ,下载各省《健康状况承诺书》
👇👇👇
在等打印,等消息的这个时间,我们必须踏实下来,安安心心准备复习!我们能做的就是做好一切准备。安心等待考试的到来!
千万不要被通知影响到自己的心情,为中级考试努力了这么久的我们,更应该坚守通过考试的初心,我们静等考试通知!!加油!
中级,必胜!
📢📢📢
中级考前6页纸
DONAO
帮你把握关键时刻
东奥实力讲师为你划侧重点
告别盲目背书,内容精简
重难点全覆盖!
👇

推荐阅读
丨本文由东奥会计在线(ID:dongaocom) 整理。
部分内容源自于各地区财政局等,若须引用或转载,请务必与我们联系并在文首注明以上信息。





